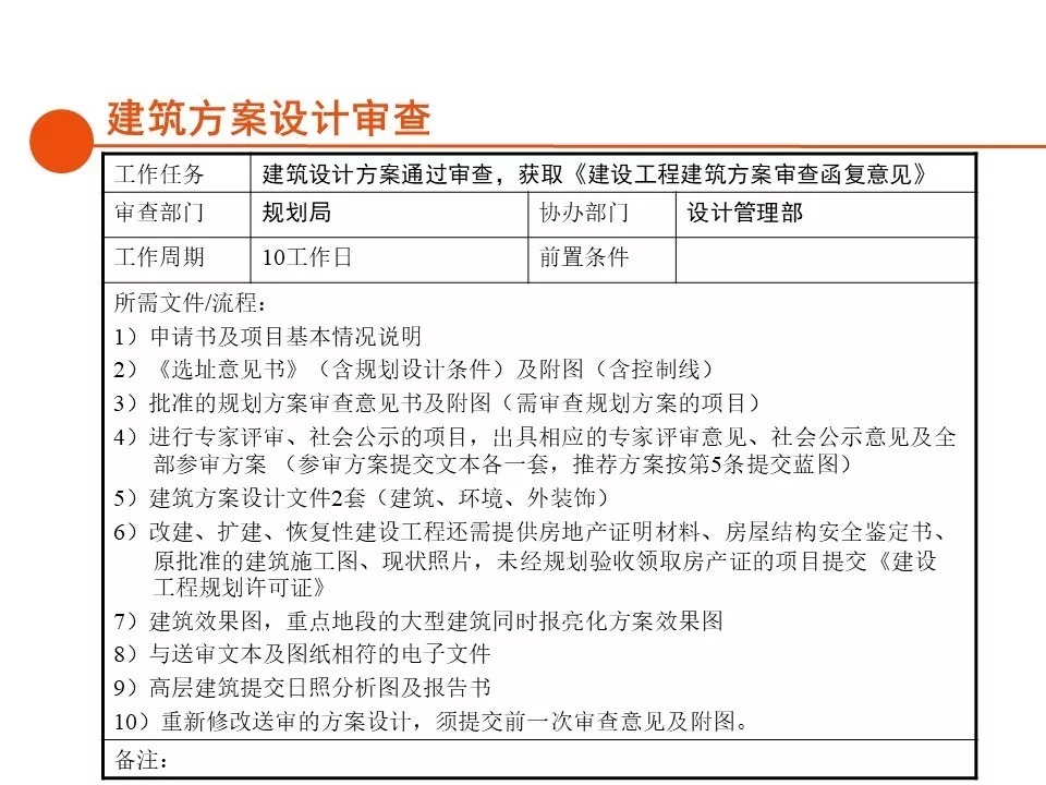
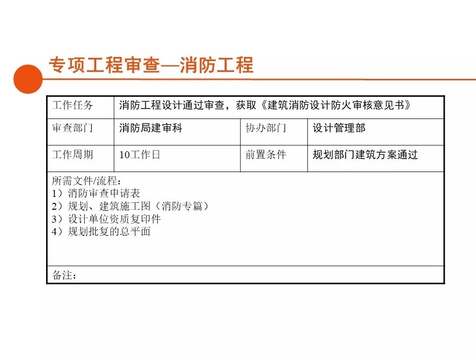
房地产项目实例的开发报建全流程总结
示例以供参考



































推荐阅读
- 当事人|房产商不办按揭怎么办?
- 房价|房地产要变回支柱产业,你知道吗?
- 购房置业|为什么买房不要买靠边的房子?这些问题要注意,开发商不会告诉你
- 棚户区改造|对房地产态度有新变化, 央行等释放了哪些信号?
- 房地产市场|新政之下,有三类房子会成为“香饽饽”,懂行的人已经开始下手了
- 房地产行业|夯实发展根基,目及恒信行稳致远
- 万科|看了塔吊安装和拆卸的费用,难怪烂尾房开发商直接跑路啥都不管了
- 杭州|仁恒置地楼盘窗户玻璃被减配 开发商:全体业主签字后再整改
- 购房置业|2021年爆雷的开发商这么多,2022年还能不能买房了?
- 学区房|对于开发商,一旦你不懂这5大“潜规则”,买房成本将会增加20%!
