运营管理|商业地产运营管理,有哪些工作要点?( 三 )
协作性:指团队的作业,营运的工作是要各个部门、全体员工共同参与才能做好,只有所有员工都能有意识自觉工作,营运的良好水准才能长久维持。
创新性:指营运的最终目标是营造一个不断变化、吸引人的购物气氛,创造良好的销售业绩。
标准化、规范化的管理是衡量营运是否有效运转的重要指标。
(2)运营部工作范畴。
商品进入店铺后,对整个商场或店铺销售的整个运营过程进行管理。
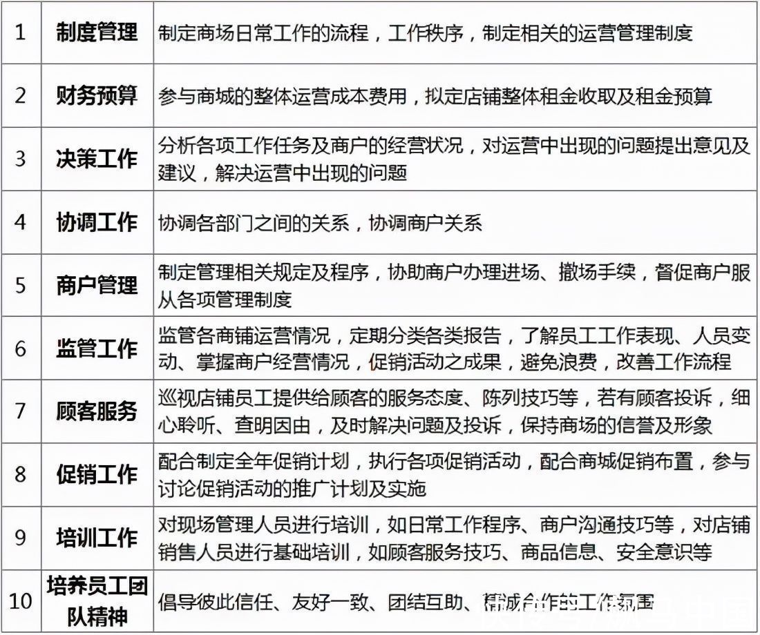
(3)运营部工作职能。
2、运营部各岗位工作范畴及岗位职责。
(1)商管部经理岗位职责。
直属部门:商管部
直属上级:分管副总
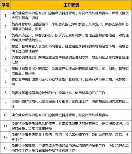
(2)客服员岗位职责。
直属部门:商管部
直属上级:商管部经理
适用范围:客服员、内勤
(3)商管员岗位职责。
直属部门:商管部
直属上级:商管部经理
适用范围:楼层商管员
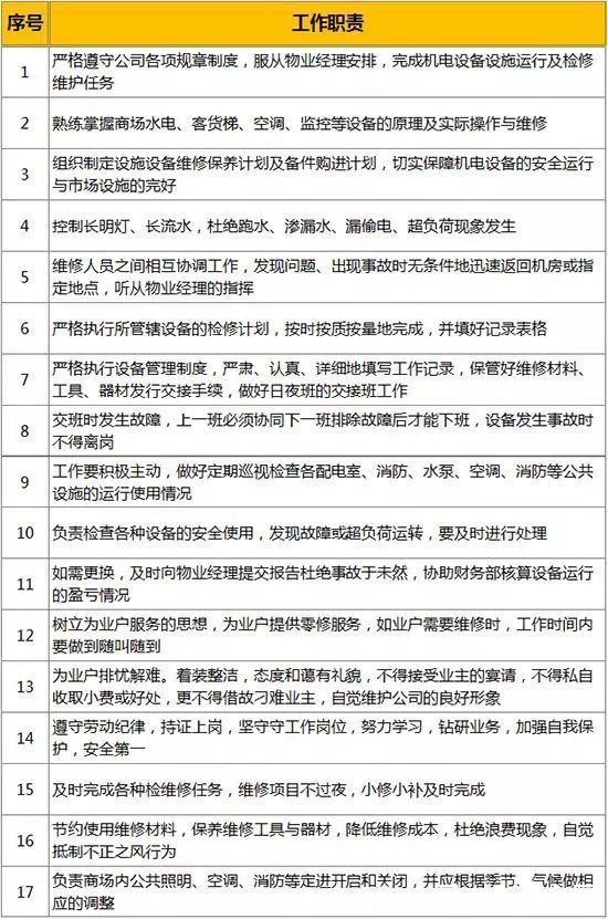
(4)物业管理员岗位职责。
直属部门:物业部
直属上级:物业部经理
适用范围:物业维修员
(5)设备维修岗岗位职责。
直属部门:物业部
直属上级:物业部经理
适用范围:水电维修工,空调、客货梯等设施维修工
3、日常工作流程及管理制度。
(1)总值班管理制度。
总值班巡场内容
(2)开闭店流程管理规定。
(3)运营部日常工作管理规定。
每日工作流程
(4)周例会管理制度。
运营部每周召开一次营运例会;
会议由运营部负责召集,运营经理主持;
参加人员包括各职能部门负责人和运营部各楼层主管以上级别人员;
会议主要内容:汇报上周营运工作和做下周工作计划;研究解决营运工作中出现的问题;传达公司本部的工作要求及新的政策规定;对一周营运工作情况进行总结,部署近期工作;其他事项。
参会人员必须准时参加会议,不得无故迟到、早退,有特殊情况不能到会者,必须于会前向会议主持人请假;
会议内容由运营部成员负责记录,并整理汇成纪要上传公司本部;
运营部负责对会议做出的决定进行督办。
(5)商铺进场撤场管理规定。
①进场管理规定。
招商部签定租赁合同及装修审批完成之后需传单至运营部,运营部接单后负责协助商户进场工作。
商户必须严格按合同规定的经营项目组织商品入场。
商户进场后开业前需签订《商户管理公约》及《消防责任书》。
②撤场管理规定。
招商部负责与商户撤场前后的整体协调工作。
运营部负责整个撤场过程的统筹安排与监督。
工程部及物业部负责商户撤场过程中需配合协助的工作。
推荐阅读
- 对象|廉租房和公租房的有什么区别?
- 有限公司|青客租房申请破产清算:连续巨额亏损,元老级管理层出走
- 银行|请注意!今日起各地房贷利率普遍下降5个基点 业内预期:部分地区房贷利率或仍有下调空间
- 集体经济|征拆赔款找,查了才知有这么“多”…
- 二手房|古交市首笔国有土地使用权出让收入征收落地
- 地板|160㎡四居室,玄关比我家卧室都大,这才是真正的低调奢华有内涵
- 缴存基数|@长春人 2022住房公积金缴存基数有调整 详解全在这
- 烂尾楼|水泥电线杆是如何制造的?里面的钢索有什么用?今天算明白了!
- 融创中国|融创手握1600亿现金,回笼资金超300亿元,孙宏斌有牌可打了?
- 成都|双限当道的2022年,成都还有这些豪宅新面孔
