住建部|竞品质政策强势来袭,“全能型”房企更具优势?( 二 )
01.
标准提高
品质评分有轻重
绿色、装配必然成为主流
通过研究六个城市竞品质细则可以发现,每个城市的竞品质标准中均包含了绿色建筑、装配式建筑两项评分标准,全装修通常作为绿建和装配式的配套要求,但也有部分城市将全装修单列一项作为评分标准,上述三项指标所占总评分比例如下表所示:
以绿色建筑为例子,如何才能达到绿建三星标准?
(1) 规划景观中增设大冠乔木、雨水回收系统、节水灌溉、下沉绿地面积不小于60%;(2) 结构中使用C50混凝土,且混凝土保护层厚度增加5cm;(3) 建筑设计中提高围护结构热工性能20%,采用隔声窗、隔声垫层;(4) 建材部分应用绿色建材比例不小于30%;(5) 精装修中,每户配新风系统、空气质量监测系统、符合绿建标准的卫生器具;(6) 全过程BIM设计。(7) 其他
达到以上条件,才可以符合绿色建筑三星级标准的要求。
以装配式为例子,如何才能实现装配率91%以上?
(1)39.5%以上的竖向结构、80%以上的横向结构(含楼梯)采用装配式;(2)80%以上非砌筑围护墙,80%围护墙和保温、隔热、装饰一体化;(3)50%以上非砌筑内隔墙,80%内隔墙与管线、装修一体化;(4)全装修;(5)70%以上干式工法楼、地面;(6)90%集成厨房、90%集成卫生间、70%管线分离。
达到以上要求,可实现91%的装配率,评为AAA级装配式建筑,具体评分规则见下图。
02.
成本增加
增设多元化的品质评分标准
必然会引起成本的增加
在六个城市竞品质的政策中,除了绿色建筑、装配式建筑等品质标配之外,各个城市还有智慧社区、低能耗建筑等品质要求,我们通过对各城市都有涉及的主要评分项目进行技术成本的预估,如果要在装配式建筑、绿色建筑、全装修三项上拿到满分,即装配率达到91%,绿建三星标准、采用全装修,那么单方造价将会增加一千元每平米以上!
抛开成本增加,高装配率、高星级绿建标准要求诸如集成卫生间、集成厨房、防火保温一体化装配式围合结构等新技术,对房企标准化体系提出了新的挑战,对行业的发展注入了加速剂。
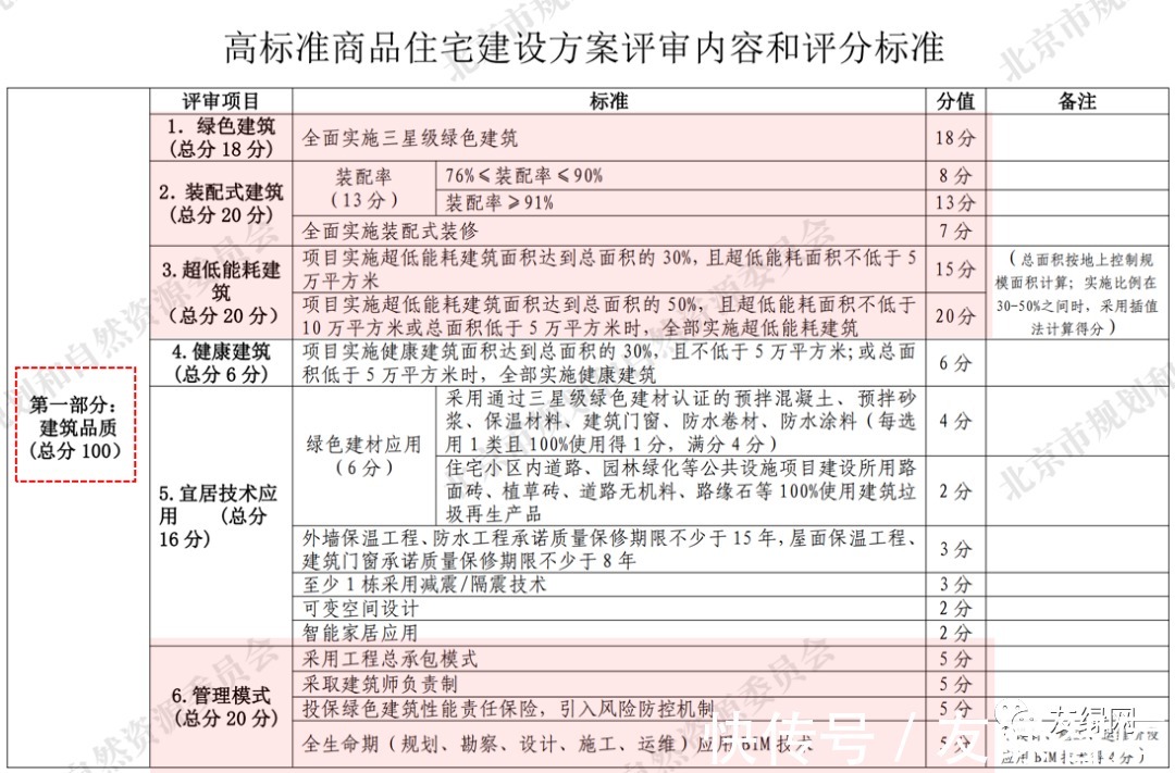
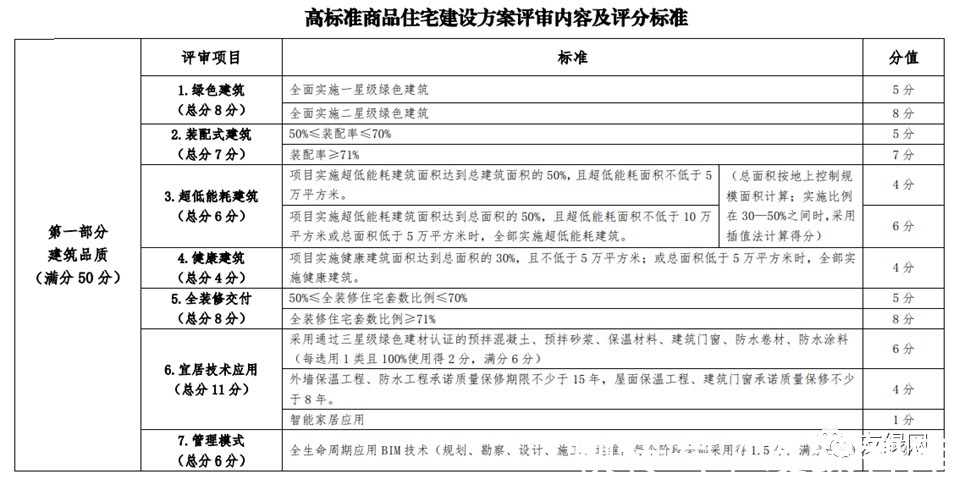
北京评分:
杭州评分:
沈阳评分:
合肥评分:
青岛评分:
武汉评分:
▲上下滑动查看各地品质评分标准
针对绿建、装配式成为品质标配,同时各类品质新政的持续出台的政策背景,对房企而言,都面临着为了提升“竞品质”分数,而要提高造价的问题。在无法避免的情况下,房企所能做的就是在成本增量和提高分数之间找到最优解。
03.
方案前置
资质品质并重
全能型房企势必更具优势
(1)方案前置考验房企多部门协同作战能力
以北京作为模板的“竞品质”模式中,要求提供初步设计方案深度的方案予以评审。设计方案前置,需要做好立项即定位的准备,依据投资测算给出的成本空间、结合成本标准,提早给出符合定位、成本要求的设计方案。
推荐阅读
- 大悦城|家里这两个地方别漏了贴瓷砖,许多人为了省钱,入住就后悔了
- 住宅|现在买房,选“高层”还是“低层”好专家20年后差别很大
- 情形|速看!武汉住房公积金贷款信用审核新标准发布
- 文商旅|碧桂园文商旅长租公寓持续发展,为城市青年带来更舒适居住体验
- 购房置业|上海女子拍下对楼住户家无敌露台,超大空间网友酸了:买房送操场
- 客厅|参观向华强和陈岚的豪宅,房子层高太矮了,住着不压抑吗
- 缴存基数|@长春人 2022住房公积金缴存基数有调整 详解全在这
- 住房公积金|疫情之下,打破唯价格论 预见天津楼市未来趋势
- 大门|房子大门万万不能朝这地方开,师傅看了摇头,怪不得我家越住越穷
- 购房置业|这个城市住房补贴都涨到600万了!
