限购|靠“赠与”炒房还能绕过限购、变相避税?上海出手了
来源: 每日经济新闻
7月23日,《每日经济新闻(博客,微博)》采访人员从上海市房管局获悉,继规定“离异3年内住房数按离异前总套数计算”后,上海再次推出补丁政策:通过赠与方式转让住房的,自转移登记之日起5年内仍记入赠与人拥有住房套数;受赠人应符合国家和本市住房限购政策。7月24日起实施。


已有8城出台住房赠与监管政策
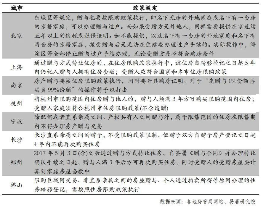
据易居研究院不完全统计,当前全国至少有8个重点城市落实了住房赠与纳入限购的政策,包括北京、上海、南京、杭州、宁波、长沙、郑州和佛山。
不同城市在具体规定内容、出台时间、具体操作细节上体现了“一城一策、因城施策”的调控特色,但政策制定无一例外都是从严肃限购纪律、维护住房交易市场公平的角度出发。
易居研究院在报告中指出,最近几年,利用住房赠与变相规避限购政策的操作有所增多,既削弱了限购政策的效力,也影响了“房住不炒”政策的落实。第一,通过赠与方式,房东变相减少房产数量进而获得首套购房资格,购房者变相绕过限购审查而炒房。第二,在此类操作中,出现了很多不公平性现象,架空了限购政策,影响了“房住不炒”精神的落实。
“部分住房赠与行为对市场正常交易造成了一定危害,经过测算可以看出,住房赠与行为减少了房东纳税成本,属于典型的逃税现象,同时相关税费成本转移到受赠人或购房者身上。”易居地产研究院研究总监严跃进对《每日经济新闻》采访人员表示。
堵上“变相回避限购”漏洞
另一方面,上海再次出台补丁政策,也是对一段时间以来以“赠与”方式绕过限购政策的精准打击。
自1月22日上海颁布《关于促进本市房地产市场平稳健康发展的意见》,封堵“假离婚”骗取房票的漏洞之后,网络上一度出现了破限购的所谓“法律讲堂”。
不少“技术贴”显示,“上海仅存的破限购的方法就是亲属间赠与”;“把自己名下的房产赠赠与非户籍的父母或其他直系亲属”,不需要缴纳高达20%的税费”等等。
比如,获赠者如果有多套房,先卖A和B两套房子,最后卖赠予所得的C房,即可免去20%个人所得税。另外,京沪深房产原则上不断买进,不要卖出,完全不用考虑这个个税。
【 限购|靠“赠与”炒房还能绕过限购、变相避税?上海出手了】严跃进对此表示,“新政约束了‘赠与换房票’的行为,有助于打击各类违法违规行为,将更好规范房屋赠与行为,减少各类钻限购政策漏洞的现象,规范房地产市场交易秩序。”
推荐阅读
- 春节|如果能重来,阳台一定“9不装”,并非迷信,是过来人的经验教训
- 阿里巴巴|宝龙地产“期望”过高 未达销售目标
- 贷款|5月起,“2道铁令”,今后这1种买房方式再也行不通了
- 住宅|现在买房,选“高层”还是“低层”好专家20年后差别很大
- 集体经济|征拆赔款找,查了才知有这么“多”…
- 宝龙地产|银行大厦几十层高,能“物尽其用”吗?各个楼层都是干啥的?
- |“最惨购房者”相关话题登热搜榜首,到底是怎么一回事?
- 房贷|“重启”拆迁?这2类房子或全拆重建,两类人受到影响
- 床头柜|95后姑娘的“穷装”卧室火了,环保又精致,软装的力量真强大
- 限购|哈市125家房企将列入重点监管范围,详细名单→
