理财产品|恒大财富兑付现危机,恒大:3种方案,用房可抵。网友:我选第4种
融创老孙上月最后一天在中期业绩投资人会议上说了句话:“除了我们以外都有可能爆雷”。说这话时,中国的地产圈,爆雷已经不是新鲜事儿,其中恒大是爆雷排行野榜中的头号被关注的对象。恒大的新闻,分分钟都登上热搜。老孙的话言犹在耳,刚消停没几天的恒大,又响了声雷,这回不是地产,是财富,牵连到了房地产。事情是这样的。今年,恒大财务危机不断,资金流动性一直出现问题。近日,恒大财富被爆无法兑付,引发投资者担忧。恒大财富前身叫恒大金服,2016年3月上线,五年来恒大在公司内部强制推行该理财产品,要求恒大员工全员购买。且每位员工或者每个部门都有完成率考核,每个员工都有十几万的任务。由于恒大的理财产品按照不同的投资金额,年利率多在8—10%之间,甚至高达12%,远远高于银行存款年利率,因此购买人人数众多,也有不少人“赚到了干副业的钱”。▲网上流传的恒大理财年利率收益七仔查了下,恒大官网简介中,恒大员工的数字是“20万人”,加上庞大的人际网,恒大财富波及的人数不少。昨晚(9月12日),来自全国各地的多名投资者前往中国恒大集团总部所在地深圳卓越后海中心,与恒大财富执行董事兼总经理杜亮对话。
▲图源新浪财经针对投资者诉求,杜亮承认恒大目前遇到了困难,很难一下子拿出400亿元兑付到期理财产品。同时他在现场表示:“(希望大家)多少给我们一点理解,现在我们公司确确实实遇到了短暂的困难,但是恒大还是那个恒大,基本面并没什么改变。我们许老板也承诺一定会兑付每一分钱,请大家给予足够耐心和支持。”“家家都有困难的时候。我们确确实实是基本面非常好,但是在整个国家的调控上,各个方面上遇到了一点点问题。各位以前都是恒大的粉丝,希望经过短暂的波折,我们依然紧紧联系在一起。”杜亮所说的许老板的承诺,就发生在上周五教师节当天恒大财富专题会上。他的这番回复,俨然前许老板发言的精简版。9月10日,恒大集团董事局主席许家印在恒大财富专题会上表示,要确保所有到期的财富产品尽早全部兑付,一分钱都不能少。许家印表示:目前恒大遇到了前所未有的困难,但恒大的基本面没有改变:员工队伍强大的战斗力没有改变、规模充足且布局合理的土储没有改变、打造高品质社区的能力没有改变。恒大还是原来那个恒大,年销售规模7000亿的基本面没有改变。接下来恒大各级领导干部要带领全体员工,全力复工复产,全力保交楼,全力做好销售,恢复正常经营,这也是恒大财富产品兑付的最大保证。兑付过程中,一定做到公平公正,不允许任何人搞特殊化。他的承诺中,甚至还出现了一句豪言壮语:“我可以一无所有,但恒大财富的投资者不能一无所有!”承诺没变,债主堵上门的第二天,有媒体爆出恒大财富的解决方案。

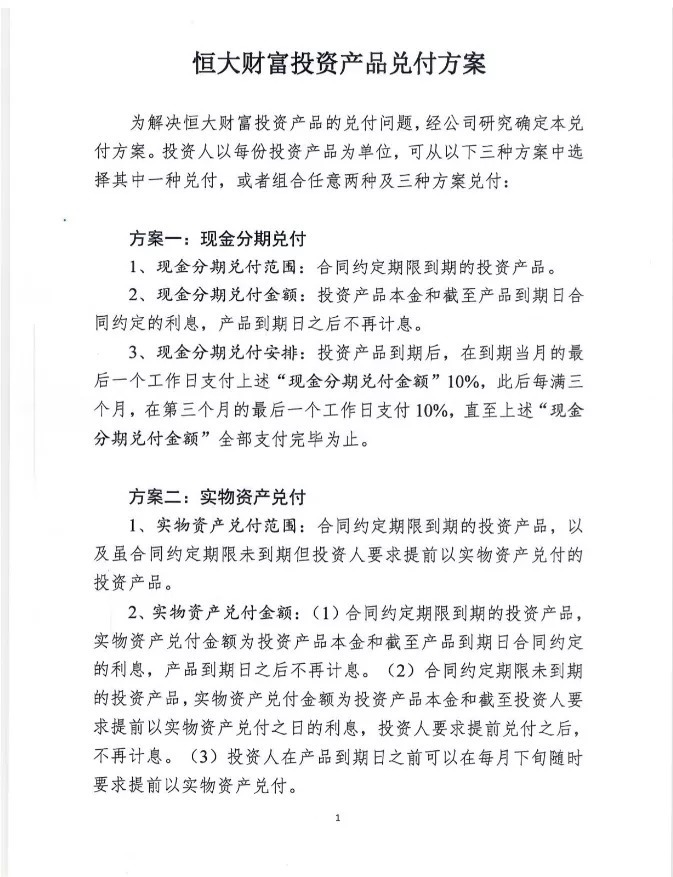
▲图源财联社据财联社报道中的方案,可以看出,恒大的财富投资产品兑付方案有三种,可任选其一或者组合其二和其三,排列组合有6种兑付方式。三种方案为:1、现金分期兑付到期投资产品,当月最后一个工作日支付10%,此后每三个月最后一个工作日支付10%,直至支付完毕。PS:产品到期后,不再计息。2、实物资产兑付到期、虽未到期但要求提前实物兑付的投资产品,可以在购买产品的投资顾问所在省或直辖市(如果没有投资顾问,按照投资人身份证所在地),兑付房产。房产兑付政策:1、住宅:原售价基础上,9折+8折。2、公寓及写字楼:9折+6折。3、商铺及车位:8折+6折。(以上不再享受任何付款方式折扣优惠)且折扣到当地政府备案价下限后,价格以备案价下限价格为准。3、冲抵购房尾款兑付9月12日24点前买的恒大房没付清尾款的,可以用投资产品冲抵。PS:产品到期或提前兑付后,不再计息。如果选择用投资产品兑付房产,实物资产兑付方案里也说明了“各地区公司必须提供所有可对付的实物资产可供投资者选择。”落地到南宁就是:如果投资顾问在南宁或投资人身份在南宁,可以选择在广西的任意恒大产品购买,买住宅可享7.2折,公寓写字楼是5.4折、商铺车位是7.8折。(如果没低到政府备案价下限的话,目前南宁住宅的下限是备案价的9折)。目前恒大在广西进驻的城市有南宁、桂林、柳州、玉林、防城港、北海、钦州、百色、梧州等11个城市,在售项目十余个。南宁就包括恒大御府、恒大悦龙台、南宁空港恒大世纪梦幻城、恒大国际中心四个项目。
推荐阅读
- 二手房|12月交楼37899套,恒大居然复活了
- 烂尾楼|恒大暴雷了,那些随处可见的烂尾房塔吊到底属于谁?
- 恒大地产|1072套!通州这个共产房项目4月底交房,户内施工已基本完成
- 恒大|恒大崩了,人人喊打,因为许家印让大家买不起房?
- 租赁|许皮带该不该救恒大?
- 恒大地产|恒大还债遇困难,公开宣布要违约?买了期房的住户:我们怎么办?
- 恒大地产|123㎡的精装房,却无一点精装的样子,改造后,骨子里都透着品味
- 公租房|踩雷恒大,高管投敌,一哥欧派也有烦恼
- 恒大|恒大上月交房3.7万套,少于承诺的3.9万套
- 恒大|恒大的“春天”要来了,正式官宣之后,恒大要打一场“翻身仗”?
