房屋|小产权房、房改房、集资房、廉租房、安置房的区别( 二 )

安置房
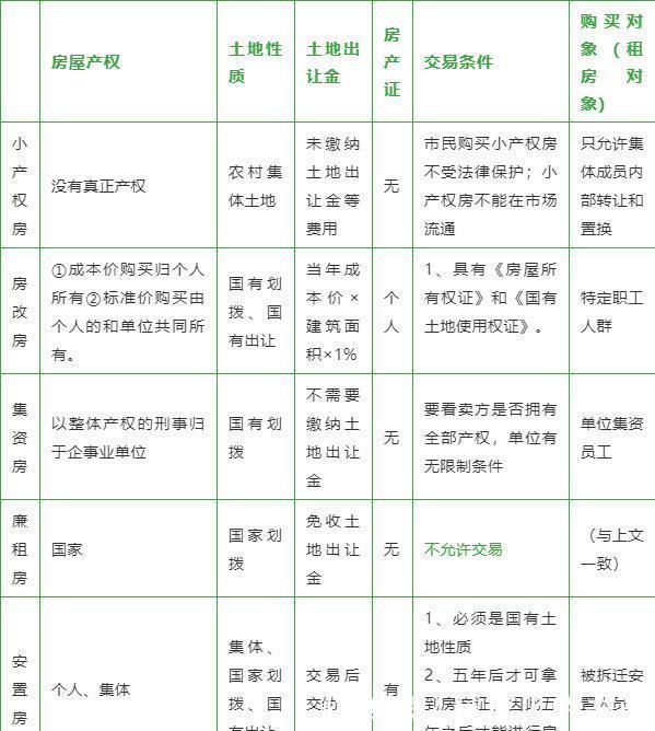
安置房,是政府进行城市道路建设和其他公共设施建设项目时,对被拆迁住户进行安置所建的房屋。根据我国法律规定,安置房的转让交易需要在取得该安置房房产证后才可以进行,这时的过户交易与一般的房屋没有任何区别之处。相对来说安置房的好处不少,比如说户型适中,以小两房、小三房、部分中三房为主。
即建筑面积120平方米以内的户型占绝大多数,而且大部分是多层建筑,另政府统建的房屋质量较为稳定。依托其地理优势和小区配套优势,升值比率与经济增长周期吻合,升幅较快。加入说这些安置房如果没有产权,价格普遍会比市价低,安置房也是有拆迁条件和风险的。
条件:每套房屋面积不低于45平方米,符合国家安全和技术标准,所有证照应齐全。风险在于市面上挂牌的拆迁安置房,往往没取得产证或刚取得产证,没产权的安置房可能因其他原因导致无法办理产权证。而按规定五年内限制转让的房子,交易时间漫长,房价或变动。
推荐阅读
- 屋主|56㎡小户型老房改造,小而美的设计!
- 中间商|出租房屋可以不用中介,打造自助门店,同样收租金
- 小钱|游点好笑!收手机的新方式,一抓一个准!这老师怕是柯南看多了?
- 公示|一处体育中心项目、一处小型口袋公园!市北两项目规划公示,配套升级
- 碧桂园|小城市的房住不炒,遇上返乡置业
- 小户型|发现丈夫赠人房产 妻子怒讨买房款
- 小房间|参观140㎡大婚房,朋友都夸餐边柜有档次,我却更喜欢主卧的飘窗
- 卫生间|房屋装修6大暗坑,哪个踩了都会导致返工,希望你没踩到。
- 楼层|对于买房选楼层,一旦你忽视这5件小事,就只能买到“垃圾楼层”
- 房屋|房产过户”与“房产更名”你了解过吗早晚会用到
