【卡纳|重磅!青岛公积金发布新政:连续缴纳6个月可申请】
文章图片
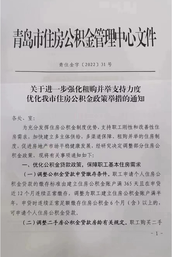
5月23日 , 青岛市住房公积金管理中心发布三条:
1.房龄+贷款年限小于等于30年更改为房龄加贷款年限小于等于50年;
2.取消房龄跟首付比例挂钩 , 统一青岛首套30%、二套40%首付(认房又认贷);
3.公积金缴存满12个月更改为满6个月即可申请(申请时公积金正常缴存状态) 。
以上政策2022年5月24号开始执行 。
推荐阅读
- 限购|信号山:青岛公积金新政释放积极信号 政策调整仍有空间
- 青岛市|再传递紧迫信号,稳经济稳楼市,支持合理住房需求持续增强
- 限购|山东济南等多地放松楼市限购限售 青岛会跟进吗
- 环比|新房涨二手房跌! 4月国家统计局数据揭示青岛房价走向
- 住房公积金|独家解析:青岛公积金新政的影响很深远,给了房子另一条命!
- 青岛市|青岛有钱人可真多!
- 政策|重磅!哈尔滨市宣布废止限售政策,全面放开二手房交易
- 青岛市|离职潮起,地产打工人如何维护自己的权利?
- 青岛市|城市GDP排行榜:宁波比青岛高,为什么?
- 楼市|变化太快!降息对青岛楼市的影响已经发生!
