刚刚,莆田市自然资源局发布关于城厢区坂头西片区地块三规划条件的函。四至:东至坂头路、南至胜利路、西至滨溪路、北至全秀路。为城镇住宅、零售商业、教育及服务设施用地,总面积约19.3亩。


莆田市自然资源局关于下达城厢区坂头西片区地块三规划条件的函
莆自然资审〔2021〕81号
莆田市土地储备中心:
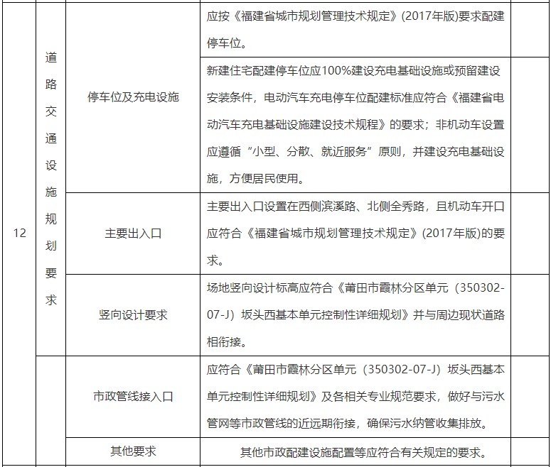
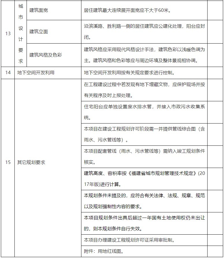
根据《莆田市霞林分区单元(350302-07-J)坂头西基本单元控制性详细规划》及莆田市城厢区人民政府的申请,经研究,现将城厢区坂头西片区地块三规划条件函告如下:





来源:莆田市自然资源局
【 片区|约19.3亩!莆田市区新增一商住用地,配套一所6班幼儿园】
推荐阅读
- 深色|155㎡简约风,承载着三代人的生活,不花哨让家务少一半
- |一年涨了3成!纽约市一卧租金涨幅惊人
- 净利率|低盈利质量、票据违约,中南建设怎么了?
- 兰州|建面约10万㎡ 兰州鱼池口小商品批发市场“变身”住宅小区
- 山东省|好住│金牛岭片区的刚需户型,两梯两户还配入户花园
- 现代简约|青岛房价不是低洼地了,房价高达1.6万一平
- 栖霞建设|保定楼市:2022年的楼市“小阳春”还能如约而至吗?
- 现代|100平现代简约风三居室,软硬装的设计都很漂亮!
- 全屋|164m2现代简约全屋简洁大方,有质感!
- 简约|又放假又有购房补贴,多地为鼓励生子接连“放大招”,有你家乡吗
