焦点研究院广州房地产市场报告
报告时间:2021年11月22日至11月28日
出品时间:2021年11月29日
研究员:黄颖
市场综述(2021年第48周)
受年底回款压力影响,当周广州市场多个新项目开盘销售或入市,部分项目则加大供应规模,或以“工抵房、一口价”等名义销售,一手住宅市场热度持续上升。
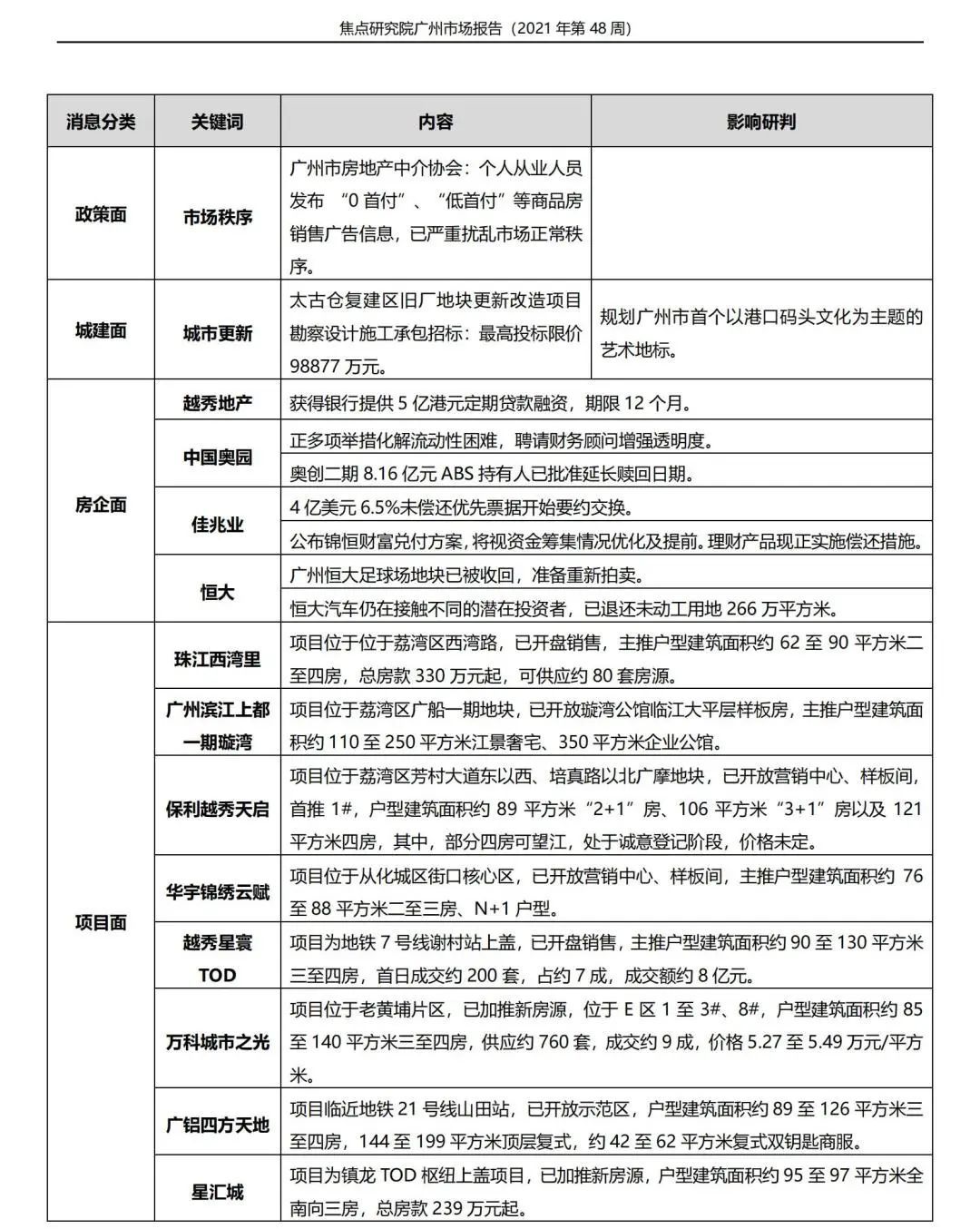
政策方面,广州市房地产中介协会强调,部分从业人员发布“0 首付”、“低首付”等信息,已严重扰乱市场正常秩序,需强化管理,严格执行调控政策等。城建方面,太古仓复建区旧厂地块更新改造项目勘察设计施工承包启动招标。
二级市场方面,当周广州一手住宅新增供应 2995 套,环比下降 43.45%;面积 32.72 万平方米,环比下降 36.88%。商业性质商品房新增供应 2189 套,面积10.09 万平方米。越秀天荟江湾、万科城市之光、保利锦绣公馆等项目均有新供应。
成交方面,当周广州一手住宅成交 2722 套,环比上升 53.70%;面积 28.45万平方米,环比上升 51.98%。其中,增城、黄埔、番禺分别以 788 套、478 套和381 套的成交规模位居前三位。
焦点研究院认为,受近期市场供应增加,项目供应加速,购房需求观望情绪放缓影响,加之部分银行住房贷款审批和投放速度加快等因素影响,广州市场一手住宅成交规模上扬。然而,市场环境尚未发生彻底反转,根据焦点研究院统计,接下来还将有约 30 个项目入市,其中 16 个项目有开盘销售计划,或进一步加剧竞争局面。




【 广州市房地产中介协会|一手住宅成交2722套环比升53.70%,入市项目激增】本文内容仅代表作者立场和观点。本文著作权归搜狐焦点所有。未经允许,严禁转载;经允许转载或使用本文时,请注明来源。获得转载授权请联系:focuskf@vip.sohu.com。更多内容关注公众号"焦点研究院"。
推荐阅读
- 房价|房地产要变回支柱产业,你知道吗?
- 中间商|出租房屋可以不用中介,打造自助门店,同样收租金
- 棚户区改造|对房地产态度有新变化, 央行等释放了哪些信号?
- 房地产市场|新政之下,有三类房子会成为“香饽饽”,懂行的人已经开始下手了
- 房地产行业|夯实发展根基,目及恒信行稳致远
- 广州市|“2亿的房奴”与“2亿的租房人”,谁活得潇洒,内行人说出了实话
- 房地产市场|当前房地产企业普遍是项目型公司,没有土地,利润来源就会中断
- 房地产税|房地产税开征后,这5类人或“损失惨重”,希望你不在其中
- 长沙|税点点分享房地产开发商常用税务筹划
- 贝壳|房产中介失速,物企该如何变道超车?
