公示|避雷!这些小区下产权难,开发商被列入黑名单公示
1月14日,
长春住建部发布公告,
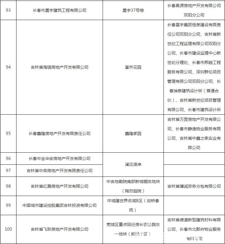
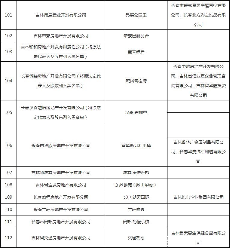
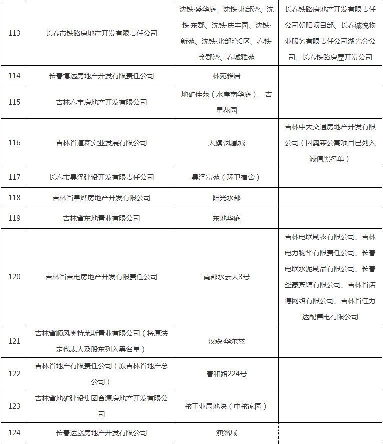
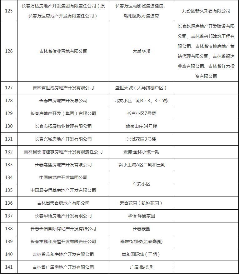
将169家房企列入诚信黑名单,
在项目遗留问题未解决前,
对其开发、建设及销售等行为进行限制,
请广大消费者在购房时注意风险。












像这种积攒多年的历史遗留问题,
导致很多小区办不下来产权,
不是一朝一夕就能解决的。
但从2019年以来,
长春市就全面推进房屋确权工作,
【 公示|避雷!这些小区下产权难,开发商被列入黑名单公示】2019年3月29日,
长春市政府召开攻坚推进大会,
全面启动房屋确权工作,
要基本解决长春市"无籍房"问题。
共8个部门参与:
市房地局、市督查室、
市国土局、市建委、
市规划局、市人防办、
市公安局、市税务局,
力度之大,前所未有。
产权这个问题就是这样,
环环相扣,
少了一个部门的验收你都办不下来。
2020年5月份,
最大规模的产权整治行动来了,
政府连发281份督办单,
要求280家"产权问题楼盘",
限期给购房者办理产权登记手续。
2020年7月份,
政府再次下发文件,
对30个小区进行产权登记,
对25个小区给予罚办分离政策,
55个小区产权将有眉目。
2020年8月份,
再完成40万平建面小区确权工作,
对世纪新居、翔云街星宇东区、
荟萃小区、万鑫花园等小区进行产权登记。
这两年,
长春房屋确权工作取得了显著成果,
对一大批老小区进行了产权登记,
确实做到了——
能办的尽快办,
有困难的克服困难也给你办下来。
而面对不配合的房企,
不积极解决历史遗留问题的房企,
推荐阅读
- 管道|为什么说:再穷也不买二层?了解这些弊端之后,就知道多糟心了!
- 购房置业|为什么买房不要买靠边的房子?这些问题要注意,开发商不会告诉你
- |你还听售楼员忽悠吗?通过这些参照物,我们也可以判断楼盘情况
- 成都|双限当道的2022年,成都还有这些豪宅新面孔
- 公示|一处体育中心项目、一处小型口袋公园!市北两项目规划公示,配套升级
- 西安|2022年西安楼市首批2537套价格公示,到底哪个更值得抢?
- 拆迁|签订安置补偿协议,你要注意这些!
- 厦门|年底断舍离,赶紧扔掉这些“旧东西”!不是浪费,是留着它也没用
- n网上选沙发,这些知识点一定要了解
- 预算|家庭装修应该注意什么问题?业内人士:做到这些便可高枕无忧
