国庆昆明供应放量楼市表现活跃|城市周报 | 楼市
焦点研究院昆明房地产市场周报告
报告时间:2021年9月27日至10月10日
出品时间:2021年10月12日
研究员:向雪平
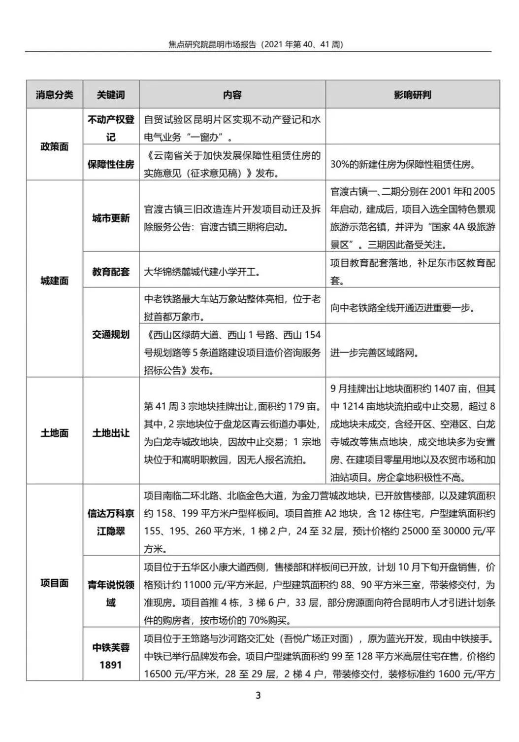
市场聚焦(2021年第40、41周)
当期适逢国庆假期,其中,第40周房企和项目筹备,商品房供应规模达到小高潮,第41周着力成交。受项目推出促销动作影响,成交规模有所回升,性价比较高的高层住宅,以及低价车库占主力。
先来看二级市场,商品房供应规模上升,成交尚未公布,但结合市场表现,预计成交呈现环比上升、同比下降状态。
第40周17个项目获取商品房预售许可证,新增预售面积约42万平方米,环比上升119%,且以高层住宅为主,辅以少量商业及地下车库。第41周则无供应。其中,招商雍和府、大华锦绣山海、碧桂园北城映象大观、中海汇德里为供应主力,供应规模均超过3万平方米。
当期三千时光配套学校、金地九樾幼儿园、东原印江山、俊发彩云城(云璇苑)规划通过,新增建筑面积约51.8509万平方米,其中东原印江山首次过规,为东原在昆明市场的第三个项目,位于西北新城,规划4栋高层住宅及底商、8栋多层住宅及底商,以及1栋独立商业。
土地市场方面,当期无地块成交、无地块挂牌出让。
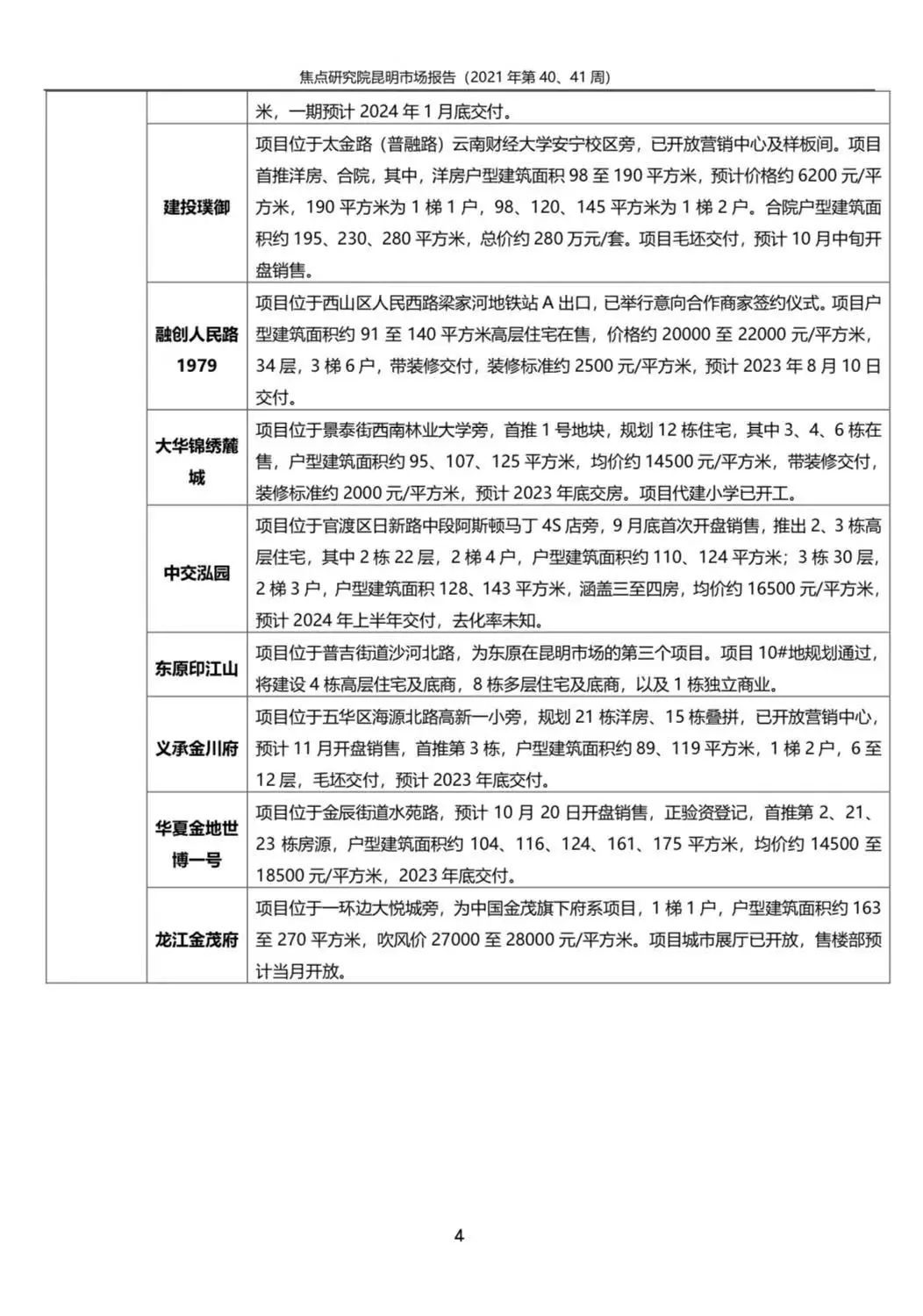
回归市场一线,当期中交泓园首次开盘销售,供应位于2、3栋的高层住宅,其中,2栋22层,2梯4户,户型建筑面积约110、124平方米;3栋30层,2梯3户,户型建筑面积128、143平方米,涵盖三至四房,均价约16500元/平方米,预计2024年上半年交付,去化效果暂未获取。
营销方面,信达万科京江隐翠开放样板间,建投璞御开放售楼部和样板间,中铁芙蓉1891举行品牌发布会,融创人民路1979举行幸福美好社区意向合作商家签约仪式,另有部分项目针对国庆假期举行暖场和促销优惠活动。
根据焦点研究院观察,国庆假期刚刚结束,昆明市场有所活跃,房企和项目密集释放国庆假期期间的成交表现,以求吸引购房需求关注。我们认为,国庆假期的市场表现确有亮点,但与2020年同期相比,仍呈现出大幅下滑状态。受宏观政策和市场环境影响,即便昆明市场政策无所变动,但购房需求观望情绪浓厚,市场信心不足,亟待提振,这就倒逼房企和项目在第四季度维持当前的营销力度。
【 国庆昆明供应放量楼市表现活跃|城市周报 | 楼市】


本文内容仅代表作者立场和观点。本文著作权归搜狐焦点所有。未经允许,严禁转载;经允许转载或使用本文时,请注明来源。获得转载授权请联系:focuskf@vip.sohu.com。
推荐阅读
- 昆明|深圳安驰状告昆明通盈房地产等,案由系票据纠纷
- 昆明|【贝壳成都资讯】2021 年房地产市场呈现出来的五大特点(一)
- 昆明|想要居住舒适,又想房子能升值,千万别选这5种
- 昆明|昆明楼市库存新房那么多,昆明房价上涨动力不足
- 供应|漳州上周销量暴涨90%!成交均价逼近1.6万/㎡
- 昆明年底楼市表现活跃 房企积极抢收供求上扬|第53周 | 供求
- 网签|阳光城降价后续!昆明业主要退款,开发商:仅这2日的客户可退!
- 昆明|天津链家资讯|买房刚需注意事项
- 昆明|今年起,房产中介将全面取消?“新变化”来了,2亿多人受益
- 写字楼|2021年广州写字楼供应量突破百万平方米
