市场短暂休整项目鲜有动作 价格竞争将步入白热化|城市周报| 环比
市场聚焦(2021年第41周)
当周适逢国庆假期结束前后,广州市场短暂休整,表现平静,项目维持常规营销活动,鲜有较大动作。
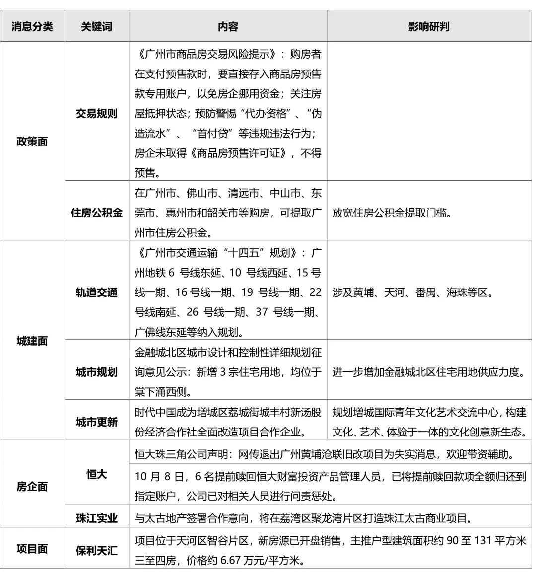
政策方面,《广州市商品房交易风险提示》发布。广州市住房公积金管理中心宣布,在广东省内7座城市购房,可提取广州市住房公积金。
【市场短暂休整项目鲜有动作 价格竞争将步入白热化|城市周报| 环比】城建方面,《广州市交通运输“十四五”规划》发布,广州地铁6 号线东延、10 号线西延、15 号线一期、16 号线一期、19 号线一期、22 号线南延、26 号线一期、37 号线一期、广佛线东延等纳入规划。天河区金融城北区城市设计和控制性详细规划征询意见公示,新增3宗住宅用地,均位于棠下涌西侧。时代中国成为增城区荔城街城丰村新汤股份经济合作社全面改造项目合作企业。
先来看二级市场,当周广州一手住宅新增供应1081套,环比下降91.78%;面积12.00万平方米,环比下降90.79%。商业性质商品房新增供应23套,环比下降97.56%;面积0.41万平方米,环比下降94.54%。祈福名望天下、富华楼等两个项目有新增供应。
成交方面,当周广州一手住宅成交674套,环比下降66.57%;面积7.29万平方米,环比下降66.34%。其中,增城、黄埔、花都分别以249套、143套和65套的成交规模位居前三位。
焦点研究院统计显示,国庆假期期间,广州市场通过开盘销售或加推新房源,实际供应约4049套,较2020年同期上升16.9%。不过,有统计显示,国庆假期期间,广州一手住宅网签约965套,同比下降39%。尽管网签存在一定滞后性,国庆假期期间的一手住宅网签仅可反映此前的市场表现,但国庆假期的市场表现仍难言乐观。受制于销售任务和回款压力,我们预计,接下来房企和项目还将加大推货和供应力度,甚至有望出现新的优惠政策,力度有望放大。

推荐阅读
- |最高暴涨70万!宁波二手房市场即将回暖?
- 医美|新氧金星:轻医美市场发展迅速 以佣金补贴开打攻坚战
- 房地产市场|新政之下,有三类房子会成为“香饽饽”,懂行的人已经开始下手了
- 房地产市场|当前房地产企业普遍是项目型公司,没有土地,利润来源就会中断
- 兰州|建面约10万㎡ 兰州鱼池口小商品批发市场“变身”住宅小区
- 房贷|房贷利息要降?市场将现长阳?!
- 贷款市场报价利率|中国近两年来首次下调房贷参考利率
- 上升|2021年广州商业地产市场成交量同比上升
- 别墅|三边形冲击压路机出租市场,冲击碾压设备的冲击碾压原理
- 贷款市场报价利率|自进式锚杆是先钻孔吗?自钻式锚杆施工工艺介绍
