网办|好消息!绍兴人快看,事关你的公积金
我是绍兴人,公积金交在上海,最近在绍兴买了一套住房,按照上海政策可以提取公积金。可是,我在老家还有事,暂时去不了上海,急于用钱的我该咋办呢?
好消息!住房公积金能
“跨省通办”啦!
为切实满足缴存单位和职工异地办事需求,根据住建部、省建设厅有关工作部署,我市6个中心分别设置“跨省通办”专窗,先后推出8个公积金高频事项“跨省通办”业务。
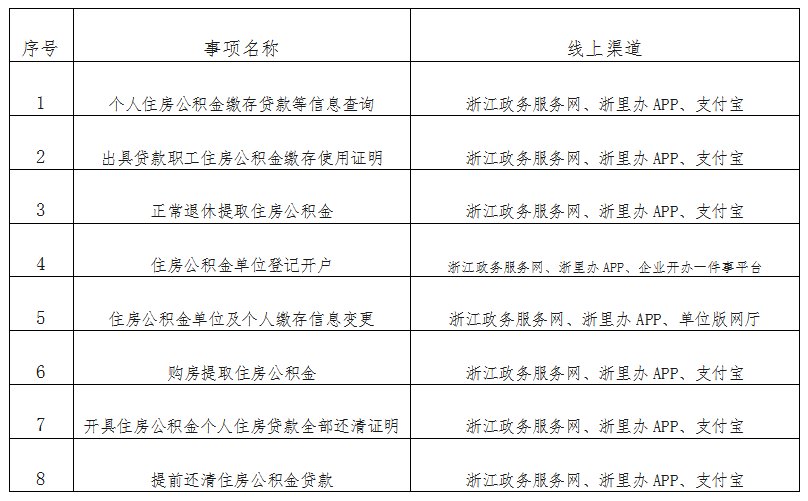
一、事项范围
1.个人住房公积金缴存贷款等信息查询;
2.出具贷款职工住房公积金缴存使用证明;
3.正常退休提取住房公积金;
4.住房公积金单位登记开户;
5.住房公积金单位及个人缴存信息变更;
6.购房提取住房公积金;
7.开具住房公积金个人住房贷款全部还清证明;
8.提前还清住房公积金贷款。
二、办理流程
(一)公积金交在绍兴,异地办理我市业务
上述8个事项,我中心均已实现“全程网办”,异地办事职工可按下述渠道登录线上平台自助申请办理。
注:因特殊情况无法通过线上办理的,可按我中心政策规定持相关资料就近向异地公积金中心窗口提出办事申请。
(二)公积金交在外地,在绍办理异地业务
1.缴存地中心已经实现全程网办的事项,办事职工可直接通过线上渠道申请办理;
2.不能通过网上申请办理的事项,办事职工可按缴存地中心政策要求持相关资料就近向我中心或分中心“跨省通办”专窗提出申请。
若您还有疑问
欢迎拨打0575-12329
公积金服务热线咨询
【 网办|好消息!绍兴人快看,事关你的公积金】
推荐阅读
- 房产税|楼市传来“好消息”,“房产税”缴纳标准明确,炒房客该何去何从
- 房价|“二次房改”真要来了?2022年,无房人迎来好消息
- |2022年刚开局,高层释放这3大利好消息,楼市将有回暖转机
- 落户|好消息!在昆明购房,政府最高补贴8万元!
- 长沙|好消息!恒大又发公告了!
- 新华网|物业好日子到头了?“新规下”业主迎来好消息,有几笔钱不用交了
- |物业好日子到头了?“新规下”业主迎来好消息,有几笔钱不用交了
- 房价|王石预测应验了?今年楼市迎来“变局”,买房迎来三个好消息
- |不用再跑窗口提交资料,房贷结清手续全程网办
- 工地|武汉光谷东第一“神盘”传来好消息,然而一波未平一波又起
