【工信部公示2025年国家科技奖候选项目: 宽带集群、全光网等入选】
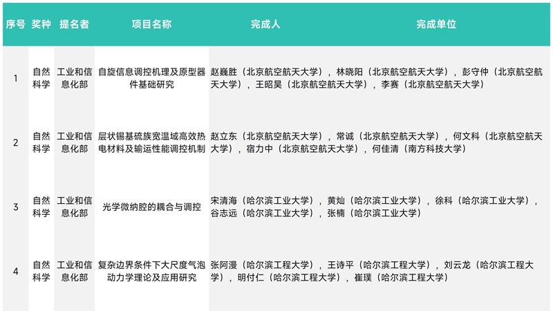
C114讯 6月23日消息(颜翊)日前 , 工业和部公示了2025年度拟提名国家自然科学、技术发明、科技进步奖的候选项目 。
其中 , 集群通信系统关键技术及应用、超大容量全光键技术与规模应用、跨洋高可靠海底通信系统关键技术及工程应用等共31个项目入选 。
宽带集群通信系统关键技术及应用由中国信息通信研究院 , 大学 , 成都通信技术有限公司 , 北京高达通信技术有限公司 , 技术有限公司等单位完成 。
超大容量全光网关键技术与规模应用由集团有限公司 , 华为技术有限公司 , 中兴通讯股份有限公司 , 北京邮电大学 , 股份有限公司等单位完成 。
跨洋高可靠海底光缆通信系统关键技术及工程应用 由江苏华海科技股份有限公司 , 通信集团设计院有限公司 , 北京邮电大学 , 华海通信技术有限公司 , 中国人民解放军海军工程大学 , 江苏亨通光电股份有限公司 , 深圳市恒双展业科技有限公司当单位完成 。
推荐阅读
- 2025年移动办公新选择:vivo X Fold5的生产力进化
- 独家|对话得到CEO:2025年“老板们”最愿意听什么样的课?
- 哪款蓝牙音箱好?2025年精心罗列十大音质最好的蓝牙音箱推荐!
- 都2025年了,微软怎么还盯着已经过气的云游戏
- 2025年Q1中国平板市场报告:华为蝉联榜首
- 小音箱哪个品牌最好?2025年汇总十大音质最好的蓝牙音箱推荐!
- 中国大陆PC市场2025年第一季度强劲增长,华为鸿蒙OS PC成潜在转折点
- 全息/VR/AR行业发展动态周报2025年第24周(6月9日-6月15日)
- 红米Turbo4:2025年性价比手机的终极选择!
- 2025年再测国产显卡:最强CPU能“带飞”它吗
