在谷物进化的独立过程中 , 许多性状转变似乎一直在趋同选择下 , 以满足人类的特定需求 。 鉴定谷物中的聚合选择基因有助于阐明作物物种的进化并加速育种计划 。 在过去的几十年中 , 研究人员一直在争论不同谱系中的趋同表型选择是由保守的分子变化还是由不同的分子途径驱动的 。 两种最重要的经济作物 , 玉米和水稻 , 表现出一些保守的表型变化——包括种子传播的丧失、种子休眠的减少和进化过程中粒数的增加——尽管它们经历了独立的选择 。 因此 , 玉米和水稻可以作为一个很好的系统来了解谷物之间的趋同选择程度 。

文章图片
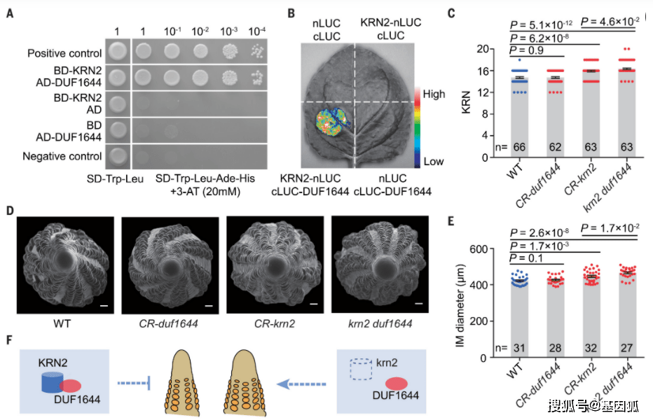
2022年3月25日 , 中国农业大学杨小红 , 李建生及华中农业大学严建兵共同通讯在Science 在线发表题为“Convergent selection of a WD40 protein that enhances grain yield in maize and rice”的研究论文 , 该研究发现玉米中的数量性状基因座 KRN2 及其水稻直系同源物 OsKRN2 经历了趋同选择 。 这些直系同源物编码 WD40 蛋白并与功能未知的基因 DUF1644 相互作用 , 从而负调控两种作物的籽粒数量 。
敲除玉米中的 KRN2 或水稻中的 OsKRN2 分别使谷物产量增加了约 10% 和约 8% , 而其他农艺性状没有明显的变化 。 此外 , 全基因组扫描确定了 490 对直系同源基因 , 这些基因在玉米和水稻进化过程中经历了趋同选择 , 这些基因富集了两条共享的分子途径 。 KRN2 与其他集中选择的基因一起 , 为未来的作物改良提供了极好的目标 。

文章图片
主要谷物 , 包括玉米、水稻、小麦、大麦和高粱 , 大约在 10,000 年前被独立驯化 , 是人类能量的主要来源 。 全基因组分析表明 , 谷物的驯化和改良是复杂的 , 涉及与各种生物学性状相关的众多基因 。 尽管谷类经过了独立的驯化和改良 , 但许多形态和生理或生化性状似乎处于趋同选择之下 , 因此易于种植、高产和营养丰富 。
鉴于谷物之间密切的系统发育关系 , 一个关键问题是不同谱系中的趋同表型选择是否由保守的分子变化驱动 。 在某些情况下 , 独立谱系中的选择似乎作用于控制趋同表型的保守基因位点 , 而在其他情况下 , 由于所选基因位点的同源性 , 趋同表型变化似乎是由不同的遗传途径引起的 。
两种最重要的经济作物 , 玉米和水稻 , 在 5000 万年前分化 。 尽管谷物基因组的共线性早已被认识到 , 但只有少数基因——例如那些参与抗破碎的基因——已被确定为在玉米和水稻进化过程中被趋同选择的 。 因此 , 对玉米和水稻中经过趋同选择的基因进行全基因组鉴定有助于阐明作物物种的进化并加速育种计划 。

文章图片
KRN2 及其相互作用子 DUF1644 在协同途径中调节 KRN(图源自Science )
该研究发现玉米中的数量性状基因座 KRN2 及其水稻直系同源物 OsKRN2 经历了趋同选择 。这些直系同源物编码 WD40 蛋白并与功能未知的基因 DUF1644 相互作用 , 从而负调控两种作物的籽粒数量 。
敲除玉米中的 KRN2 或水稻中的 OsKRN2 分别使谷物产量增加了约 10% 和约 8% , 而其他农艺性状没有明显的变化 。此外 , 全基因组扫描确定了 490 对直系同源基因 , 这些基因在玉米和水稻进化过程中经历了趋同选择 , 这些基因富集了两条共享的分子途径 。 KRN2 与其他集中选择的基因一起 , 为未来的作物改良提供了极好的目标 。 (作者植物君)
推荐阅读
- 什么|超火的4种“黑暗”零食,一种超苦,一种超臭,全吃过的是大神
- 食欲|全家迷上的早餐,开胃有食欲,比酱香饼都好吃
- 品类|iSEE全球食品创新百强重磅发布,“品类第一”王小卤实力登榜
- 蔬菜|4个早餐饮食坏习惯,导致全天血糖过山车
- 增长迅速|下沉市场成消费复苏引擎,良品铺子全渠道布局优势领先
- 成本|早餐不用早起,10分钟搞定,营养好吃,成本不足5块钱,全家爱吃
- 国际|全球首创:“第25届IGC国际葡萄酒烈酒大赛”世界MW领衔欧洲和亚洲两大赛场
- 加入适量|春季,少吃包子油条,早餐给孩子吃它,营养全面,简单好吃又省事
- 农历|白露刚过,5道菜让你过瘾贴秋膘,全是肉肉,吃到停不下来!
- 效应|我是不白吃“藕的脆片”入驻全国万家门店 线下规模效应凸显
