
文章图片

文章图片
践行者初中物理电学典题详解第525题
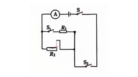
26.(12分)如图所示的电路中 , 电源电压恒定为4.5V , 灯泡L上标有“2.5V 1.25W”字样(灯丝电阻不变) , 定值电阻R1阻值为15Ω , 滑动变阻器R2的规格为“20Ω 1A” , 电流表量程为0~0.6A , 电压表量程为0~3V , 求:
⑴小灯泡L的电阻;
⑵闭合开关S、断开开关S1、S2 , 电流表示数为0.3A , 此时滑动变阻器R2连入电路的阻值;
⑶闭合开关S、S1、S2 , 滑动变阻器的滑片滑至最右端 , 通电1min定值电阻R1产生的热量;
⑷闭合开关S、S1、S2 , 在确保电路各元件安全的情况下 , 滑动变阻器R2的最大功率 。
解析:⑴由题意可知:
①UL额=2.5V , PL额=1.25W ,
②灯丝电阻RL不变 ,
则:RL=(UL额)2/PL额
=(2.5V)2/1.25W=5Ω ,
⑵当只闭合S时:
2.1分析电路图可知:
①R2与L串联 ,
②V测量L两端电压UL ,
③A测量电路中的电流I;
【利用P总=P1+P2,釆用间接法求并联电路滑动变阻器的最大功率】
2.2由题意可知:
①U=4.5V , ②RL=5Ω , ③I=0.3A ,
则R2=U/I -RL
=4.5V/0.3A -5Ω=10Ω;
3当S、S1、S2都闭合 , 且R2滑片置于最右端时:
3.1分析电路图可知:
①L和V短路 ,
②R1与R2并联 , 且R2接入电路中的阻值最大 ,
③A测量通过干路的电流I ,
3.2由题意可知:
①U=4.5V , ②R1=15Ω , ③t=1min=60s ,
则Q1=U2t/R1
=(4.5V)2×60s/15Ω=81J;
4当S、S1、S2都闭合时 ,
4.1由题意可知:
①U=4.5V , ②R1=15Ω ,
③A的量程为0~0.6A , 则Imax=0.6A ,
④滑动变阻器R2的规格为“20Ω 1A”
因为Pmax=UImax=4.5V×0.6A=2.7W ,
P1=U2/R1=(4.5V)2/15Ω=1.35W ,
所以P2max=Pmax-P1
=2.7W-1.35W=1.35W 。
践行者初中物理:喜欢的请点赞关注!
推荐阅读
- 用 GPT 总结 2024 年的人,全破防了
- CES 2025:英特尔看点汇总
- 2024手机市场年度总结:ColorOS 15流畅度夺冠,苹果领衔销量榜!
- 科技进步了总有人着急,荷兰正式宣布,谴责国产光刻机是“山寨”
- IBM原全球副总裁谢东正式履新北电数智首席技术官
- 总投资50亿,这一AMOLED高端显示模组项目刷新进度
- 谢里夫的漂亮女儿玛利亚姆参观华为深圳总部,被中国的先进所震惊
- 2199起售,荣耀GT战斗力如何?配置汇总和竞品对比
- 荣耀互联网服务如何利用AI赋能智慧生活?耀享生活节给出了答案
- 尹同跃:我是求着余总才达成合作的!凭啥要这么信任华为?
