补偿|最高9302元/㎡!泉州城东这一片区拆迁补偿方案/签约日期出炉!
///最新消息///
最高9302元/㎡
位于泉州市区的
丰泽区万安片区(金屿社区)改造项目
房屋征收补偿安置实施方案出炉
近日,泉州市丰泽区政府发布了关于万安片区(金屿社区)改造项目房屋征收决定。

据悉,丰泽区万安片区(金屿社区)改造项目位于丰海路西侧,征收范围约181.6亩,东至世茂璀璨天城项目用地,西至安达路,南至万智街,北至大江盛世项目用地。签约期限:2021年12月10日至2022年1月9日。

【 补偿|最高9302元/㎡!泉州城东这一片区拆迁补偿方案/签约日期出炉!】丰泽区万安片区(金屿社区)改造项目
附表
▼▼▼
附件1被征收各类住宅货币征收补偿单价
附件2被征收各类住宅材料费补贴单价表
附件3企业厂房、仓库及其他配套用房补偿单价表
附件4设备搬迁补助标准
附件5搬迁补助费和临时安置费标准
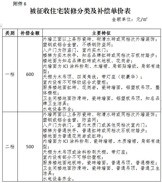
附件6被征收住宅装修分类及补偿单价表
附件7附属物补偿表
附件8安置房价格及装修、设施标准






推荐阅读
- |最高暴涨70万!宁波二手房市场即将回暖?
- 上海市|上海今日10盘同日摇号,市区4盘日光!最高认购比392%
- 三栋镇|最高8.48万/亩!要征115亩地!涉及三栋、河南岸!
- 契税|谢逸枫:2021年全国房价次首破万元 销售额创下35年历史最高纪录
- 征地补偿|征地补偿有调整!长沙最新征地补偿标准公布
- 购房置业|楼市暖风来了央行提前降息,地方降低首付,最高给购房补贴200万
- 拆迁|签订安置补偿协议,你要注意这些!
- 征地|集体土地征收,征地补偿款的分配主体包括哪些?
- 住改非|“住改非”房屋能否获得停产停业损失的补偿?
- 经济日报|又有2楼盘认购公示!3楼盘公布入围分,最高90.8分!
