湖心路年内首宗住宅用地挂牌!11月24日,珠海市公共资源交易中心发布斗门湖心路二类居住用地的挂牌信息,下面是该宗地详细的挂牌信息。【21095/珠自然资储2021-24】
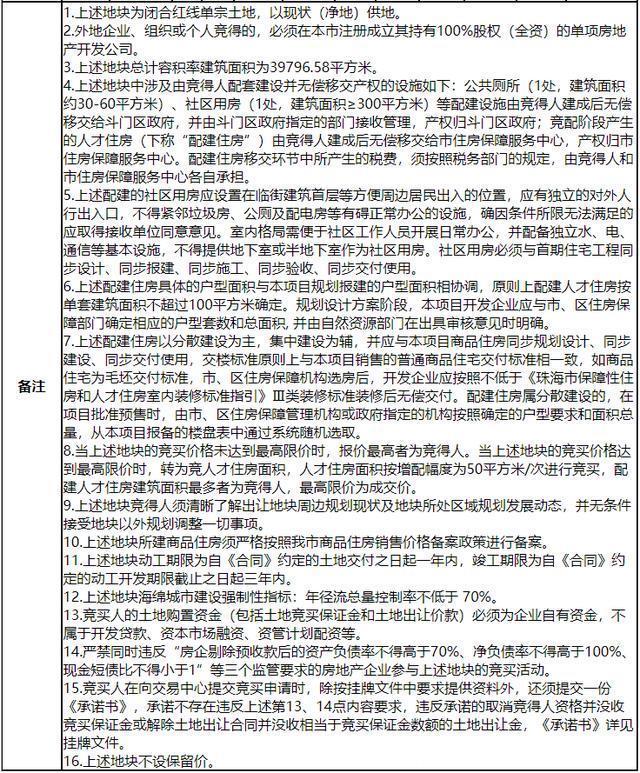
宗地位置:斗门区白藤片区腾逸路以北、腾达一路东侧宗地面积:14428.31平方米规划土地用途:二类居住出让年限:70年容积率:≤约2.76且>1.0绿地率:≥35%建筑限高:80米增价幅度:300万元总计容积率建筑面积:39796.58平方米宗地起拍价为34000万元,折合楼面价约8543元/㎡,最高限价为50900万元,折合楼面价约12790元/㎡。网上挂牌时间起始时间:2021年12月15日9时。截止时间:2021年12月24日10时。备注1.地块需配建公共厕所、社区用房等配建设施,建成后无偿移交给斗门区政府。2.地块的竞买价格未达到最高限价时,报价最高者为竞得人。当上述地块的竞买价格达到最高限价时,转为竞人才住房面积。3.竞配阶段产生的人才住房由竞得人建成后无偿移交给市住房保障服务中心,原则上配建人才住房按单套建筑面积不超过100平方米确定。
话题延伸据统计,今年斗门共成交8宗商住用地,成交面积逾60万平方米。成交类型主要为商旅用地,涉及住宅性质的成交地块仅有2宗,分别由中山市尚乐置业有限公司(世光创建)以及珠海协通房地产开发有限公司(星河)摘获。由此可见,此次地块为湖心路年内首次挂牌出让的涉宅地块,最后花落谁家,值得我们期待。此外,据消息称,斗门拟于四季度推出4宗涉宅地,出让面积约17.7万㎡,总建筑面积约39.1万㎡。 其中腾逸路以北地块信息与官方公布的消息一致,而其余3宗同样属于湖心路板块,若均在今年推出,可以说年末将在斗门湖心路掀起一番土拍热潮。作为热门的置业板块,湖心路早已云集了华发、复地、中铁建、金茂悦、建发等房企入驻,在售均价为1.85-2.47万元/㎡。此次推出的住宅用地又将会谁拿下呢?我们一起关注!
推荐阅读
- |最高暴涨70万!宁波二手房市场即将回暖?
- 上海市|上海今日10盘同日摇号,市区4盘日光!最高认购比392%
- 三栋镇|最高8.48万/亩!要征115亩地!涉及三栋、河南岸!
- 契税|谢逸枫:2021年全国房价次首破万元 销售额创下35年历史最高纪录
- 购房置业|楼市暖风来了央行提前降息,地方降低首付,最高给购房补贴200万
- 经济日报|又有2楼盘认购公示!3楼盘公布入围分,最高90.8分!
- 长沙|上涨明显!2021年长沙土地供销规模达近6年最高
- 楼面|最高9190元/㎡!中山官宣255个小区最新标定地价!核心地段楼面地价依旧坚挺
- 落户|好消息!在昆明购房,政府最高补贴8万元!
- 附着物|最高法:能否以产权置换方式对地上附着物进行补偿
