深圳一手住宅成交1223套二手住宅444套|城市周报 | 区间
焦点研究院深圳房地产市场周报告
报告时间:2021年10月11日至10月17日
出品时间:2021年 10月20日
研究员:朱昉 黄悦萱
市场聚焦(2021年第42周)
结束国庆假期,深圳市场逐步恢复常态。根据焦点研究院统计,当周全市一手住宅成交1223套,环比上升75.5%;面积约12.7086万平方米,环比上升77.4%。二手住宅方面,当周全市成交444套,环比上升331.1%;面积约4.1667万平方米,环比上升335.6%。
市场运行方面,当周3个项目获取商品房预售许可证。其中,位于福田的加福华尔登府邸,供应房源462套,均为住宅,户型建筑面积约86至125平方米,价格约9.4万元/平方米,单价区间7.5至13.4万元/平方米,总价区间638至1275万元/套。位于光明的电建洺悦鹏著花园,供应房源711套,包含612套住宅及99套商业,其中,住宅户型建筑面积约88至108平方米,价格约5.25万元/平方米,单价区间4.5至5.6万元/平方米,总价区间396至603万元/套。位于深汕合作区的九龙湾花园,供应房源489套,均为住宅,户型建筑面积约83至125平方米,价格约1.3万元/平方米,单价区间1.09至4.31万元/平方米,总价区间91至781万元/套。
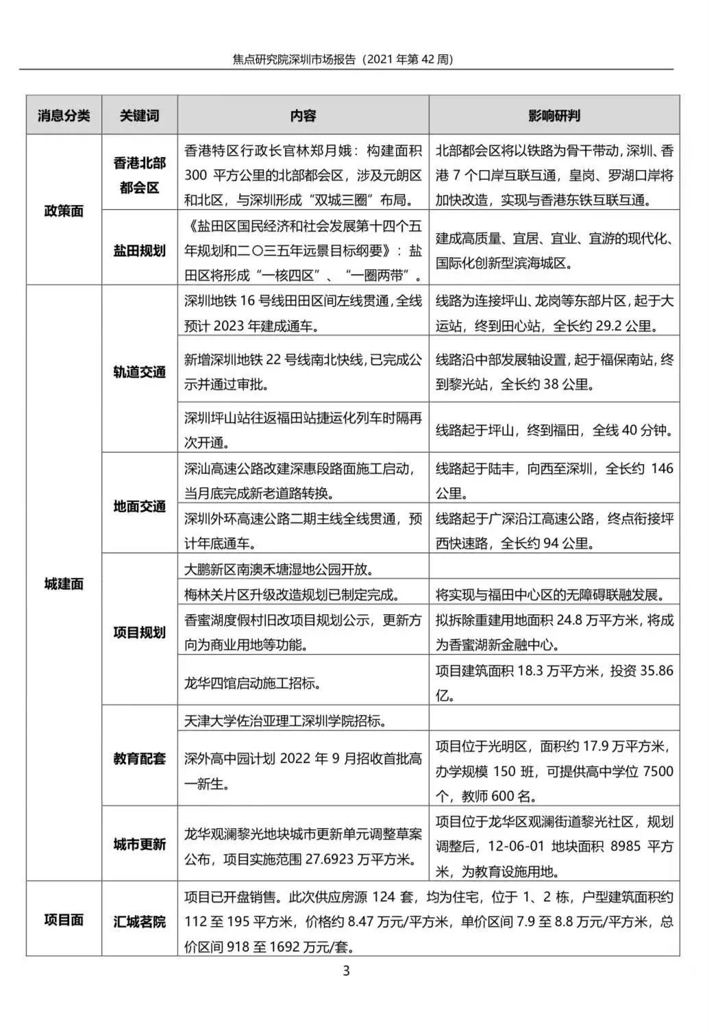
当周4个住宅项目入市。其中,位于南山的汇城名苑,供应房源124套,均为住宅,位于1、2栋,户型建筑面积约112至195平方米,价格约8.47万元/平方米,单价区间7.9至8.8万元/平方米,总价区间918至1692万元/套。位于福田的深业中城,供应房源222套,均为住宅,位于1号楼,户型建筑面积约137至212 平方米以及315至377 平方米,价格约13.1万元/平方米,单价区间11.15至19.88万元/平方米,总价区间1575至7508万元/套。位于福田的加福华尔登府邸,供应房源462套,均为住宅,户型建筑面积约86至125平方米,价格约9.4万元/平方米,单价区间7.5至13.4万元/平方米,总价区间638至1275万元/套。位于光明的电建洺悦鹏著花园,供应房源711套,包含612套住宅及99套商业产品,其中住宅户型建筑面积约88至108平方米,价格约5.25万元/平方米,单价区间4.5至5.6万元/平方米,总价区间396至603万元/套。
土地市场方面,当周无地块成交。
政策方面,香港公布北部都会区发展策略,将与深圳形成“双城三圈”的战略布局。城市更新方面,龙华观澜黎光地块城市更新单元调整草案正式公布。
焦点研究院认为,进入第四季度,深圳市场的商品房预售手续审批效率显著上升,预计受此影响,商品房交易活跃度和成交规模将有所上升。二手房方面,成交规模有所上扬,且已回升至国庆假期前水平,随后将进入横盘状态。


【 深圳一手住宅成交1223套二手住宅444套|城市周报 | 区间】本文内容仅代表作者立场和观点。本文著作权归搜狐焦点所有。未经允许,严禁转载;经允许转载或使用本文时,请注明来源。获得转载授权请联系:focuskf@vip.sohu.com。
推荐阅读
- 住宅|现在买房,选“高层”还是“低层”好专家20年后差别很大
- |2022年起,住宅“新标准”出台?两类房子吃香了
- 南通|拍卖成功!江苏南通一处197平住宅192万成交!
- 深圳市|条件真的太差了!全红婵家就有3间红砖瓦房,住的楼房都是别人的
- 兰州|建面约10万㎡ 兰州鱼池口小商品批发市场“变身”住宅小区
- 预售证|2022年首张预售证出炉,新增住宅房源420套!
- 深圳市|12.8×13.2米农村别墅,有好看大气的造型,采光还挺好!
- 鹿泉区发布征地公告 拟征约31亩地建住宅、商服|征地快讯 | 方台村
- 深圳市|2021年在珠海买房的人都被套牢了吗?珠海十大热门区域哪里最抗跌
- 深圳市|原来,价值半个亿的千万豪宅户型是长这个样子的!
