上升|广州一手住宅成交1660套,以价换量蔓延刺激成交上升
焦点研究院广州房地产市场报告
报告时间:2021年10月18日至10月24日
出品时间:2021年10月25日
研究员:黄颖
市场聚焦(2020年第43周)
【 上升|广州一手住宅成交1660套,以价换量蔓延刺激成交上升】当周,广州市场采取以价换量策略的项目激增,以“工抵房”、“特价房”等名义实施优惠促销的动作层出不穷,以求提振成交效果。受9月中下旬起,受广州市场供应规模上扬影响,加之项目优惠促销作用影响,当周商品房网签备案规模继续上升。此外,一手住宅供应规模亦大幅上扬。
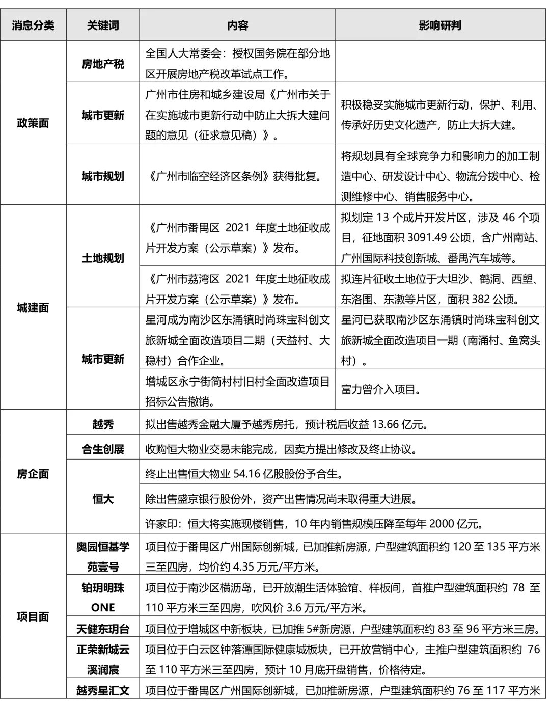
政策方面,全国人大常委会授权国务院在部分地区开展房地产税改革试点工作,市场消息称,深圳、海南、浙江等地或纳入房地产税试点范围。此外,广州市表态,城市更新应防止大拆大建,老楼、古树坚持应留尽留;《广州市临空经济区条例》获得批准,拟规划具有全球竞争力和影响力的加工制造中心、研发设计中心、物流分拨中心、检测维修中心、销售服务中心。
城建方面,番禺区、荔湾区2021年度土地征收成片开发方案(公示草案)公布,拟征收广州南站、广州国际科技创新城、大坦沙、鹤洞、西塱等多个片区地块。此外,星河成为南沙区东涌镇时尚珠宝科创文旅新城全面改造项目二期(天益村、大稳村)合作企业,增城区永宁街简村村旧村全面改造项目招标公告撤销。
先来看二级市场,当周广州一手住宅新增供应3394套,环比上升249.90%;面积35.98万平方米,环比上升278.74%。商业性质商品房新增供应310套,环比下降81.87%;面积9.28万平方米,环比上升6.42%。奥园云和公馆、中建鄂旅投岭南悦府、越秀星汇文玺等项目均有新供应。
成交方面,当周广州一手住宅成交1660套,环比上升6.75%;面积17.94万平方米,环比上升4.18%。其中,增城、黄埔、白云分别以310套、216套和201套的成交规模位居前三位。
焦点研究院认为,进入第四季度,房企销售和回款任务承压,项目以价换量有蔓延趋势。尽管政策层面有“暖风”出现,将保障刚需的住房贷款需求,但在实际操作层面的效果仍待观察,对市场的影响仍存在变数。此外,房地产税试点工作有突破,将成为市场趋势的另一项变量。




本文内容仅代表作者立场和观点。本文著作权归搜狐焦点所有。未经允许,严禁转载;经允许转载或使用本文时,请注明来源。获得转载授权请联系:focuskf@vip.sohu.com。
推荐阅读
- 疯狂|1月20日广州新房网签210套,增城以43套再次蝉联榜首!势头强劲!
- 广州市|“2亿的房奴”与“2亿的租房人”,谁活得潇洒,内行人说出了实话
- 上升|2021年广州商业地产市场成交量同比上升
- 广州市|广州这座新城房价7万+,却住得密密麻麻,游客:好像穿越到了香港
- 地暖|1月18日广州新房网签170套,增城以34套继续蝉联!
- 广州市房地产中介协会|2021年广州租房市场整体成交量同比大幅回升
- 广州市|物业管理存在“弊端”?官方给出回应,不少业主要“偷着乐”了?
- 写字楼|2021年广州写字楼供应量突破百万平方米
- 下调|新年首降!广州房贷利率下调,背后透露出什么信息?
- 厦门|从包租婆到网红:27岁美女在广州有400多栋楼,每天为收房租发愁
