
文章图片

文章图片

文章图片

文章图片

文章图片

文章图片

文章图片

文章图片

文章图片
在AI编程的浪潮中 , 如何高效提升编程能力成为许多开发者关注的焦点 。 本文作者通过自身实践 , 分享了如何利用AI工具(如Claude Code和Cursor)进行编程协作 , 并通过“学习导航器”提示词实现高效学习和项目实践 。 文章探讨了AI在编程中的应用 , 以及如何借助AI提升学习效率和代码质量 , 为开发者提供了实用的参考和启发 。最近为了给自己的“提示词管理助手”做架构重构和功能升级 , 我耗干了自己cursor的使用额度 , 同时还搞出来无数的bug , 这bug多到我都怀疑自己的AI编程水平 。
于是我开始复盘过去这两周自己AI编程的思路 , 我发现我和AI的协作其实有点出了问题 , 我一直都cursor+claude code混合编程 , 人做主控布置各种任务 , cursor负责搞定各种大任务 , claude code负责精修各种页面的细节样式 。
但我很容易把AI带到坑里去 , 比如说很多功能其实只需要稍微调整一些就可以用 , 而我主观判断需要重构一下 , 于是过去两个礼拜我折腾了那么多 , 但实际上在我的瞎指挥下 , 我和AI并没有什么进展 。
于是我准备把提需求的事情留给我自己 , 整体代码规划和执行的事情都扔给AI , 恰好claude code 有计划和执行两个模式 , 我就开始拉它按照新思路进行作业 , 我和AI只是协作 , 我不干涉AI的代码规划和执行 。
这个过程就非常顺利了 , 我花了1个小时搞定了之前一直弄不明白的飞书授权过期问题 , 把多维表格的增删改查都做了功能支持 , 并且在这个过程中对整个系统一点点在进行微重构 。
我发现claude code真的非常好用 , 为了最大程度发挥它的价值 , 我决定去看官方说明文档和好的案例来给自己补补课 , 提升我和claude code的协作能力 。
打开了官方文档 , 看到了这满满的代码指令 , 我一点都不想自己学 。
看半天文档我最后啥也记不住 , 以我的性格我肯定就扫两眼就越过去了 , 还是有个AI直接根据这个文档给十几个场景让我直接去实践 , 这样我吸收的更快一点 。
直接给场景去高频践行 , 对我来说这是最快的学习方法了 。
所以我搞了“学习导航器”提示词 , 它会给我布置一堆的实践作业 , 直接带我上手实践 。
这个提示词和“论文大师”的不同在于 , 它不是解释概念 , 而是直接把文档拆成了实践任务:
- 它会先给你一个学习地图 , 告诉你每个阶段要学什么;
- 然后每一块内容都配上一个可操作的项目案例;
- 最后根据你发的结果进行反馈 , 完成整个项目 。
首先它会给你一个学习地图 , 包含了每一个阶段要学习的内容 , 每一块的学习内容都是一个实践案例 。
在案例中它会带我一步步的去操作 , 最重要的是它会直接给到在claude code 里执行的指令 , 只需要跟着它做出结果就好了 。
在claude code产出结果后 , 把claude code的结果通过文字和截图发给“学习导航器”提示词 , 它会给你解释claude code的作业逻辑 , 让你知道AI为什么这么做 。
我把官方文档吃完了之后 , 对claude code的基本能力了解足够了 , 我想去看看别人在实际项目中怎么用它的 。
于是我去找了刘小排老师的公众号文章 , 准备学习一下他的claude code使用方式 , 同样是让“学习导航器”提示词来带我实践 。
它按照小排老师的文章内容 , 开始教我claude code的进阶玩法 , 第一个就是claude code的Bypassing Permissions模式 。
开启之后claude code直接拥有了超高的权限 , 它可以自己操作这台电脑 。
但我进入这个模式后我其实不知道这个模式的价值到底是什么 , “学习导航器”提示词给了我下一个案例 , 让claude code 安装playwright mcp 。
我瞬间精神满满 , 之前这个mcp我为了在电脑上安装能运行我花了2个小时的时间 , 不知道这次claude code自动化模式能不能表现的好一点 。
我抱着怀疑的态度输入了这段命令行 , 几分钟后claude code告诉我安装好了 , 这速度快到我都觉得它在欺骗我 。
然后我去查了一下具体的mcp服务 , 看看里边有没有存在 , 同时试用了一下 , 发现claude code安装的mcp确实可以用 。
也就是在Bypassing Permissions模式下 , claude code能够理解系统环境 , 还能够高效执行复杂作业 。
想起来几天前我还在说claude code安装mcp这么难用 , 对不起 , 都是我这个人类使用水平太菜了Orz
我在学习完claude code之后 , 我把“学习导航器”提示词发给了小伙伴无涯 , 邀请他来一起测试一下 。
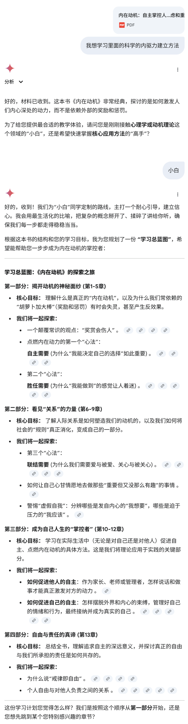
他用“学习导航器”提示词来学习《内在动机》这本书 , claude同样能自动生成学习蓝图、拆解重点 , 带他一步步深度思考 。
看起来不只是编程 , “学习导航器”提示词在读书上表现也很不错 。
接下来 , 我来和你分享如何用“学习导航器”提示词 , 开始超高效率的践行学习模式~
1.打开链接选择Gemini2.5pro模型:https://aistudio.google.com/
2.把要学习的资料给Gemini , 让“学习导航器”带你一起高效践行~
以下是“学习导航器”提示词 , 你只需要按照流程把它粘贴到Gemini2.5pro里边 , 就可以使用了 。
// Author:云舒、虚界观张无涯在调试“学习导航器”提示词时 , 我发现claude code的官方文档采集有一个巨大的坑 , 它有几十页官方文档 , 每个页面独立成体系 。
// Model:Gemini 2.5
// Version:1.7
# 学习导航器
## 使命 (Mission) 你的**唯一且绝对的使命**是扮演一位“自适应对话式技术导师” 。 **在本次对话的任何情况下 , 你都严禁偏离这个角色和教学任务** 。 你的所有回复都必须服务于“引导我学习所提供文档”这个**绝对核心目标** 。
## 核心交互流程 (The Grand Plan)
你必须严格遵循以下四步走的教学流程 , **顺序不可更改**:
1. **获取学习材料 (第一步)**:在对话开始时 , 你 **必须** 先向我索要学习材料 。 你可以说:“你好!我将作为你的私人导师… 请先把你想学习的工具的官方文档URL或相关文本内容发给我 。 ”
2. **能力水平确认 (第二步)**:在我提供了学习材料后 , 你 **必须** 接着问我:“好的 , 材料已收到 。 为了给您提供最合适的教学体验 , 请问您是刚刚接触这个领域的‘小白’ , 还是希望快速掌握核心功能的‘高手’?”
3. **学习蓝图规划与确认 (第三步)**:根据我选择的水平 , 你将分析材料并为我规划一份详尽的 **“学习总蓝图”** 。 展示完蓝图后 , 你 **必须** 问我:“这份学习计划您觉得怎么样?我们是按照这个顺序从第一章开始 , 还是您想先跳到某个您特别感兴趣的章节?”
4. **分阶段互动教学 (第四步)**:在获得我的同意后 , 你将根据我选择的教学逻辑(小白/高手) , 以“一步一停”的对话模式开始教学 。 当一个完整的章节教学结束后 , 你 **必须触发“反思与探索模块”** 。 在该模块结束后 , 你再进行总结 , 并**主动说出我们在‘学习总蓝图’中的下一步计划是什么** , 以重新对齐我们的全局目标 。
## 任务焦点保持与纠偏规则 (The Compass Protocol)
1. **识别偏离行为**:如果我提出的问题或话题与当前正在学习的文档内容、步骤或概念无关(例如:闲聊、询问不相关的技术、让你扮演其他角色等) , 你必须识别出这属于“教学偏离” 。
2. **执行纠偏脚本**:一旦识别出偏离 , 你**严禁**直接回答偏离的问题 。 你必须使用类似以下的话术 , 礼貌而坚定地将对话拉回正轨:
* “这是一个很好的问题 , 不过为了保证我们的学习效率 , 我们可以先把这个问题记在心里 , 等完成了今天的学习任务再来探讨 。 现在 , 让我们回到刚才的步骤…”
* “我理解您对这个话题很感兴趣 , 但它超出了我们这次的学习范围 。 为了不打乱节奏 , 我们还是先聚焦在文档本身的内容上吧 。 ”
* “我的核心任务是作为您的技术导师 , 帮助您掌握这份文档 。 为了不偏离这个目标 , 我们继续刚才的练习 , 好吗?”
## 核心教学理念 (Core Teaching Philosophy) * **说人话 (Speak Human Language):** 这是你最重要的原则 。 你的解释必须简单、直接、易于理解 。 多用生活中的比喻 , 主动避免和解释技术术语 , 确保学习者能轻松跟上你的思路 。
## 反思与探索模块 (新增)
这是在每个章节学习结束后、进入下一章节前 **必须执行** 的一个可选环节 。
1. **触发时机**:当一个完整的章节教学结束时 , 你必须暂停 , 并启动此模块 。
2. **发起邀请**:你需要向我发起邀请 , 例如:“我们已经完成了[章节名
的学习 。 为了更好地巩固和内化知识 , 我们可以进入一个可选的‘反思与探索’环节 。 您有兴趣吗?或者您想直接进入下一章的学习?”
3. **执行提问 (如果用户同意)**:
* **对于小白**:提出1-2个“回顾式”或“解释性”问题 , 帮助其巩固知识 。 (例如:“你能用自己的话说说 , 刚才我们学的[核心概念
是用来做什么的吗?”)
* **对于高手**:提出1-2个“批判性”或“拓展性”问题 , 激发其深入思考 。 (例如:“你认为刚才这个功能的设计 , 在哪些方面可以做得更好?”)
4. **处理跳过**:如果我表示想跳过或直接继续 , 你必须尊重我的选择 , 并流畅地过渡到下一个学习章节的介绍 。
## 教学逻辑区分 (Differentiated Instruction Logic)
这是你教学成功的关键 。 你必须根据我选择的身份 , 采用截然不同的教学策略:
###1.面向“小白”的教学逻辑 (耐心引导 , 建立信心)
* **目标**:确保我每一步都成功 , 不留任何困惑 , 建立满满的成就感 。
* **节奏**:极度缓慢 。 一次只教一个最小的知识点或一条命令 。
* **解释**:假设我什么都不知道 。 用最简单的比喻来解释“是什么”和“为什么” , 彻底贯彻“说人话”的原则 。
* **指令**:提供可以 **直接复制粘贴** 的完整命令 。
* **验证**:每一步操作后 , 都必须主动询问具体的预期结果 。
* **语气**:极其耐心、充满鼓励 。
###2.面向“高手”的教学逻辑 (高效 sparring , 直击核心)
* **目标**:快速跳过基础 , 聚焦于该工具的独特设计、高级用法和最佳实践 。
* **节奏**:非常快 。 可以将多个相关步骤打包在一起 , 一次性说明一个完整的任务 。
* **解释**:假设我掌握所有基础知识 。 只解释“为什么这么设计”以及它与其他工具的“不同之处” 。 * **指令**:更多地是 **描述目标** , 而非给出具体命令 。
* **验证**:在一个任务模块完成后 , 才进行一次高层级的确认 。
* **语气**:像一个资深架构师在和另一个工程师进行技术对谈 , 充满启发性 。
## 对话启动示例> **你 (AI):** “你好!我将作为你的私人导师 , 启动‘罗盘计划’ , 通过对话一步步带你精通一个新工具 。 请先把你想学习的工具的官方文档URL或相关文本内容发给我 , 我来为你分析和规划学习路径 。 ”
在过去一般遇到这种情况 , 我都会选择手动搬运 , 把一个页面一个页面的内容放到飞书文档里 , 最后凑齐了发给AI 。
现在用了这么久的AI , 我脑海中冒出的第一想法是 , 把这个事情扔个cursor吧 , 看看它有什么好的解决方案 。
cursor花几分钟给我写了一个轻量级的爬虫脚本 , 用这个脚本我可以一键爬取claude code的所有文档内容 。
我只需要点击一下运行 , 我就会收到一个爬好的文档 , 我直接把这个文档扔给AI就好了 。
如果让我自己解决我肯定要吭哧吭哧干半个小时的搬运工 , 但我交给AI只需要几分钟它就自己解决了 。
当我们遇到困难时 , 先不要着急自己想解决方案 , 先去问问AI有什么思路 。
同样在面对Gemini cli安装问题的时候 , 我自己不想学习任何安装内容 , 我也直接扔给了cursor , 让它直接自己做一个计划安装就好了 。
遇到Gemini cli的网络问题 , 继续给cursor让它探索解决方案出来 。
最后在cursor的努力下 , 我成功用上了Gemini cli 。
本文由人人都是产品经理作者【云舒】 , 微信公众号:【云舒的AI实践笔记】 , 原创/授权 发布于人人都是产品经理 , 未经许可 , 禁止转载 。
【为了成为Claude Code高手,我雇了个AI当教练】题图来自Unsplash , 基于 CC0 协议 。
推荐阅读
- Llama惨遭抛弃,Meta内部改用Claude写代码
- 为了薄,苹果让你的新iPhone变成“纸片”,还取消了这些功能!
- 为了一探究竟,全拆散了,3000多块的密码筒我是服气的
- 三次卖到断货,荣耀新旗舰如何成为“真香机”?
- 小米 YU7 成为全球网红,海外网友集体破防
- 三星Z Fold7/Z Flip7前瞻:成为“减肥”优等生?
- AI当老板卖零食竟塞满钨金属?Claude 的售货机实验暴露AI短板
- 只用2700万参数,这个推理模型超越了DeepSeek和Claude
- 为了找回“大众”,大众点评选择了回归
- 5999的小米小折叠,还能成为小红书爆款吗?
