云南省玉溪市中级人民法院|令人唏嘘!又一家规模纸板厂2400万变卖工厂
纸引未来网
提供行情分析、精准推广、在线对接客户、找货等服务
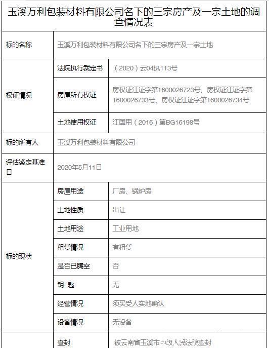
云南省玉溪市中级人民法院将于2020年10月11日10时至2020年12月10日10时止(延时的除外)对玉溪万利包装材料有限公司名下的三宗房产及一宗土地。进行公开司法变卖活动,现公告如下:
变卖标的玉溪万利包装材料有限公司名下的三宗房产及一宗土地。
第一宗房产幢号1,用途厂房,钢架结构,面积6929.49平方米,房产证号:房权证江证字第1600026733号。
第二宗房产幢号2,用途厂房,钢架结构,面积8323.64平方米,房产证号:房权证江证字第1600026734号。
第三宗房产幢号4,用途锅炉房,钢架结构,面积476.60平方米,房产证号:房权证江证字第1600026723号。土地证号:江国用(2016)第BG16198号,使用权面积:21863平方米。(摘自《云弘房地(2020)鉴字第006号》)


【 云南省玉溪市中级人民法院|令人唏嘘!又一家规模纸板厂2400万变卖工厂】

瑕疵说明:1、本次变卖价为房地合一价,已包含土地使用权价值。
2、本次变卖的标的物按现状变卖、移交,法院对标的物瑕疵不承担任何责任。
3、未腾空,有抵押。
4、玉溪万利包装材料有限公司名下所有房产及土地已整体出租,租期2018年3月1日至2028年3月1日止,共计10年。前五年租金每年600万元,后五年租金每年为700万元,承租方按季支付租金。本次拍卖标的物只是部分房产及土地且已包含在上述租赁中。
变卖价格
变卖价:24000000元,保证金:1200000元,增价幅度:24000元。
特别说明:竞买人需要先报名缴纳等同于标的物变卖价全款金额的变卖预缴款,才能取得变卖参与资格,变卖预缴款需要全额付款,悔拍后,将对保证金进行罚没。
变卖方式
1、网络司法变卖期为60天,如有竞买人在60天内变卖期中的任一时间出价,则变卖自动进入到24小时竞价倒计时;24小时竞价周期内,其他变卖报名用户可加价参与竞买,竞价结束前5分钟内如有人出价,则系统自动向后延时5分钟。
2、竞买人需要先报名缴纳等同于标的物变卖价全款金额的变卖预缴款,才能取得变卖参与资格;至少一人报名且出价不低于变卖价,方可成交。
特别提醒
以现状进行变卖(本次变卖不含设备、设施、相关经营证照),标的物转让登记手续由买受人自行办理,所涉及的相关费用(含税费)等均由买受人承担。
变卖标的具体情况以实地勘验为准,有意者请亲自实地看样,亲自前往自然资源、住建、环保、税务等相关主管管理部门了解本次变卖标的相关情况,提交报名的竞买人即视为对本标的实物现状的确认,一切法律责任自负。
联系地址:云南省玉溪市红塔区龙马路33号玉溪市中级人民法院执行局。
来源:玉溪市中级人民法院
点击此段文字,查看市场最新的价格走势
推荐阅读
- 云南省昆明市安宁市一102平房产将拍卖,以45万元起拍
- 云南省|云南省普洱市一176平房产将拍卖,以101万元起拍
- 阿里|云南省曲靖市一264平房产拍卖,以217万元成交,这房值么?
- 云水湾|云南省曲靖市一222平房产拍卖,以257万元成交
- 广东省深圳市中级人民法院|深圳中信红树湾豪宅拍出7101万元
- 用地|速看:玉溪地块拍卖
- 住宅|云南住宅物业费最低0.45元/㎡/月!
- 儿童乐园|云南省首家宜家商场在昆明开业
- 土地使用权|云南省大理白族自治州一205平房产将拍卖,以132万元起拍
- 房地产市场|加强楼市管理,云南省住建厅发布重磅通知
