东莞|加大优质地块供给!均限价销售!东莞一口气发布4块土拍住宅用地
近日,东莞一口气发布了4块优质住宅用地的土拍公示,全部集中在长安和塘厦这样的临深重镇,其中长安就有3块,可以说供给力度前所未有!下面咱们去看看详细情况。
【2021WR028.塘厦住宅用地】
首先是塘厦的土拍地块,毛坯限售均价38220元/㎡,地块详情如下图所示:



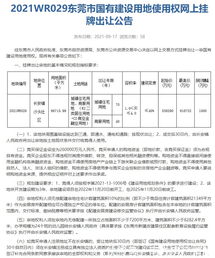
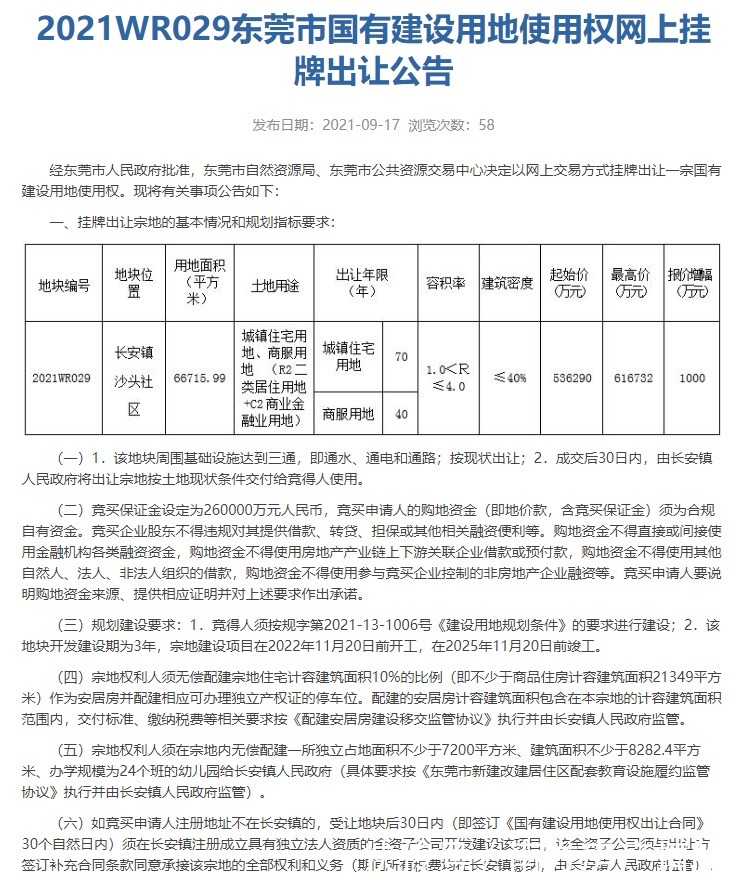
【2021WR029.长安住宅用地】
然后是长安沙头的2块住宅用地,2021WR029地块和2021WR030地块仅一路之隔,这里真是寸土寸金,也是目前离滨海湾新区启动区最近的住宅用地。



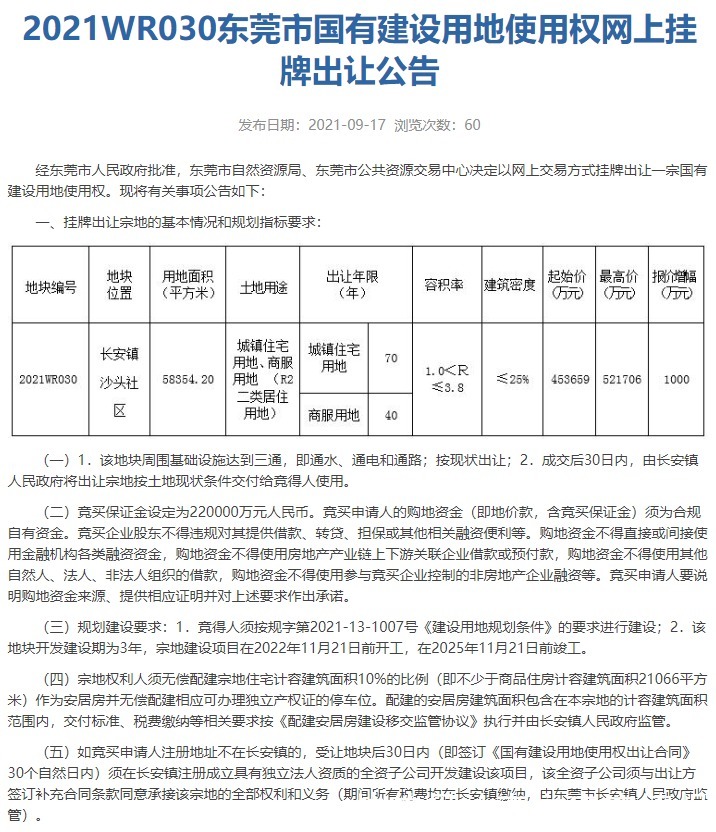
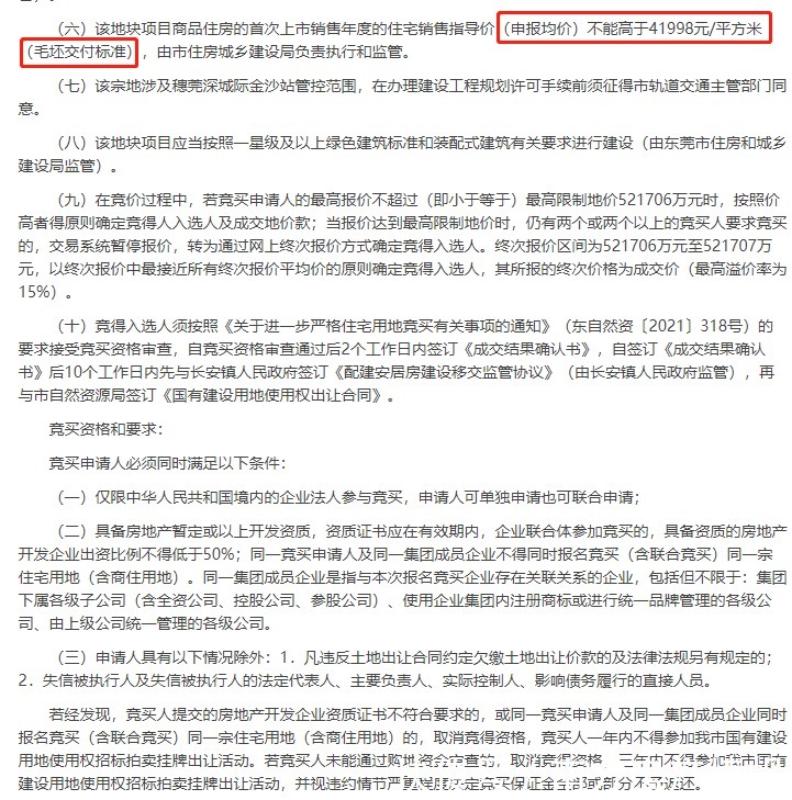
【2021WR030.长安住宅用地】



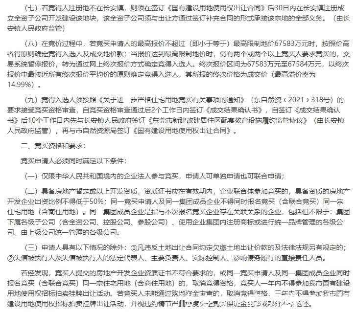
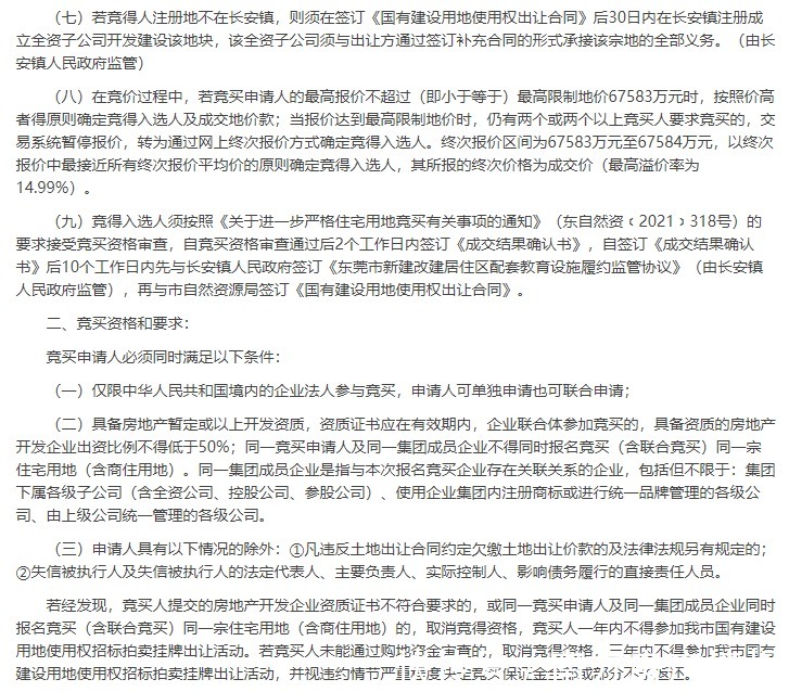
【2021WR031.长安住宅用地.共有产权住房】
该地块是共有产权住房用地,同样有限价要求,详情可参见下图:



综上,东莞近期一系列的楼市调控动作可以说眼花缭乱,一方面稳住新房和二手房房价,同时严格规范土拍市场,积极加大住宅用地供应,期待这些举措能够有效促进东莞楼市的健康发展。
【 东莞|加大优质地块供给!均限价销售!东莞一口气发布4块土拍住宅用地】
推荐阅读
- |优质房子只会震荡上涨,当然要综合考虑房子的自身,和所在区域
- 楼市|稳楼市不是说说就行的,这2个原因,让稳楼市的难度加大
- 房价|东莞新房价格真的降了吗?盘点2022年东莞10大在售新楼盘价位
- 新希望|普陀长风板块、对口优质的小学加初中组合 金玉苑测评
- 南宁12月房价降了0.2%?房企趁新春加大优惠力度|房价直击| 金九银十
- 房地产市场|优质房企受青睐 龙光集团财务经营稳固获认可
- 昆明|东湖科学城建设全面推进,光谷这些优质好盘别错过
- 东莞银行|丙烯酸球场材料质量的分辨方法有哪些?
- 供给|40城增加650万套这类住房!住建部:加大金融、土地等支持力度,扩大保障性租赁住房供给
- 剪力墙|刚需首套房面积很重要 , 优质房过后脱手更容易
