珠江|住建部:“限高令”再加码;琶洲东将迎新盘,望珠江!
一周商业市场亮点
? 住建部:“限高令”再加码
? 望珠江!琶洲东将迎新盘
商业市场供应及成交暂时放缓
一、最新宏观动态
▼ 详情如下 ▼
1、新规:自然资源部发文,调控对准存量住宅用地
2、国务院批准!广州入选
3、住建部最新发文:“限高令”再加码

二、最新片区规划
▼ 详情如下 ▼
1、南沙区进港大道南侧2021NJY-4地块项目规划公示
2、一线望江!南沙灵山岛尖新盘规划微调
3、望珠江!琶洲东将迎新盘

三、最新土地资讯
▼ 详情如下 ▼
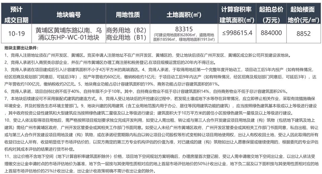
1、【土地挂牌】黄埔商地挂牌,需自持40%的物业

四、最新商业动态
【 珠江|住建部:“限高令”再加码;琶洲东将迎新盘,望珠江!】▼ 详情如下 ▼
1、中科智城联合体竞得广州首个“工改工”狮岭项目,总投资106亿元
2、太古汇十周年!携《不眠之夜》主创班底创新打造沉浸式艺术体验

五、写字楼 公寓 商铺快讯
▼ 详情如下 ▼
>>>>供应:本周无新增供应
>>>>成交:整体而言仍持续处于较低的成交量
?成交量:1627㎡,环比下降62%;整体而言仍持续处于较低的成交量;
?成交套数:10套,环比下降47% ;套均面积163㎡。
>>>>各区成交:区域成交量偏低,无主力成交区域?花都区上周成交量较高,本周则有所回落;而其余区域亦并未接替有力支撑市场,本周无主力成交区域。
推荐阅读
- 大悦城|家里这两个地方别漏了贴瓷砖,许多人为了省钱,入住就后悔了
- 住宅|现在买房,选“高层”还是“低层”好专家20年后差别很大
- 情形|速看!武汉住房公积金贷款信用审核新标准发布
- 文商旅|碧桂园文商旅长租公寓持续发展,为城市青年带来更舒适居住体验
- 购房置业|上海女子拍下对楼住户家无敌露台,超大空间网友酸了:买房送操场
- 客厅|参观向华强和陈岚的豪宅,房子层高太矮了,住着不压抑吗
- 缴存基数|@长春人 2022住房公积金缴存基数有调整 详解全在这
- 住房公积金|疫情之下,打破唯价格论 预见天津楼市未来趋势
- 大门|房子大门万万不能朝这地方开,师傅看了摇头,怪不得我家越住越穷
- 购房置业|这个城市住房补贴都涨到600万了!
