
文章图片

文章图片

文章图片

文章图片

文章图片

文章图片

在如今的科技时代 , DIY电脑配置变得越来越流行 。
很多人在选择电脑时 , 常常会感到无从下手 , 尤其是对于新手而言 , 面对市场上琳琅满目的配件 , 往往感到迷茫 。
那么 , 如何才能从零开始写出一套性价比高的DIY电脑配置单呢?下面就来聊聊选择适合的CPU、主板、内存、显卡等配件的具体步骤 , 希望能帮到各位有志于自行组装电脑的朋友们 。
首先 , 来看看入门级的CPU——i3-12100 。
这款处理器以其出色的性价比赢得了许多用户的青睐 , 特别适合日常工作的朋友 , 比如使用办公软件或者进行轻度游戏 。
该款CPU的核显效果不错 , 无需额外显卡 。
如果你只是将其用于一般的办公而言 , 完全可以满足日常需求 。
不过 , 如果想玩得更尽兴 , 建议还是加装一张独立显卡 , 增强游戏性能 。
接下来 , 推荐一款性价比很高的R5-5600 。
它特别适合预算不多但又想追求较好游戏体验的玩家 。
R5-5600的性能稳定 , 无论是日常应用 , 还是一些主流游戏 , 它的通用性都很强 。
这款CPU适合那些希望能以较低成本享受高质量体验的朋友 , 很多大型游戏运行起来也毫无压力 。
如果你在寻找性能更均衡的选择 , 那么i5-12400和i5-13400会是不错的选择 。
二者都有很好的生产力表现 , 同时也能应对大部分游戏需求 。
这使得i5-12400和13400在各种使用场景下都能游刃有余 , 包括办公、学习、游戏等任何活动 。
换句话说 , 无论是日常上网还是休闲娱乐 , 这款处理器都能应对得很不错 。
那么对于那些希望更进一步的玩家 , 12600KF可能是一个值得考虑的选择 。
虽然它不算是性价比最高的产品 , 但对于初步尝试超频的玩家来说 , 其强劲的性能非常令人满意 。
和i5-13400相比 , 12600KF确实在性能上占有优势 , 能够顺利运行更高要求的游戏和应用 , 带给用户更加流畅的体验 。
如果你是深度网游玩家 , 那么推荐尝试R7-5700X3D 。
这款CPU在网络游戏方面表现可圈可点 , X3D系列在处理网络数据时的能力非常强劲 , 能够提供流畅的游戏体验 。
无论是长时间的游戏还是大型网络游戏 , 该款处理器都表现出了很好的稳定性 , 很多玩家对此赞不绝口 。
此外 , 7500F和9600X、9700X也是非常不错的选项 。
7500F凭借优秀的性价比 , 已经成为不少玩家的首选 。
【血泪装机史总结!25年最全DIY电脑配置搭配方案公式及避坑指南。】
在游戏性能上 , 它不仅能够与13600KF相媲美 , 甚至许多情况下表现得更出色 , 这也让7500F成为一款非常受欢迎的CPU 。
再谈谈高性能的处理器 , 如果追求极致性能 , i5-13600KF和14600KF将是最好的选择 。
14600KF的性价比在市场上极具竞争力 , 许多玩家都愿意选择这一款 。
通过更新BIOS , 可以显著提升其稳定性和性能 , 确保在各种场景下都能保持高效表现 。
而对于顶级游戏体验 , 7800X3D、9800X3D和9950X3D将是不二之选 。
这几款处理器能够轻松应对各种大型网游的需求 , 被许多游戏玩家广泛喜爱 , 市场反响热烈 , 众多游戏支持也让这类CPU成为网游玩家的热门选择 。
最后 , 也不能忽视U7265K和U9285K这两款处理器 。
这几款产品在网游领域同样表现抢眼 , 深受各类游戏玩家的喜爱 。
对于大多数游戏来说 , 这些处理器都能够提供非常稳定的性能 。
综合来看 , 不同类型的CPU , 各自的场景与用途都大相径庭 。
这就像用不同的工具来完成不同的任务 , 选择适合的CPU是成功搭建电脑配置的第一步 。
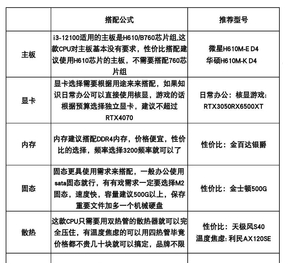
更改CPU之后 , 接下来要考虑搭配的主板、内存、显卡等配件 , 进一步确保电脑整体性能的均衡和流畅 。
在主板的选择上 , 建议选择与CPU兼容性良好的主板 , 能支持更多的扩展插槽和接口 。
而内存方面 , 可以根据个人需求选择8GB或16GB , 若预算充足 , 建议往16GB方向发展 , 以应对未来升级的需求 。
同时 , 显卡的选择更是至关重要 , 能够显著影响游戏和视频处理的表现 。
总之 , DIY电脑配置的过程是一个探索与实践的过程 , 适合自己的配置组合才是最理想的 。
在选择时 , 根据使用场景和自身需求 , 合理搭配各个配件 , 能够充分发挥出DIY电脑的优势 。
在这种情况下 , 新手也能够逐渐上手 , 真正享受到亲自组装电脑的乐趣 。
随着技术的不断进步 , 电脑的组装变得越来越简单 。
希望大家能够享受这个过程 , 创造出属于自己的个性化配置 。
当然 , 除了性能的考量 , 很多朋友可能还会关注到散热体系的搭建 。
其实 , 一个良好的散热系统也是至关重要的 , 它不仅影响着配件的使用寿命 , 还直接关系到整机的稳定性 。
可以选择水冷或风冷 , 根据需求选择合适的散热器 , 同时保持机箱的通风也是提升散热效果的方式之一 。
无论你是新手还是有经验的组装玩家 , 主板、内存、显卡的选择与搭配 , 都是决定性能表现的关键所在 。
通过合理的配置 , 才能真正体验到DIY电脑的乐趣 。
如果你是新手 , 不妨先从简单的配置开始 , 逐渐深入到更复杂的层面 。
希望这些搭配建议能够帮助大家找到合适的方案 。
总而言之 , DIY电脑的乐趣在于不断的搭配、试错与优化 , 感受着逐步提升的性能与使用体验 。
这是一次探索自我需求的过程 , 也是了解电脑世界的机会 。
希望大家能够凭借这份分享 , 顺利组建出属于自己的高性价比电脑配置 , 享受DIY的乐趣!
推荐阅读
- 跨代看千元性价比神U,为何AMD锐龙5 9600X依旧是装机首选?
- 装机电脑硬件配置,8大电脑硬件,建议收藏观看。
- 年底装机必选锐龙9000,这两套配置别错过
- 12400F性价比装机方案,建议收藏观看。
- Ryzen7 9800X3D掀起装机风暴,新一代游戏王者强势登场!
- 15代酷睿是神U!ROG加持的265K装机体验及PK AMD 9600X!
- 帮主竟然领先御三家?铭瑄终结者B760BKB D5 WIFI装机报告
- 打游戏,就是快,AMD,YES!玩爽近期3A新作装机指北!
- 生产力装机谁更强?锐龙9 9950X依然胜过酷睿Ultra 9 285K
- 欧拉操作系统装机量超1000万套!中国操作系统又一里程碑成就
