年底将至,交房季来临。今年楼市相比往年显得格外艰难,在面临四季度的交付大考时,多个项目发出了宣布延期交付的公告。花样年·碧云天
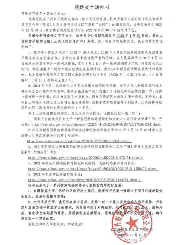
12月15日,花样年华中官微发布花样年·碧云天延期交付公告。内容显示,根据《武汉市商品房买卖合同(预售)》及其补充协议(以下简称“合同”)的相关约定,花样年·碧云天原定于2021年12月30日(8号楼合同约定交付时间2022年3月30日)前交付。因遭受新冠疫情之不可抗力,该房屋交付日期现顺延至2022年4月30日前。具体办理交付手续的日期以正式《交付通知书》为准。纽宾凯麓院
12月6日纽宾凯麓院“顺延交付通知书”内容显示:您与我司签定了《武汉市商品房买卖合同》,购买我司开发的 武汉软件新城住宅二期项目 项目(以下简称纽宾凯麓院项目)合同约定我司应在 2021年 12月 31日前将符合合同约定的商品房向您进行交付。因新型冠状病毒肺炎疫情的影响,纽宾凯麓院项目在疫情期间无法正常进行施工及建设,从而导致我司无法在 2021年 12月 31日前向您交付房屋。中粮光谷祥云 10月8日,中粮光谷祥云发布公告显示:受到疫情这一合同约定的不可抗力事件影响,您所购买的商品房将顺延交付。鉴于后续疫情走向存在不确定性,结合本项目现场实际情况,交付时间恐将延期至2022年1月31日前并豁免相关违约责任。但考虑到广大业主的年内居住需求,我们将积极采取科学措施,提升项目施工效率,力争年内交付。百秀城
12月15日,武汉百秀城项目发布顺延交房告知书。内容显示:依据双方签订的《商品房买卖合同》及补充协议的约定,我司应于2021年12月31日前向您交房,现暂定将交房时间顺延至2022年1月22日前,具体交房日期以我公司向您发出的房屋交付通知书或电话通知为准。北辰金地漾时代
近日,北辰金地漾时代发布公告,内容显示,原定计划于2021年12月20日前交付的房屋,因疫情期间施工单位相关人员无法回到工作岗位,供应商无法正常生产和供应施工材料,项目施工进度受到严重影响,故无法按照合同约定时间交付房屋。公告称,北辰金地漾时代将适当顺延房屋交付时间,实际交付日期以项目发出的交房通知书为准。目前项目已经基本完工,正在加快办理竣工验收等相关手续。二七星城
近日,二七星城(汉口时代中心)项目发布公告表示:您所购买二七星城(汉口时代中心)项目的房屋,目前尚未达到交付条件,预计不能按照合同约定的2021年12月31日前交付,预计将延期交付至2022年3月31日(具体交付日期以《交房通知书》为准,由此造成的逾期交房违约责任,将按照《武汉市商品房买卖合同》的相关约定承担。美好香域花境

致美好香域花境K11项目业主的一封信显示:针对项目交付问题,我司已于2021年11月份向业主寄发《顺延交付履约告知函》,告知项目交付时间预计延期至2022年6月28日前,并承诺将依据《商品房买卖合同》承担2022年3月29日至实际交付通知日期间逾期交付的责任。海伦国际二期
推荐阅读
- 当事人|房产商不办按揭怎么办?
- 情形|速看!武汉住房公积金贷款信用审核新标准发布
- 武汉市自然资源和规划局|确定了!白沙洲将新添一所高中
- 郑州|买房月供曝光!郑州最新平均工资8694元,撑得起房贷么?
- 购房置业|为什么买房不要买靠边的房子?这些问题要注意,开发商不会告诉你
- 万科|看了塔吊安装和拆卸的费用,难怪烂尾房开发商直接跑路啥都不管了
- 杭州|仁恒置地楼盘窗户玻璃被减配 开发商:全体业主签字后再整改
- 征地补偿|征地补偿有调整!长沙最新征地补偿标准公布
- 武汉|合肥楼市新房火热的原因找到了
- 武汉|男友花130万在上海买20㎡新婚房,闺蜜劝我不要嫁,太丢脸了
