
文章图片

文章图片
今天讲的这台设备是给汽车零部件企业研发定制 , 根据用户需求与行业标准生产的介质线性10℃/min冷热一体机 , 针对于新能源热管理系统中的冷却水管、电池包、水冷板、电机的温度循环测试 , 这是台集制冷和加热功能于一体的温度控制设备 。
冷热一体机主要功能和特点1.冷热一体机集介质温度、介质压力试验 , 可对工件进行一定介质温度和压力下循环试验 。
2.设备运行前需先设定试验工艺流程 , 试验过程通过界面设定 , 包括介质压力、介质温度、升降温速率等相关参数 , 试验结束或异常时自动停机 。
3.本试验机对试验的相关参数可以进行保存 , 便于以后做相同试件、相同标准的试验时直接提取试验参数 , 不需再进行设置 。
4.本试验机具备良好的安全措施:具有油温超高报警、泄漏报警、异常报警、过载保护、紧急卸压、安全停机等功能 。 可以及时的反馈设备的运行状态 , 便于监管设备 。
5.本设备可实现温度线性升降温 , 升降温速率在一定范围内可任意设定 。
6.冷热一体机机底部带移动脚轮 , 便于移动和固定 , 管路采用卡套式连接方法进行管路连接 , 杜绝跑冒滴漏 , 柜内采用模块化设计 , 整体采用撬装式结构 , 便于搬运和安装、维修 。
7.试验数据具备自动采集和处理功能 , 自动建立试验数据库 , 数据可随时查询和长期保存 。
8.试件测试完后 , 自动进行温度调节 , 让温度回到常温 , 避免操作人取件时造成烫伤或冻伤 , 最大限度保证人身、设备安全 。
9.试验介质采用间接导热方式 , 导热硅油在板式热交换器内与试验介质进行热交换 。 通过间接模式 , 避免试验介质高温碳化 。
冷热一体机主要技术参数
| 试验介质 | 冷却液 |
|---|---|
| 输出路数 | 一进一出 |
| 介质温度范围 | -40~120℃ |
| 温度实现方式 | 管道式加热器直接加热 , 制冷系统间接换热制冷 |
| 温度偏差 | ±2℃ |
| 升降温速率 | 120℃~-30℃范围内 , 5℃/min , 全程线性 , 在最大10Kw 总负载工况下 。-30℃~-40℃范围内 , 不做线性温度控制要求 。 |
| 试验流量范围 | 4-40L/min |
| 压力范围 | 0~8bar任意设定 |
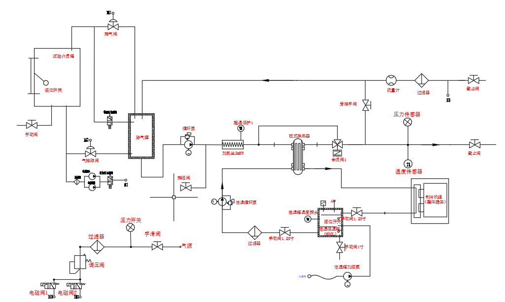
冷热一体机工作原理冷热一体机原理示意图如下:
冷热一体机操作页面冷热一体机软件是由LabVIEW编程软件开发的 , 用于对冷热一体机试验台进行控制和信号采集的专用控制软件 。 该软件的功能有:温度控制、温度信号采集、压力控制、压力信号采集、流量控制、流量信号采集、数据记录、报告输出等功能 。
试验过程中需要观察的地方1.冷却水的干净度、流量等是否满足 , 若不能满足 , 轻则出现高低温环境箱制冷、主系统油温升高等情况 。
2.观察试件 , 是否有滴漏、破裂、裂纹等故障应该立即停机 。
【关于冷热一体机的基本常识】3.观察系统管路 。 防止出现滴漏、破裂等情况 。
推荐阅读
- 关于买车那点事,移动充电车的出现,简直是浪费资源!
- 一体机与台式电脑有什么区别?哪个好?怎么选?一次说清楚
- 关于维信诺你不知道的秘密…
- 拓维信息联手华为,共筑智慧应急新纪元,发布昇腾大模型一体机
- 关于矿卡的识别及与正常显卡的差异
- 关于三星7天机的保修,不了解的看这里
- 抖音评论不了是禁言了吗
- 抖音账号封禁申诉不成功怎么办
- 国家反诈app能拦截骚扰电话吗
- 快手极速版一天能赚多少钱
