
文章图片

文章图片

文章图片

文章图片

文章图片

文章图片
中美之间的芯片竞争已进入白热化阶段 。 技术封锁、出口限制、高关税打压——每一招都直指产业命脉 。
就在中国半导体企业全力寻求突破的关键时刻 , 一家行业领军企业却突遭重击 , 美国又使狠招了——两名核心技术人员离职后 , 罔顾竞业协议 , 快速加入美国巨头 , 带走的关键技术 , 竟摇身一变 , 被对方提交了专利申请 。 这背后究竟有什么“暗箱操作” , 懂得都懂!
这场围绕芯片的博弈 , 早已超越普通商业竞争的范畴 。 回顾过去这些年 , 中美芯片博弈火药味十足 , 堪称“世纪之战” , 受到了全球关注 。
自2018年起 , 美国多次对中国科技企业实施制裁 , 包括华为、中芯国际等 , 都遭遇了限制芯片、设备及设计软件的出口等打压 。 2022年 , 美国通过《芯片与科学法案》 , 以巨额补贴为饵 , 施压或吸引芯片制造巨头赴美投资或建厂 , 同时限制中国获取先进制程技术 , 试图压制中国半导体发展 。
【罔顾保密协议,两名中国技术员工携核心技术投奔西方“新东家”?事情不简单】在这场没有硝烟的战争中 , 北京屹唐科技也成为主力之一 。 该公司自2015年成立后 , 通过收购以及科技自研等方式 , 逐步在干法去胶、快速热处理等设备领域跻身全球前列 。 截至2023年 , 在干法去胶设备市场 , 凭借着34.6%的全球市场占有率 , 跻身全球第二 , 在快速热处理设备和干法蚀刻设备市场 , 同样有出色表现 , 分别强占了第二和前十的位置 , 毫无疑问 , 屹唐科技已成为中国半导体国产化的重要力量 。
然而 , 技术的突破离不开人才 , 而人才的流动却也成为风险敞口所在 。 2025年6月 , 屹唐在翻看行业专利申请时发现 , 竞争对手美国应用材料公司提交的一项专利 , 无论在技术路线还是参数设计上 , 均与自家核心技术高度相似——更令人警觉的是 , 发明人正是几个月前从屹唐离职的两名核心工程师 。
这两名员工是屹唐科技子公司MTI的核心技术人员 , 划重点 , 核心!这意味着 , 他们对MTI实验室的每一个数据、每一个流程、每一项参数都十分熟悉 。 而在加入应用材料仅半年后 , 他们就以“主要发明人”身份协助提交了争议专利 , 这在外界看来几乎不可能是独立研发的结果 。
经过调查发现 , 果然事情没那么简单!在职期间以及离职前夕 , 这两名员工就太“老实” , 他们曾频繁访问和公司的核心技术文档 , 并下载了一大堆的实验数据 。 也就是说 , 他们所掌握的等离子体控制与晶圆温控技术 , 正是屹唐投入数亿元、历经多年研发才取得的关键突破 。 但他们却被这项技术直接”献祭“给了美国巨头 , 违背了当初入职时所签订的保密协议 , 这不是“偷”是什么?相当于把屹唐投资数亿、研发多年的科研成果直接“搬”到了新东家!
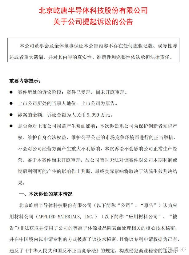
发现事情真相后 , 屹唐再也坐不住了 。 2025年8月13日 , 屹唐正式向北京知识产权法院提起诉讼 , 指控应用材料以不正当手段获取技术秘密 , 并索赔9999万元人民币——这也是中国法律规定的顶格惩罚性赔偿数额 。 诉讼指出 , 该行为若不被制止 , 将导致屹唐陷入“用自己的技术反被专利封锁”的荒谬局面 , 甚至危及中国在全球半导体设备市场中的竞争地位 。
该案迅速引发行业震动 。 一方面 , 它揭示出高科技企业在人才流动过程中面临的技术泄露风险;另一方面 , 它也成为中国企业主动利用司法武器对抗技术侵权的标志性事件 。 从华为、中微半导体到如今的屹唐 , 一批中国企业正从过去的被动应对 , 转向积极维权 。
尽管应用材料作为全球设备龙头 , 拥有强大的法律与资本实力 , 大概率不会坐以待毙 , 很可能会采取延宕策略或提出反诉 , 但屹唐的坚决起诉 , 就是中国半导体产业的强硬态度和姿态展现 。 这件事情也给整个行业敲响了警钟!
目前 , 屹唐已在内部升级了数据安防系统 , 强化保密协议与权限管理 , 通过调整和优化管理机制 , 希望可以杜绝类似情况再度发生 。
该诉讼最终结果或许仍需数年才能落定 , 但其意义重大!它不仅关乎一家企业的技术得失 , 更映射出中国半导体产业在逆势中成长、在压力下维权的现实路径 。 而在中美科技竞争持续深化的背景下 , 这样的故事或许仍将不断上演 。 但中国科技企业再也不会任人宰割、欺辱了!
推荐阅读
- 66块钱的全协议快充头,真的可靠吗?
- 中国移动与腾讯签署战略合作协议
- 达摩院开源具身智能“三大件”,机器人上下文协议首次开源
- 15%在华收入上交美方!英伟达AMD获批对华出口AI芯片“分成协议”曝光
- 三星与特斯拉达成 165 亿美元芯片代工协议,这将给行业带来哪些影响?
- 买手机需签“免责协议”?你可能冤枉华为了
- LG Innotek与Aeva达成激光雷达芯片制造协议
- 什么是TCP/UDP协议?
- 保密协议500万!博主回应抢跑小米YU7试驾视频:积极承担责任
- 蓝牙协议版本介绍「技术特性、核心参数、协议栈、功能分层」
