
文章图片

文章图片
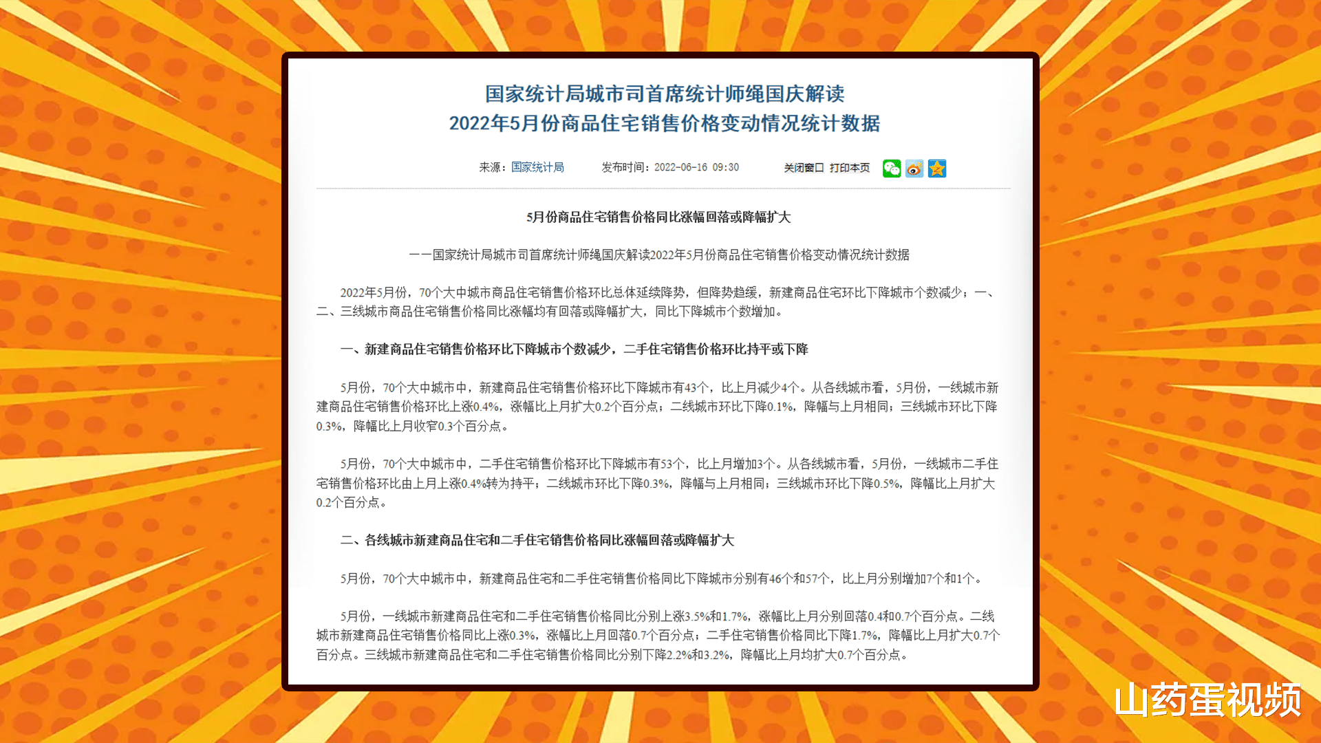
国家统计局近期公布了5月份70城的楼市数据 , 一线城市新房和二手房均保持上涨 , 二线城市新房房价也在上升状态 , 二手房下降1.7% , 而到了三线城市这边 , 不管是新房还是二手房的房价都在走低 , 分别下降2.2%和3.2% , 降幅超过二线城市 , 并且还双双扩大了0.7个百分点 。 今年百城松绑楼市调控 , 主要集中在三四线城市 , 即便有了政策利好措施 , 大家的购房选择仍然不在这里 。 本身一二线城市的房价已经很高的 , 尤其是一线城市 , 房价都在好几万一平米 , 仍然能刺激那么多人买房 , 三四线房价便宜 , 销售却一路走低 。 显然 , 这是马太效应的现象又出现了 。
导致楼市两级分化现象产生的原因 , 从三四线城市的楼市本身来看就非常清楚 , 房价泡沫过多 。 棚改货币化拆迁安置实施后 , 拆迁户有了钱 , 大批买房 , 房企、中介炒作下 , 房价一路飙升 , 房地产行业成了聚宝盆 。 但炒房的不只是三四线城市 , 为什么一二线城市仍然能兜住房地产呢?因为一二线城市的支柱产业较多 , 经济发展好 , 各类资源优质 , 能够形成良性循环 。 但是三四线不同 , 本身支柱产业少 , 炒房时代的楼市泡沫被戳破后 , 就会逐渐现原形 , 经济薄弱 , 房价与收入不对等 , 人口不断外流 , 现实的就是 , 房子上涨天花板越来越可见 , 但国家要求房价稳定 , 又不能大降买房 , 是左右为难 。 楼市扶不
第一 , 开发商
7月是房企还债高峰 , 三四线城市人口净流出率高 , 又没有能和一二线城市抗衡的优质资源吸引更多人才和投资客涌入 , 三道红线的融资强压下 , 房企想依赖卖房回笼资金更困难 , 城市大房企资金实力较强 , 本身就占据了大半的市场份额 , 短时间仍然可以挺住 , 但是中小房企 , 国民度小 , 楼市疲软下 , 他们的房子就更难销售 , 部分房企可能会选择自愿被收购 , 或者申请破产止损 。
第二 , 下游关联企业
房企虽然是高负债 , 高成本的企业 , 但他们也是高利润的行业头部受益者 , 吃的是肉 , 下游关联企业才是喝汤的那一波 , 房子都赚钱困难 , 他们的收益将更少 , 将出现的就是 , 因为房企倒闭 , 还不上工程款 , 材料款 , 一些小的企业将跟着负债倒下 。
第三 , 炒房客
【青岛市|楼市“马太效应”升温,三四线楼市走下坡,着急的是这5类人】炒房客手握多套房 , 在楼市卖房难的环境下 , 又不能大降价脱手 , 还有新房市场竞争 , 属于全款买房的人 , 最多可以出租 , 只是增加持房成本 。 怕的是炒房时代利用银行贷款放松的机会 , 办理多份房贷跟风炒房的人 , 还贷还是按照原先买房时的利率 , 如今央行已经下调了房贷利率 , 房价下跌 , 他们按照高价买房时的月供标准支付 , 亏损将越来越大 。
第四 , 中介
相比出租房屋 , 买卖房产拿到的佣金要更高 , 但房子难销售 , 对于购房者 , 开发商 , 卖房的房东来说 , 与其通过中介 , 不如直接找卖家或者买家 , 还能省下一笔钱 。 中介的路也将更加难走 。
第五 , 刚买房的人
楼市降温后 , 原先在房价下跌前买房的人 , 现在就是高价接盘客 , 面对房价下跌 , 想要入市的人减少了 , 都想等着最低价买房 , 想转手房子也拿不到心里满意的价格 。 而
推荐阅读
- |杭州楼市爆料:一直在修路,杭州人受不了
- 楼市|楼市现状惨淡,民企已没有勇气和能力拿地了
- 安置房|都说“穷人才买安置房”,你觉得这句话有道理吗?
- 棚户区改造|中国房地产真的还有很长的“黄金时代”吗
- 林龙安|买一套送一套!南京楼市库存“压力山大”,开发商为卖房下血本
- 厨房|李嘉诚预言“应验”?未来41.5%的城镇家庭,有2个“难题”要面对
- 房价|明年,房子将会迎来“贬值潮”?
- |又发现一座“空城”,遍地楼房没人住,这里究竟发生了什么?
- 楼市|多城利好不断,楼市能否再现辉煌?答案是否定的,2大现状很现实
- |2022年,房子能不能买?
