
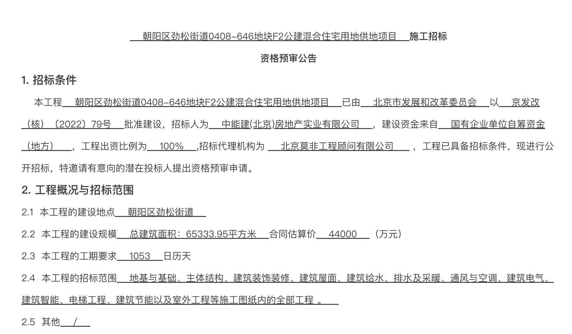
??乐居买房讯 近日,北京公共资源交易服务平台发布了《朝阳区劲松街道0408-646地块F2公建混合住宅用地供地项目施工资格预审公告》。《公告》明确该工程已具备招标条件,现进行公开招标。具体信息如下:


??据悉,该项目位于朝阳区珠江帝景B区南侧,距离地铁14号线平乐园站B出口仅180m。去年12月,在北京第三轮土地拍卖中,葛洲坝集团以11.4亿底价拍下该宗地块,约1.2万平住宅全部实行“现房销售”,销售指导价10.66万/㎡。周边有合生汇、燕莎奥莱、北京市陈经纶中学帝景分校等生活配套,紧邻地铁14号线,区位优势明显(注:文中关于配套距离描述,根据高德导航测距,仅作参考,以官方实际测量为准)。
【购房资讯轻松享,快来关注乐居网】
【 公告|葛洲坝朝阳劲松地块发布施工资格预审公告】文章来源:乐居买房
推荐阅读
- 征地|青龙连发两批次征地公告!涉地面积共约4.5公顷
- 葛洲坝|夜光跑道未兑现、绿化“缩水”?北京葛洲坝紫郡兰园遭购房者质疑
- 朝阳|北京8地调整风险等级涉及朝阳、房山、通州
- 大门|临沂市行政审批服务局国有建设用地使用权预挂牌出让公告
- 知识产权|国家知识产权局商标局商标业务 淄博受理窗口迁址公告
- 藁城发布征地公告,拟征收大同村约31亩地建住宅|征地速报 | 住宅用地
- 住房公积金|李沧区金水云麓发延期交房公告
- 阳台|莒南县国有建设用地使用权挂牌出让公告
- 宁波|宁波发布17宗地块预申请公告 总出让面积78.69公顷
- 京投|谁是朝阳下一个C位?
