都说“眼见为实”
买过二手房的网友
很多人都会有这样的感受
眼见也不一定为实
二手房市场上
充斥着大量的假房源

近日
房产中介我爱我家
就因发布虚假房源广告
被罚20万
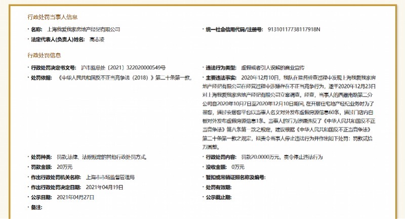
上海市市场监管局官网显示
上海我爱我家房地产经纪有限公司因虚假宣传被静安区市场监督管理局罚款20万,这是该公司今年第二次因发布虚假房源广告被罚款20万。

发布8则虚假二手房源广告
被罚20万
行政处罚决定书显示,2021年8月4日,上海市静安区市场监督管理局在日常检查中发现,为了吸引购房者注意,获取居间交易机会,提升公司经营业绩,上海我爱我家房地产经纪有限公司闻喜路第一分公司通过编辑和转发房源信息等方式在安居客网站上,以“我爱我家”名义发布二手房房源广告。经核实,其中5则二手房房源广告内容与实际情况不符,3则二手房房源广告中所提供的服务不存在,为未取得售房者委托和未经相关部门房屋核验的房源。
行政处罚决定书还提到,上海我爱我家房地产经纪有限公司对以上事实予以确认。
上海市静安区市场监督管理局认为此举构成了发布虚假广告的行为,同时鉴于上海我爱我家房地产经纪有限公司发布虚假广告的行为持续时间不足6个月,无社会影响,且未造成人体健康和人身、财产受损,该局决定对当事人从轻处罚,责令其立即停止发布违法广告,并对其罚款20万。
一年两次发布虚假信息被罚
今年被罚40万余元
国家企业信用信息公示系统显示,上海我爱我家房地产经纪有限公司此前有三条行政处罚,三次共被罚40万余元,最近的一次处罚是今年11月8日,因未经消费者同意,擅自收集、使用消费者个人信息,被上海市闵行区市场监督管理局罚款5000元。

11月29日,南都采访人员致电上海我爱我家房地产经纪有限公司,截至发稿前,对方未予以回复。
我爱我家北京公司被取消网签资格
企查查APP显示,11月26日,北京我爱我家房地产经纪有限公司新增行政处罚,违法事实为:房地产经纪机构和房地产经纪人员有为不符合交易条件的保障性住房和禁止交易的房屋提供经纪服务,处罚结果为取消网上签约资格并罚款3万元,处罚单位为北京市海淀区房屋管理局。
对此
我爱我家北京公司发布声明称
该公司某经纪人在公司不知情的情况下
私自使用公司合同
承接了不符合租赁条件的房屋进行居间
并私收介绍费后于8月离职

天眼查显示,我爱我家控股集团股份有限公司全资控股北京我爱我家房地产经纪有限公司、上海我爱我家房地产经纪有限公司等多家公司。

【 房源|违规啦!知名房产中介被罚20万,还不是第一次】来源:南方都市报、北京日报、新京报
推荐阅读
- 补发|快讯:旭辉·旭城昌泰两个楼栋补发获预售证,房源均为一楼商业
- 预售证|2022年首张预售证出炉,新增住宅房源420套!
- 选房|三亚金鸡岭东方花园项目本轮回迁安置选房工作结束 共选取房源56套
- 套房源|周成交丨12月20-26日5盘468套房源入市 赣州全市新建商品房成交备案2960套
- 房地产行业|农村这3类自建房算违规建筑,将面临强制拆除!
- |我爱我家擅自发布房源出售信息违规 被罚款2万元
- 北京市住房和城乡建设委员会|北京我爱我家公司违法擅自发布房源信息被罚
- 施工队|喜报喜报,刚刚完工的别墅实景图来啦,老板都给施工队加薪水
- 房源|买二手房,正确的方式是先过户还是先付钱?买卖双方都看看
- 房子|为什么开发商手里最后都会留一些好房源?答案原来是这样!
