广州一手住宅成交1555套环比升130.71%|城市周报 | 成交
焦点研究院广州房地产市场周报告
报告时间:2021年10月11日至10月17日
出品时间:2021年10月18日
研究员:黄颖
市场聚焦(2021年第42周)
尽管当周广州市场未见大规模、集中供应,但市场表现仍有亮点,较为活跃,且多数项目以价换量表现积极,部分项目甚至降价幅度较大,以求提振成交效果。受9月中下旬起,广州市场供应规模上扬影响,当周的网签备案规模有所上升。
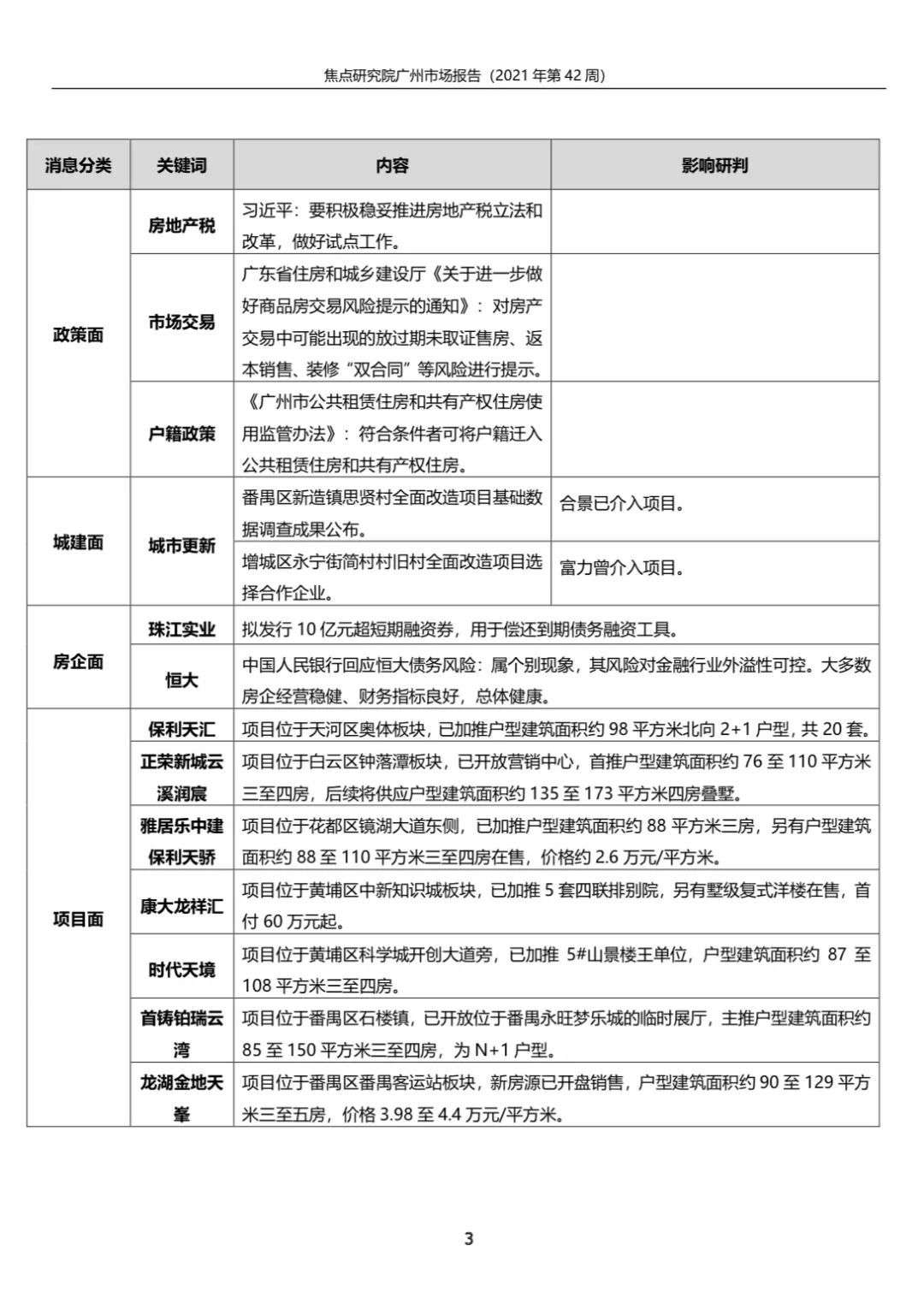
政策方面,最高领导人表示,要积极稳妥推进房地产税立法和改革,做好试点工作,这也就意味着房地产税将有地方和城市的试点动作出现。本地方面,广东省住房和城乡建设厅《关于进一步做好商品房交易风险提示的通知》提示,当前商品房交易存在13项风险。
城建方面,番禺区新造镇思贤村全面改造项目基础数据调查成果公布,增城区永宁街简村村旧村全面改造项目公开选择合作企业,合景、富力分别介入两个旧改项目。
先来看二级市场,当周广州一手住宅新增供应970套,环比下降10.27%;面积9.50万平方米,环比下降20.83%。商业性质商品房新增供应1710套,环比上升7334.78%;面积8.72万平方米,环比上升2026.83%。越秀国际总部广场、越秀天荟江湾、时代天逸等项目均有新供应。
成交方面,当周广州一手住宅成交1555套,环比上升130.71%;面积17.22万平方米,环比上升136.21%。其中,增城、黄埔、白云分别以369套、338套和179套的成交规模位居前三位。
焦点研究院认为,受“三条红线”限制房企融资,倒逼房企通过营销加快项目成交和回款速度影响,预计广州市场将有更多项目加入以价换量行列,购房优惠政策也将逐步放大,近期广州市场交易规模亦有望放大,市场表现维持活跃状态。但宏观市场的负面状态仍在,短期内价格企稳可能性不大。


【 广州一手住宅成交1555套环比升130.71%|城市周报 | 成交】本文内容仅代表作者立场和观点。本文著作权归搜狐焦点所有。未经允许,严禁转载;经允许转载或使用本文时,请注明来源。获得转载授权请联系:focuskf@vip.sohu.com。
推荐阅读
- 住宅|现在买房,选“高层”还是“低层”好专家20年后差别很大
- 疯狂|1月20日广州新房网签210套,增城以43套再次蝉联榜首!势头强劲!
- |2022年起,住宅“新标准”出台?两类房子吃香了
- 南通|拍卖成功!江苏南通一处197平住宅192万成交!
- 广州市|“2亿的房奴”与“2亿的租房人”,谁活得潇洒,内行人说出了实话
- 兰州|建面约10万㎡ 兰州鱼池口小商品批发市场“变身”住宅小区
- 预售证|2022年首张预售证出炉,新增住宅房源420套!
- 鹿泉区发布征地公告 拟征约31亩地建住宅、商服|征地快讯 | 方台村
- 上升|2021年广州商业地产市场成交量同比上升
- 海口|1718套,2022年伊始,海口已有6个商品房项目获得预售,住宅750套!
