
文章图片

文章图片

文章图片

文章图片

文章图片

文章图片

文章图片

文章图片

文章图片
本文深入拆解了WMS(仓储管理系统)上架策略的产品设计及其背后的执行逻辑 。 从策略配置指南、系统执行逻辑 , 到预设规则详解和典型业务场景配置示例 , 作者详细阐述了如何通过精准的筛选条件、灵活的上架规则和严格的限制条件 , 优化仓储管理中的货物存储位置分配 。 文章还提供了丰富的配置示例和最佳实践建议 , 帮助读者更好地理解和应用WMS上架策略 , 提升仓储作业效率和空间利用率 。
目录
- 概述
- 上架策略配置指南
- 系统执行逻辑
- 预设上架规则详解
- 筛选条件与限制条件深度解析
- 典型业务场景配置示例
概述WMS上架策略是仓储管理系统的核心功能之一 , 它决定了货物在入库后应该被存放到哪个具体的库位 。 一个设计良好的上架策略能够:
- 提高作业效率:将高频商品放在易取位置 , 减少拣货行走距离
- 优化空间利用:合理分配库位资源 , 避免浪费
- 保证库存准确性:通过严格的混放规则 , 降低库存差异
- 支持业务流程:区分处理不同类型的订单(采购、退货、调拨等)
上架策略配置指南2.1 策略包头信息配置基础字段说明
配置要点
1)策略代码的唯一性:确保在整个系统中不重复
2)货主绑定策略:
- 留空:作为该仓库的默认策略 , 适用于所有货主
- 指定货主:仅对选定的货主生效
- 多货主:可同时选择多个货主
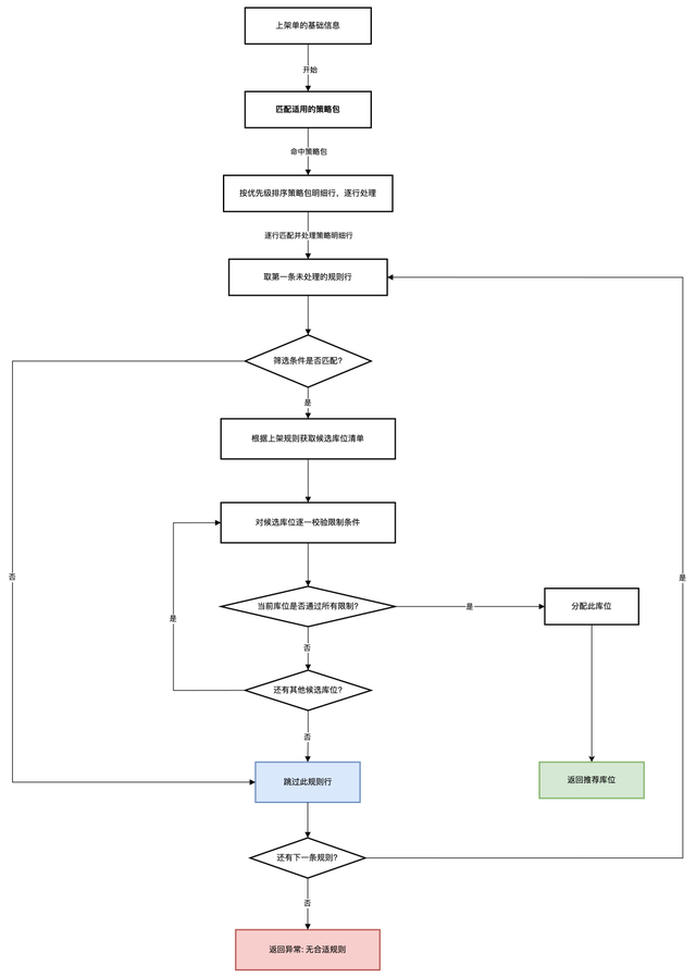
2.2 策略包明细行配置策略包明细行是上架策略的核心 , 定义了具体的执行逻辑 。 系统按优先级从高到低依次评估每一行 , 直到找到合适的库位或所有规则都无法匹配 。
2.2.1核心字段说明
2.2.2字段间的联动关系
不同的上架规则对”推荐库区”和”固定库位”字段有不同的要求:
2.3 筛选条件配置筛选条件采用单选模式 , 确保每个上架单能精准匹配到对应的处理规则 。
可配置的筛选维度
筛选逻辑示例
2.4 限制条件配置限制条件用于对候选库位进行校验 , 确保选中的库位满足业务要求 。 可同时配置多个限制条件 。
2.4.1库位混放限制
2.4.2库位属性限制
2.4.3空间限制
系统执行逻辑3.1 上架策略执行流程
3.2 策略匹配逻辑3.2.1策略包匹配优先级
系统会按以下优先级选择策略包:
- 精确匹配:货主+仓库完全匹配的策略
- 仓库默认:该仓库的默认策略(货主字段为空)
- 系统默认:系统级默认策略
当同一优先级存在多个匹配的策略包时 , 系统按以下规则选择:
容错机制: 如果所有匹配逻辑都失败 , 系统将记录错误日志并将上架任务标记为”待人工处理” 。
3.2.3规则行筛选逻辑
对于策略包中的每一行规则 , 系统会验证以下条件:
3.3 限制条件校验顺序为了提高系统性能 , 限制条件按以下顺序进行校验:
1)快速校验(需要查询数据库)
2)空间校验(需要计算)
3)库存校验(需要查询库存数据)
混放产品限制
混放批次限制
SKU库位数量限制
4)复杂业务校验(需要复杂查询)
产品周转级别匹配
相同产品要求
预设上架规则详解4.1 规则分类概述系统提供了6种预设的上架规则 , 用户仅允许从这6种预设的规则中选择一条或者多条 , 大致可分为三大类:
4.1.1库区导向型规则
规则1:推荐指定库区中 , 合适的库位
规则2:推荐空库位
这类规则基于库区进行库位分配 , 适合有明确存储区域规划的场景 。
4.1.2固定分配型规则
规则3:推荐固定的库位
适合异常处理、特殊商品或临时存储场景 。
4.1.3 智能寻址型规则
- 规则4:推荐最近一次上架的库位
- 规则5:同品集中存放(已占货位优先)
- 规则6:同品集中存放(空货位优先)
4.2 各规则详细解析4.2.1规则1:推荐指定库区中 , 合适的库位适用场景:
- 有明确的库区功能划分(如拣货区、存储区、退货区)
- 需要将特定类型的商品存储在指定区域
- 按商品属性进行区域化管理
- 获取指定库区内所有可用库位
- 按优化策略排序(通常是距离最近、剩余容量最大)
- 逐一校验限制条件
- 返回第一个通过校验的库位
- 必须指定“推荐库区”
- “固定库位”字段被禁用
- 建议配合空间限制条件使用
筛选条件:4.2.2规则2:推荐空库位适用场景:
批次属性=良品 , 产品ABC=A类
上架规则:推荐指定库区中 , 合适的库位
推荐库区:PK-01-拣货区
限制条件:校验体积 + 匹配产品周转级别
- 新品入库 , 需要开辟新的存储位置
- 避免与现有库存混放
- 隔离存储要求
- 查询系统中所有空闲库位
- 如果指定了库区 , 优先在该库区内查找
- 按距离、便利性等因素排序
- 校验限制条件后返回
- “推荐库区”可选 , 留空表示全仓搜索
- “固定库位”字段被禁用
- 通常配合“必须是空的库位”限制条件使用
执行逻辑:
- 直接返回配置的固定库位
- 校验该库位是否满足限制条件
- 如果校验失败 , 则此规则失效
- 必须指定“固定库位”
- “推荐库区”字段可?。 ㄖ饕糜诒缸ⅲ?/li>
- 建议设置为较低优先级的兜底规则
执行逻辑:
- 查询该SKU的上架历史记录
- 获取最近一次上架的库位
- 检查该库位是否仍有剩余容量
- 校验限制条件
4.2.5规则5:同品集中存放(已占货位优先)适用场景:
- 追求存储密度最大化
- 先填满现有库位再开新位
- 适合高频周转商品
- 查询仓库内所有存储该SKU的库位
- 按剩余容量从小到大排序(优先填满快满的库位)
- 逐一校验限制条件
- 如果所有已占用库位都不可用 , 则查找空闲库位
4.2.6规则6:同品集中存放(空货位优先)适用场景:
执行逻辑:
- 查询仓库内所有存储该SKU的库位
- 按剩余容量从大到小排序(优先使用有充足空间的库位)
- 校验限制条件
- 如果已占用库位都不满足 , 再查找空闲库位
- 规则5:填满现有→开新位(密度优先)
- 规则6:有余量的现有→开新位(灵活性优先)
筛选条件与限制条件深度解析5.1 筛选条件设计原理5.1.1为什么采用单选模式?
在设计初期 , 筛选条件曾考虑支持多选模式 , 但实际业务中发现多选会带来以下问题:
- 匹配歧义:当上架单同时满足多个条件时 , 难以确定使用哪个规则
- 逻辑复杂:多选条件的组合爆炸 , 难以预测所有可能的匹配情况
- 维护困难:规则间可能存在冲突或重叠 , 问题排查复杂
5.1.2各筛选维度的业务含义订单类型维度:
- 采购入库:新品入库 , 通常需要检验和质检流程
- 销售退货:退回商品 , 需要区分良品和次品处理
- 调拨入库:仓库间调拨 , 商品状态明确 , 流程相对简单
- 良品:质量合格 , 可正常销售的商品
- 次品:存在瑕疵 , 需要特殊处理或报废
- 待检:需要进一步质检确认状态的商品
- A类(高频):销售频次高 , 应存储在便于拣货的位置
- B类(中频):销售频次中等 , 存储在次优位置
- C类(低频):销售频次低 , 可存储在较远或较高的位置
- 托盘:整托盘存储 , 需要承重较强的库位
- 原箱:以箱为单位 , 适合箱拣货库位
- 单件:散装商品 , 适合件拣货库位
5.2 限制条件组合策略5.2.1常见限制条件组合
严格隔离组合:
? 不许混放产品适用于:贵重商品、危险品、易污染商品
? 不许混放批次
? 必须是空的库位
? 校验体积
? 校验重量
集中存储组合:
? 库位内必需有相同产品适用于:高频商品、批量拣货商品
? SKU最多可占用的库位数:3
? 校验体积
? 匹配产品周转级别
质量管控组合:
? 不许混放批次适用于:有保质期的商品、需要批次追溯的商品
? 校验体积
? 校验重量
5.2.2限制条件与系统基础数据的联动机制
限制条件的校验需要结合多个系统模块的基础数据 , 以下详细解析各限制条件的判断逻辑:
混放限制条件的判断逻辑:
空间限制条件的计算逻辑:
业务属性匹配的逻辑:
典型业务场景配置示例6.1 B2C电商仓库配置场景描述
- 仓库类型:B2C电商仓储
- 商品特点:SKU多样、小批量、高频次
- 业务要求:快速拣货、严格质控、异常处理
策略名称:B2C电商标准上架策略明细行配置:
策略代码:PUTAWAY-B2C-STANDARD
绑定仓库:华东-01仓
绑定货主:(留空 , 作为默认策略)
6.2 B2B批发仓库配置场景描述
- 仓库类型:B2B批发配送
- 商品特点:大批量、标准化、周转稳定
- 业务要求:高效率、大容量、批量作业
策略名称:B2B批发标准上架策略明细行配置:
策略代码:PUTAWAY-B2B-WHOLESALE
绑定仓库:华北-02仓
绑定货主:(留空 , 作为默认策略)
6.3 冷链仓库配置场景描述
- 仓库类型:冷链物流仓储
- 商品特点:温度敏感、保质期短、批次严格
- 业务要求:温区管理、批次控制、先进先出
策略名称:冷链仓储上架策略明细行配置:
策略代码:PUTAWAY-COLD-CHAIN
绑定仓库:冷链-01仓
绑定货主:生鲜食品供应商
6.4 配置最佳实践6.4.1优先级设计原则
- 异常处理优先:次品、待检商品的规则应设置高优先级
- 精确匹配优先:条件越精确的规则优先级越高
- 业务关键优先:影响关键业务指标的规则优先级更高
- 兜底规则垫底:确保所有商品都有去处
验证步骤:
- 准备测试数据 , 覆盖所有可能的筛选条件组合
- 执行上架策略 , 记录实际匹配的规则
- 对比期望结果 , 确认配置正确性
- 测试边界条件和异常情况
- 规则数量控制:单个策略包的规则行建议不超过20条
- 条件简化:避免过于复杂的筛选条件组合
- 索引优化:确保库位查询相关字段有适当的数据库索引
- 缓存机制:对频繁查询的库位信息进行缓存
- 异步处理:非关键路径的限制条件校验可考虑异步执行
总结WMS上架策略是一个复杂而精密的业务系统 , 它通过策略包头信息、策略包明细行、筛选条件和限制条件的组合 , 实现了对货物存储位置的智能决策 。
核心设计原则:
- 精准匹配:通过单选模式的筛选条件确保规则匹配的确定性
- 灵活配置:提供多种上架规则和限制条件的组合
- 性能优化:合理的执行顺序和算法设计
- 业务适配:支持不同类型仓库的个性化需求
- 提高仓储作业效率
- 优化库位空间利用
- 保证库存管理准确性
- 支持复杂业务场景
本文由人人都是产品经理作者【PM维他命】 , 微信公众号:【PM维他命】 , 原创/授权 发布于人人都是产品经理 , 未经许可 , 禁止转载 。
【WMS上架策略的产品设计与背后的执行逻辑拆解】题图来自Unsplash , 基于 CC0 协议 。
推荐阅读
- 从0构建大型AI推荐系统:召回策略产品设计
- AI系列(三):产品策略在左,用户体验在右
- 华为刚上架的这99元服务,把所有网友整不会了
- 华为服务日开启,新机上架商城!
- 终于开窍了?微星正式上架AMD版CLAW 8掌机
- 华为商城今天上架的新机,这价格把我整不会了
- 599元!小米刚刚上架的新品,真的太香了
- moto g100 Pro上架:军工认证四年质保 1399元起
- 小米刚上架的199元新品,把所有米粉整不会了
- 策略改写「一战历史」,中科院开源全新博弈智能体框架DipLLM
