
文章图片
9月11日 , 阿里巴巴旗下 AI 应用夸克在官方微博发布了《关于教育计划留学生权益的情况说明》 , 就近期“教育计划 ”引发的在华留学生身份认证等争议进行了回复 。
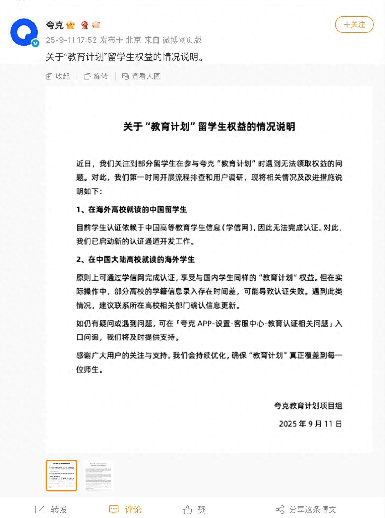
官方声明称已关注到部分留学生在参与“教育计划”时遇到无法领取权益的问题 , 平台第一时间开展流程排查和用户调研 。 经核查发现 , 对于在华外国留学生原则上可通过学信网完成认证 , 享受与国内学生同样的教育计划权益 。 但在实际操作中 , 部分高校的学籍信息录入存在时间差 , 可能导致认证失败 。 遇到此类情况 , 建议联系所在高校相关部门确认信息更新 。
声明中还提到 , 对于在海外的中国留学生 , 因学生认证依赖于中国高等教育学生信息(学信网) , 因此无法完成认证 , 现在已经启动了新的认证通道开发工作 , 尽最大可能覆盖每一位师生 。
争议背景是8月28日夸克启动的面向全国近7000万高校师生的“教育计划” ,该计划旨在为广大师生提供免费会员权益及专属优惠 , 然而不少在华留学生却在社交平台、官方应用商店等渠道公开喊话 “无法完成身份认证 , 也没法领取免费会员权益 ” 。
社交平台上的#夸克忘了我们#的话题持续发酵 , 柬埔寨国务大臣、埃及议员等也纷纷喊话 , 呼吁平台要为在华留学生提供与中国学生同等的服务与支持 。
【遭留学生 “围攻”后, 阿里夸克首次官方正面回应】另有数据显示 , 中国目前已成为全球第三大留学目的国 , 2025年在华留学生人数超过50万 。
以下是官方回复全文:
推荐阅读
- 16G+512G!9月价格“雪崩”的一款手机,公认高配低价,再战六年
- 小米“急眼了”,16GB+512GB跳水1400元,高配旗舰降至“新低价”
- 支付宝推出全国第一个智能体支付服务“AI付”
- 支付宝在外滩大会公布:“碰一下”用户规模破2亿,新增1亿仅用4个月
- “用脚投票”成下一代榜单,高德打造最真实的扫街榜
- 大众点评“重启”品质外卖
- 永不商业化!阿里神秘项目揭晓:高德发布“高德扫街榜”
- 苹果史上“最具野心的一代”?一文看全iPhone 17发布会
- iPhone 17系列挤爆牙膏?库克上演阉割大戏,国行版遭背刺?
- 最贵17999!网友看到iPhone 17国行售价:直呼苹果“良心”
