
文章图片

文章图片

文章图片
随着澎湃OS持续深入用户日常 , 小米社区始终致力于聆听用户反馈 , 驱动系统体验精益求精 , 也让用户的体验逐渐变好 。
关键当用户的体验变好之后 , 操作系统的口碑才能够得到进一步的提升 , 这也是小米手机长时间取得高成就的原因 。
而想取得好成绩 , 必须要通过不断的优化与打磨才可以 , 因此澎湃OS系统可谓是每周都会公布进展通报 。
比如近期 , 小米社区再次发布官方公告 , 通报了近期关键问题的修复进展及正在全力攻关的优化方向 。
【澎湃OS再次公布进展通报:相册功能优化,多机型问题处理中】
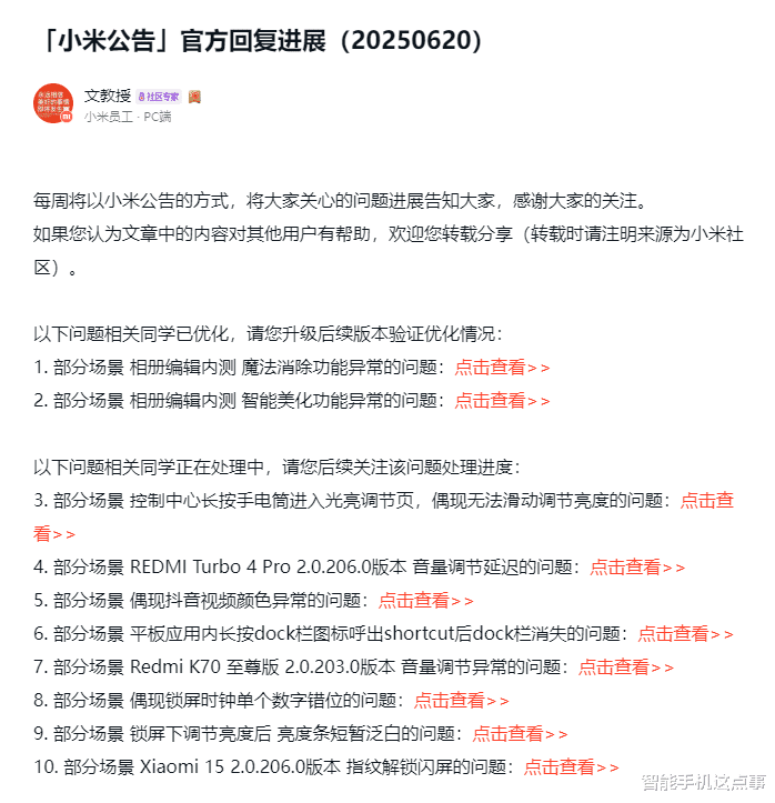
而此次的官方进展通报也带来了十项问题修复 , 其中内测阶段用户反馈的两大相册编辑核心功能异常 , 经工程师快速响应 , 已在最新版本中完成修复 。
比如魔法消除功能稳定性提升:此前部分场景下魔法消除操作失效或结果异常的问题已根除 ,, 无论是去除路人、杂物还是瑕疵 , 智能识别与无痕处理能力更加稳定可靠 。
智能美化功能优化:解决了特定场景中智能美化效果未按预期应用或处理异常的痛点 , 一键优化人像肤质、调整风光色彩的功能响应更精准 , 效果更自然 。
值得一提的是 , 澎湃OS进展针对的都是内测版本 , 并不是正式版 , 因此用户不用担心会有体验上的问题 。
不过除了以上两个问题被解决之外 , 还有八项问题正在排查的过程中 , 比如部分场景控制中心长按手电筒进入光亮调节页 , 偶现无法滑动调节亮度的问题 。
以及部分场景REDMI Turbo 4 Pro 2.0.206.0版本音量调节延迟的问题;部分场景偶现短视频视频颜色异常的问题 。
同时部分场景平板应用内长按dock栏图标呼出shortcut后dock栏消失的问题;部分场景Redmi K70至尊版2.0.203.0版本音量调节异常的问题 。
又或者是部分场景偶现锁屏时钟单个数字错位的问题;部分场景锁屏下调节亮度后亮度条短暂泛白的问题;部分场景Xiaomi 15 2.0.206.0版本指纹解锁闪屏的问题 。
上述问题已明确技术路径 , 工程师正进行多机型兼容性测试与版本验证 , 力求在保障稳定性的前提下 , 通过后续OTA更新尽快推送解决方案 。
按照目前市场的内卷程度 , 估计要不了多久的时间就会被修复 , 不然官方还是会遇到诸多的发展压力 。
同时可以看出来 , 无论是相册内测功能的快速迭代 , 还是对Redmi、Xiaomi、平板等多条产品线共性问题的高效响应 。
用户社区的声音始终是澎湃OS迭代优化的核心坐标 , 只有这样 , 才能够更好得到发展 , 且可以看出官方的进展很快 。
其实除了澎湃OS进展通报之外 , 近期关于澎湃OS 3的爆料不断 , 比如将于今年9月正式登陆中国市场 , 国际版本预计10月至11月分阶段推送 。
首批适配机型包括小米16系列(预装出厂)、小米15及14系列旗舰 , 部分REDMI红米与POCO高端机型亦在首波名单中 。
而且系统本身基于Android 16深度定制 , 核心创新聚焦于动态壁纸技术的全方位升级 , 支持AI个性化推荐的动态壁纸系统 , 可实现4K超清显示与环境自适应动画 。
又或者是新增触控交互功能 , 用户可通过点击、滑动屏幕实时改变壁纸动态效果 , 且系统底层针对该功能优化了电池调度策略 。
更为关键的是 , 澎湃OS 3界面设计类似iOS 18的视觉风格 , 图标与布局均进行了深度优化 , 取消了传统搜索栏 。
同时还强化应用图标与小部件的展示 , 新增玻璃质感设计 , 增强了系统层次感 , 可以说系统本身的发展节奏很快 。
而且新操作系统或进一步强化系统底层架构 , 引入更先进的分布式计算能力和跨端协同方案 , 深化“人车家全生态”战略 , 实现多设备无缝互联体验的再突破 。
所以在官方不断发力的情况下 , 感觉在未来的市场中真的有希望让用户认可操作系统本身 , 届时体验也会更好 。
总而言之 , 从相册编辑的细微体验 , 到横跨旗舰与性能机型的系统级调优 , 澎湃OS的每一次更新都在为更流畅、更稳定、更贴心的全场景体验添砖加瓦 。
那么问题来了 , 大家在日常使用过程中 , 遇到过哪些问题呢?一起来说说看吧 。
推荐阅读
- 纯血鸿蒙生态拖后腿?24天销量超百万,华为nova 14系列再次打脸
- 刚刚公布的iPhone 16销量,猛得夸张
- 高端成了?各家激活量数据出炉,苹果再次碾压对手
- 澎湃OS3再次被确认:动态壁纸+互动触控,9月份登场
- 1359元+8000mAh大电池!vivo刚公布的新机,太强了
- 新 iPhone 再次确认,首次采用新设计
- 小米16 Ultra再次被确认:优化凑数镜头,影像模组或要重构!
- 小米平板7S Pro跑分公布
- 前五个月手机市场份额公布,华为、小米远超苹果
- 小米澎湃OS3突然亮相,买iPhone17的钱可以省了
