
文章图片
成都购房新政相信各位已经看到了 , 所有关注买房的人今天估计都有点忐忑不安 。
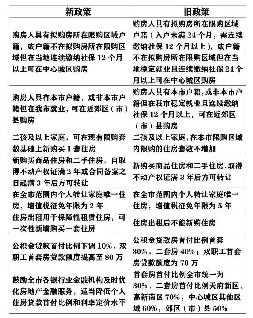
虽然官方文件惜字如金 , 很多人看得一脸懵逼 , 但是值得解读和玩味的内容却很多 , 先看看新旧政策对比 , 只能说非常猛:
成都531楼市新政在全国的这一轮放松中 , 成都目前是最彻底的 , 从限购、限售、信贷方面全面放松 , 甚至还学习“炒房坟地”--长沙 , 将自有住房改保障性租赁住房即可再来一套 。
先聊一聊缘由吧 , 这一次全面放松 , 预示着官方对于土地财政、对于成都即将到来的第二次集中出让已经完全丧失信心 。
需要非常强的市场信号来给土地财政托底 , 经济情况不容乐观 , 已经到了必须使用大招的程度 , 甚至不惜冒潜在的风险 。
01对购房者全面放松限购放松:
【滨江|为了救市,成都拼了】第一条即为重磅 , 即便是外地人 , 只要自己缴纳成都社保12个月 , 立即拥有五城区购房资格(极其重磅~) , 除了高新南以外 , 其它区域随便买 。
其次鼓励二孩购房 , 但未明确成年子女是否也算二孩 , 也未明确二孩的年龄限制 。 (双胞胎也算二孩)
最后是自有住房变保障性租赁住房 , 获得再买一套资格 , 这个将释放一大批安置房、老破小的购买力 , 而他们意向的多数是新房 。
限售放松:
以前是产权满3
自有唯一住房增值税5变2 , 也是变相解绑限售 , 但主要还是利好新房市场 。
未来新房市场成交将迎来一波涨幅 , 甚至当晚就已经有楼盘取消了优惠 。
信贷放松:
信贷政策的放松也很彻底 , 双职工购房需求激增 , 杠杆大幅增加 , 商贷也明确要放松首付比例和利率水平 。
(组合贷首付比例由二者之间高
这一轮放松前所未有 , 几乎涵盖限购限售利率各个维度 , 敢断定 , 量价两端都将迎来一波涨幅 , 几乎铁板钉钉 。
对于刚需而言 , 即便信贷宽松 , 但竞争对手将是天量 , 既有安置房拿去保障性租赁后拥有资格的 , 也有外地人缴纳12个月社保的 。
但主要杀伤的还是刚二刚三刚四这些人群 , 毕竟外地人缴纳社保有资格 , 最多也只算刚二 , 特别是五城区资格 。
新房市场其实受益最大 , 三个维度的放松都直指新房 ,
交了社保就是成都人!
而二手房 , 市场痛点主要在次新、
02对官方的影响地方土地财政已经撑不住了 , 今年第二次集中出让 , 在前期就已经暴露出地方急于寻求开发商的支持 。
而这轮政策如此重磅 , 说明前期的调研已经很不乐观 , 开发商不买地方的账了 , 实在没有能力去拿地 。
也间接看出 , 在地方的政策工具箱中 , 其实还有不少子弹备用 , 成都一直都是全国限购限售最严厉的城市之一 。
推荐阅读
- 贝壳|不要低估国家救市的决心,房子能买就买吧
- 厦门|全国都在房产救市,只有石家庄先跳为敬
- 楼市|垂死病中惊坐起?西安“5.28楼市新政”:救市并不可耻
- 住房公积金|这一次的救市计划,力度之大史无前例
- 泰禾|国家大力救市,和普通人关系不大
- 房价|12万亿救市计划来了,温州房价将跌成白菜价?
- 房贷利率|这轮救市,力度一定史无前例
- 别墅|全国房产救市,石家庄先跳为敬
- 滨江|远洋地产怎么样?
- 玉林|买房子“送工作”!云南这座城市,为了拉人进城太拼了!
