
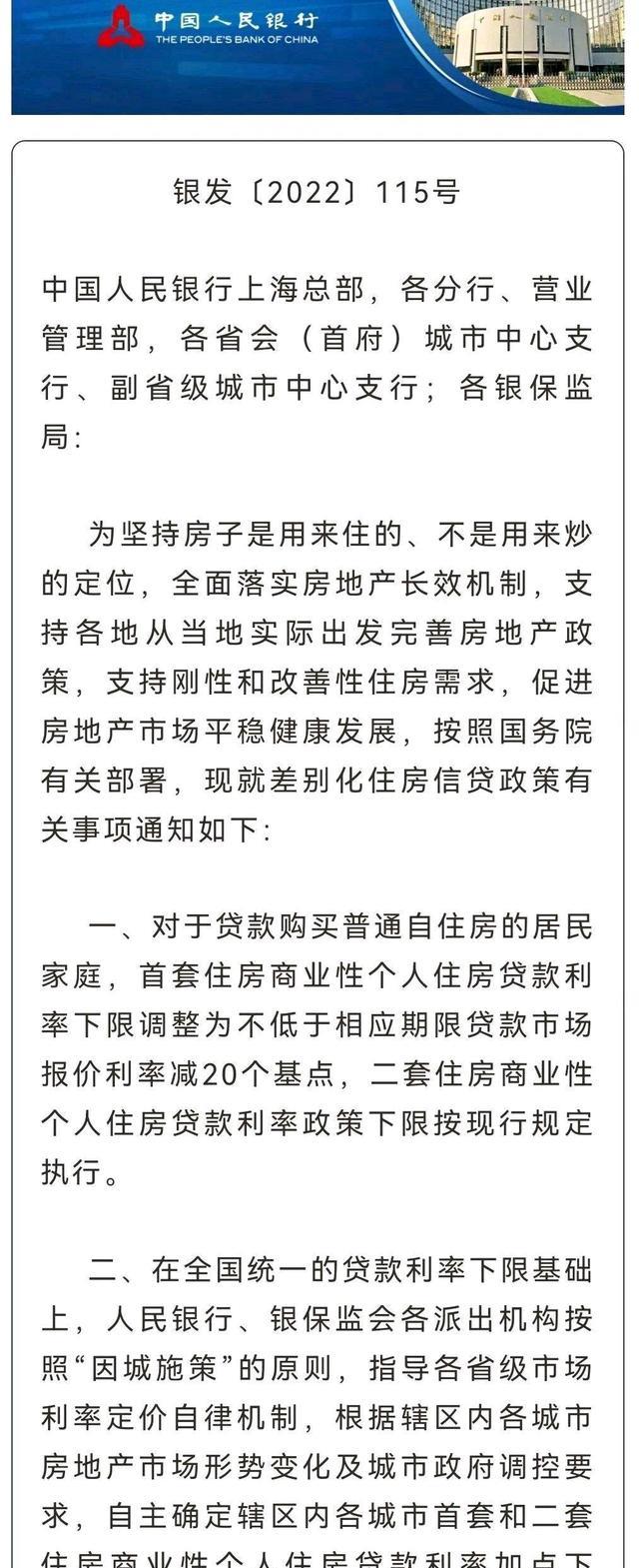
文章图片

文章图片

文章图片
众所周知 , 随着疫情的反复和外部环境的影响 , 各地的楼市都相继偃息旗鼓、萎靡不振 。
【宁波|首套房贷利率降至4.4%?宁波楼市能否迎来重大利好,从而力挽狂澜】因此 , 为了维护房地产市场的稳定健康发展 。 近日 , 多个有关部门联合发布了重量级的房贷新政 。
据我了解:目前 , 宁波首套房利率为5.25%、二套房为5.5% 。 如果LPR不变 , 按房贷新政要求 , 未来首套房贷利率最低至4.4%;二套房贷利率至5.2% 。
那么 , 此次新政到底对宁波购房者有着多大影响呢?
如果 , 宁波首套房贷利率从5.25%降至4.4% , 按照商业贷款300万、30年期、等额本息算 , 那么 , 月供将减少1540元 , 利息总额减少55.6万!
如果 , 宁波二套房贷利率由5.5%降至5.2% , 那么 , 月供将下降560元、利息总额减少20万 。
因此 , 新政对于减轻购房者的还贷压力 , 还是非常有诚意的 。
但是 , 宁波各大银行是否会将房贷利率下调至最低水平 , 还有待时间来验证 。
不过 , 影响宁波购房者享受新政的2大问题还待明确 。
首先 , 必须明确普通自住房的概念 。 2005年宁波曾明确普通住房应满足:
NO1:小区容积率1.0以上;
NO2:单套建面140平方米以下;
NO3:实际成交价低于上月同级别住房平均价格1.44倍以下 。
因此 , 140平方米以下的住宅可以享受房贷新政 。那么 , 超过140平方米的住房是否也能享受房贷最低利率?这得看银行同不同意了 。
其次 , 首套房和二套房该如何认定?
目前 , 宁波各大银行都执行认房又认贷政策 。
所以 , 想要享受首套房首付和利率 , 必须没有住房 , 且没有房贷 。
如果 , 已有1套房且房贷结清 , 再买一套房 , 则要按二套标准结算 。
因此 , 很多开发商、中介、购房者都希望买第二套房能按首套房来算 。
至于 , 新购住房能否只认贷不认房 , 也需要银行方面同意才行 。
不过 , “只认贷不认房”——即不管有多少套房 , 只要没房贷 , 再买就按首套房算 , 恐怕宁波各大银行没有那个胆子 。
但是 , 这次房贷新政出来后 , 宁波开发商和中介都会比较高兴 。 毕竟 , 减轻购房负担 , 可以激发购房需求 。
如果宁波首套房贷利率降低至4.4% , 你会选择购房吗?欢迎留言讨论!
推荐阅读
- 房贷利率|中交地产遇资金危机!是否会波及山海大观等青岛项目?
- |90后妈妈带3个孩子住毛坯房,每月6800块的房贷,下辈子不做房奴
- 法拍房|惨不忍睹!2万人围观,1人参拍!宁波江万法拍房成交价暴跌2万/平
- 烟台|马光远:房贷利率4.4%,力度不大,贷款100万,30年只省4万多块钱
- 房贷|13号又到还房贷的日子,快撑不住了断供了
- loft贷款算首套吗
- 有哪些原因会导致房贷批不下来
- 提前还房贷后月供变吗
- 房贷不想借了能退给银行吗
- 房贷停息挂账申请条件是什么
