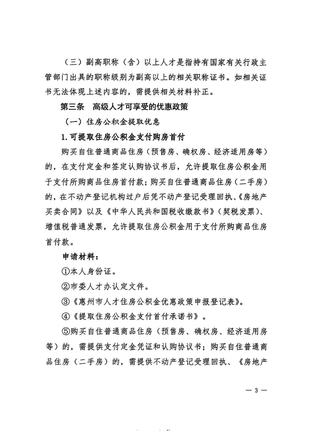
贷款|惠州这类人商转公可不受“首房首贷”限制( 二 )
??商转公办理条件
??1、申请人申请商转公贷款前必须在我市连续按月足额缴存住房公积金满6个月(含本数)以上,且继续正常缴存;
??2、申请人(配偶可以作为共同申请人)应当在本市商业银行已办理用于购买本市行政区域内的自住住房的商业性住房按揭贷款(不含公积金组合贷款,组合贷款商贷部分不能申请商转公)且该贷款正常还款一年以上,尚未结清并处于正常还款状态(当前逾期状态或累计逾期超过3期(不含本数)不受理);
??3、申请人及配偶信用状况良好,在中国人民银行的征信系统中无不良信用记录(个人住房贷款(含公积金贷款或商业贷款)、消费性贷款、车贷、其他经营性贷款近5年内合并计算逾期累计超过6期(不含本数)、连续超过3期(不含本数)的,或贷记卡或准贷记卡近2年内逾期累计超过6期(不含本数)、连续超过3期(不含本数)的不予贷款);
??4、具有偿还贷款本息的能力(申请人家庭所有负债每月还款金额扣除申请人及配偶公积金月缴存额后,不超过申请人家庭月收入的50%);
??5、申请商转公贷款的住房必须是住宅用途性质的房屋才可申请;
??6、申请人及其配偶未发生过住房公积金贷款,且申请商转公贷款的住房系申请人家庭(包括夫妻双方和未成年子女)唯一住房(用于申请商转公贷款的住房如有其他家庭的共有产权人,其他家庭成员拥有的住房套数也一并计算住房套数);
??7、申请人已经取得原贷款银行同意提前偿还部分或全部原商贷的申请(商转组合的剩余商贷金额不能低于原商贷六个月还款额度,且在办理期间不能结清剩余商贷金额,商转纯公积金的申请贷款额度不能超过原商业贷款余额);
??8、申请商转公贷款的住房已办出不动产权证书,且该住房应仅为原商贷设定了抵押权(无其他抵押权人且无查封等权利限制情形);
??9、申请人、共同申请人应当是申请商转公贷款住房的权利人;
??10、同意按市住房公积金中心和贷款受委托银行认可的方式进行抵押、质押和其他形式的担保。
??办理地点:
??1、办理商转纯公业务的受委托银行:广发银行股份有限公司惠州分行
??2、商转组合贷款:在建设银行惠州分行、工商银行惠州分行、广发银行惠州分行、光大银行惠州分行试点办理商转组合贷款业务。
??附文件:










来源:咚咚找房
【购房资讯轻松享,快来关注乐居网】
【 贷款|惠州这类人商转公可不受“首房首贷”限制】文章来源:乐居买房
推荐阅读
- 书架|这可能是时下最便宜的实木家具了
- 购房置业|无论房价是涨是跌,打算买房的家庭,最好不要有这3种想法
- 交易|贷款还不起了,把房子卖掉解套就解脱了,现实真的那么简单吗
- 上海市|上海小夫妻的古雅之家,品茶享受,这样的生活真惬意!
- 吴向东|刚需家庭尽量避开这5类房,不仅居住舒适度低,贬值风险还很大
- 大渡口|房价下跌势头强劲,为何房子还是卖不出去?这2点是根本原因
- 游乐园|精致中不乏童趣——帝伯朗这款锅具是不是你厨房的必备品?
- 乌鲁木齐|规划743.5亩,海南这个“大湾区”再有2个片区拟土地征收成片开发!
- 南京|南宁成为最大烂尾楼城市之一?住建局回应!
- 买房申请组合贷款有什么条件
