
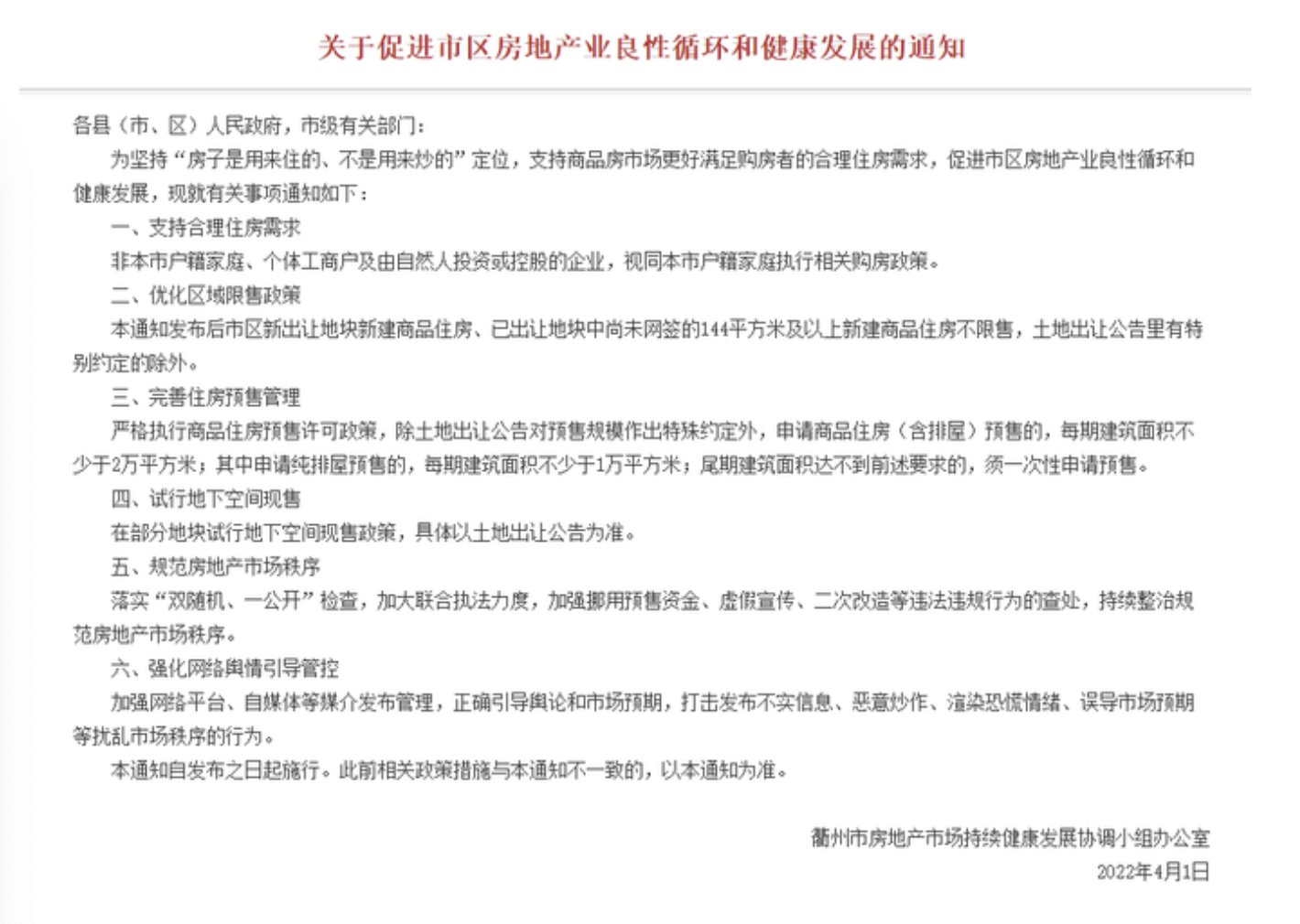
??4月2日,乐居获悉,衢州市住建局发布《关于促进市区房地产业良性循环和健康发展的通知》,在新房限购限售方面均予以放松。
??其中,非本市户籍非本市户籍家庭、个体工商户及由自然人投资或控股的企业,视同本市户籍家庭执行相关购房政策。非本市户籍家庭可在市区范围内购买新建商品住房和二手住房,不受2021年8月7日政策中需缴纳社保或个税满12个月且仅能购买1套的限制。
??限售范围也做了相应调整,通知发布后市区新出让地块新建商品住房、已出让地块中尚未网签的144平方米及以上新建商品住房不限售,土地出让公告里有特别约定的除外。

??附政策解答:
??一、本通知出台的目的是什么?
??答:出台本通知主要是为了充分释放我市居民住房需求,支持商品房市场更好满足购房者的合理住房需求,促进市区房地产业良性循环和健康发展。
??本通知包含了支持合理住房需求、优化区域限售政策、完善住房预售管理、试行地下空间现售、规范房地产市场秩序、强化网络舆情引导管控等内容。
??二、本通知发布后,非本市户籍家庭购房有哪些变化?
??答:(一)非本市户籍家庭的认定参照2021年8月7日发布的《〈关于进一步促进市区房地产市场平稳健康发展的通知〉政策解答》执行。
??(二)非本市户籍家庭可在市区范围内购买新建商品住房和二手住房,不受2021年8月7日政策中需缴纳社保或个税满12个月且仅能购买1套的限制。
??三、本通知发布后,机构购房有哪些变化?
??(一)个体工商户及由自然人投资或控股的企业的认定参照2021年8月7日发布的《〈关于进一步促进市区房地产市场平稳健康发展的通知〉政策解答》执行。
??(二)个体工商户及由自然人投资或控股的企业可在市区范围内购买新建商品住房和二手住房。
??四、本通知发布后,限售范围有哪些变化?
??答:(一)144平方米以下新建商品住房限售方面:2021年7月20日调控政策发布后,截止目前在智慧新城、老城区范围内出让的仅有高铁新城GT-04-02地块(飞来酒店项目),该地块中144平方米以下的住房仍执行《商品房买卖合同》网签备案后5年限售的政策。
??本通知发布后在智慧新城、老城区范围内新出让的地块中144平方米以下的新建商品住房不限售。
??(二)144平方米及以上新建商品住房限售方面:在2021年8月7日至2022年3月31日期间,购买已出让地块中的144平方米及以上新建商品住房且已网签的,仍需按照原有的5年限售政策执行,限售时间按《商品房买卖合同》网签备案之日起计算。
??2022年4月1日前购房人的《商品房买卖合同》尚未网签备案的,不受原有的5年限售政策限制。
??本通知发布后,市区新出让地块中144平方米及以上新建商品住房不限售。
??五、本通知发布后,房地产开发企业申请办理商品房预售许可有哪些变化?
??答:本通知发布后,房地产开发企业申请商品住房(含普通住房批次、普通住房和排屋批次)预售的最低建筑面积要求由3万平方米降至2万平方米;如果申请纯排屋预售,则最低建筑面积为1万平方米。
??六、本通知发布后,地下空间现售政策适用于哪些项目?
??答:本通知发布后,对市区关注度较高的部分地块试行地下空间现售政策,具体地块及现售要求以土地出让公告为准。
【购房资讯轻松享,快来关注乐居网】
推荐阅读
- 衢州|全国出现首个取消限购限售城市
- 住房公积金|郑州住房公积金管理中心:2021年65.42万名职工提取公积金226.67亿
- 住房公积金|谣言害死人!关于房企拿地的5大谣言,谁信谁吃亏!
- 滨江|2022年盲盒交房,可能会全国普及
- 二手房|如果你是改善型住房刚需,趁早买房最好,这2点是证明
- 住房|51户家庭搬新家!西山区完成2021年度公租房首轮分配选房工作
- 住房公积金|20.95亿! 2021年北海公积金缴存额增长16.32%
- 商品住房|浙江一城市放宽限售!
- 哈尔滨|楼市新增3条新政,未来社会上的住房情况,将更加乐观
- 住房公积金|高大上的别墅怎么建,这栋四层别墅就是好例子,收藏不后悔
