套房源|最高单价约2.1万元/㎡!泉州市区2套住宅房源成功拍出!
# 最新消息 #
根据阿里拍卖消息显示近日泉州又有2套法拍房成功拍出!
位于丰泽区丰泽街
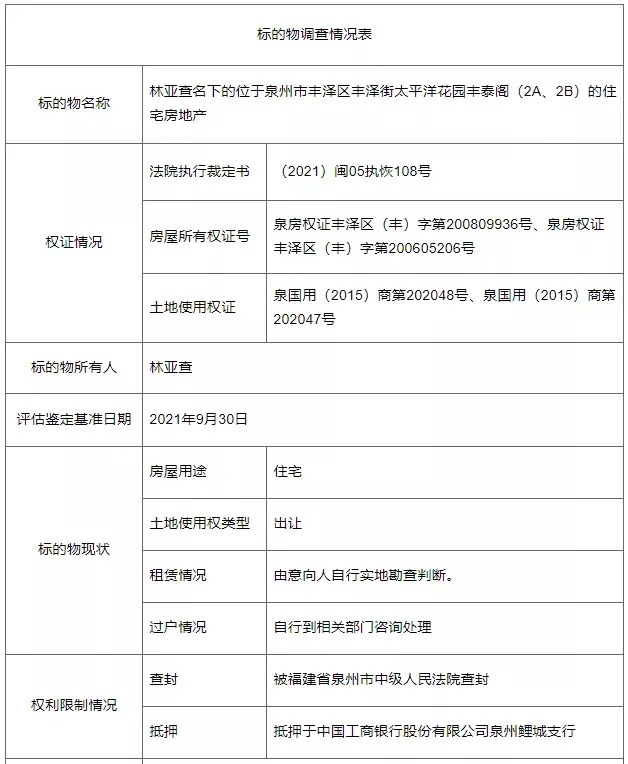
太平洋花园丰泰阁(2A、2B)的住宅房地产
建筑面积245.66㎡
成交总价450万元
折合单价约18318元/㎡
位于丰泽区新华北路
西湖1号10幢202的房地产
建筑面积153.97㎡
成交总价约335万元
折合单价约21782元/㎡
01°
太平洋花园丰泰阁

阿里拍卖-截图
该套房源位于丰泽街北侧,刺桐北路西侧,建筑面积245.66㎡(其中2A建筑面积为110.75㎡、2B建筑面积为134.91㎡),评估价578万元,起拍价324万元,起拍单价约13189元/㎡,共吸引13人报名,187人设置提醒,8812次围观。
最终经过106轮竞价后,该套房源以450万元成交,折合单价约18318元/㎡。
标的物位置:

拍卖标的情况调查表:


标的物实景图:






02°
西湖1号

阿里拍卖-截图
该房源建筑面积153.97㎡,目前有抵押,无租赁,约2009年建成,总层数33层,所在层数2层。该房源评估价4208200元,起拍价2945740元,有3人报名参与竞价,151人设置提醒,吸引5464次围观。
最终,经过133轮竞价后,该房源以总价3353740元成交,折合单价约21782元/㎡。
标的物位置:

拍卖标的情况调查表:
【 套房源|最高单价约2.1万元/㎡!泉州市区2套住宅房源成功拍出!】

标的物实景图:





?
推荐阅读
- 房产|无人出价!昆明岗头村烂尾楼中天城理想中心318套房产流拍
- 价格|为何窗帘价格会让人出人意料?内行人说出实情,大多数都被套路了
- 卫生间|三套农村自建房屋设计图,在老百姓眼里受欢迎的房子
- 恒大|许家印在行动:2022年保交楼目标60万套
- 中海天赋认购7套 成交0.6亿|2022年北京豪宅一周成交榜 | 北京
- 万柳书院认购1套 成交0.43亿|2022年北京豪宅一周成交榜 | 成交榜
- 中海首开拾光里认购5套 成交0.46亿|2022年北京豪宅一周成交榜 | 拾光里
- 保护套|郑州家装公司,分享书房的人性化设计!
- 合肥|合肥某男子花近200W买了一套法拍房,前业主:不给钱就不交楼给你
- 实用|10套柴火灶户型推荐,实用性不输城里小区房,尤其是第6套太美了
