
社会热点/ vol.1372内幕来了!为何绶溪畔的北戴河别墅群不得不拆?拆完以后呢?文:闻道图:木痴“2022年1月4日,莆田绶溪畔的正鼎北戴河别墅突然被拆,成为全市热议话题。才盖好没几年的别墅为何要拆?拆完之后又如何规划布局?内幕来了!这一切要从九年前开始说起……01
绶溪畔北戴河别墅群拆迁的故事,要从九年前说起。2013年,才子集团对面的黄土地上升腾起几个红色的热气球。一些项目的开工盛典先后在此地举行,不少容光焕发的老板在镜头的咔嚓声里剪断了彩带,宣布城北房地产时代的开启。
正鼎北戴河项目鸟瞰图 图源:网络仪式最后,大家总会不约而同地看向西侧,只因那里孕育着城北地王级别的项目——正鼎北戴河。
图源:莆房网负责该项目的公司是莆田市正鼎房地产开发有限公司(下称正鼎集团),巅峰时期员工多达上千人,曾连续五年获得莆田市纳税超千万元大户称号。许多小房地产公司跟着正鼎进驻城北,希望能够在未来分到一杯羹。
图源:莆房网2015年3月5日,正鼎北戴河项目举行开工典礼。典礼上,公司老板演讲发言。现场掌声雷动,标志着打造亚洲十大豪宅的梦想正式落地。
别墅效果图 图源:小鱼网在35万平米都市生态综合体规划图里,环湖别墅群尤为吸晴。内部人士表示,为设计别墅,团队特地赶赴厦门深入考察了数日,看遍所有富人区的房子,最后才将设计图定稿。一切都按“最新潮,最未来”的感觉走。02
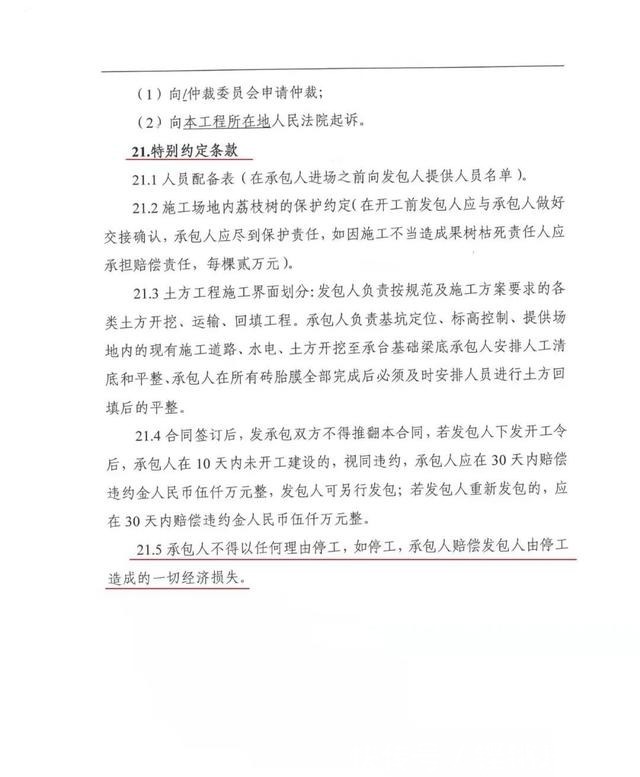
谁能想到,变故来得如此突然。2015年5月8日正鼎与中国二十治签定工程总承包合同,特别约定:21.5条,承包人不得以任何理由停工,如停工,承包人赔偿发包人由停工造成的一切经济损失。2016年-2017年,不知为何中冶屡次停工,引发了系列问题。




正鼎公司和中国二十冶集团签订施工合同债权人相继诉至法院。一时间,莆田两级法院受理的执行案件达133件,申请执行标的本金高达10.4亿元。
为周转资金,正鼎公司将北戴河项目的土地使用权抵押给上海绿地房地产开发有限公司。由于未按期归还到期债务,绿地公司向上海高院提起诉讼,并进入执行程序。
绿地集团 图源:网络一旦执行,意味着法院会实施查封、拍卖等强制执行手段。正鼎公司不仅无法全部偿还债务,还有可能导致资金链断裂、楼盘烂尾、购房户利益得不到保障。朝夕之间,莆田房地产龙头公司面临巨大危机。
推荐阅读
- 买房|精装房和毛坯房该如何选择?建筑学家直言:根据家庭需求来挑选
- 别墅|5款新中式二层农村别墅,低调大气,中式传统美永不过时
- 阳台|买房别再买这种阳台凸起来的房子,白送平方也别要,聪明人都知道
- 商品房|现在的房子都建二三十层高,将来房龄到了,老房子该怎么处理
- 郑志刚|在大湾区坐拥4500亩地,一年收租22亿,这个80后或是未来世界首富
- 舟山|回村建房就能造福几代人?“双料时代”正式来临,知情人早已准备
- 虹口|买房想贷款,正巧银行发来了几十万额度的贷款短信,可不可信?
- 别墅|别人城里花几百万买房,我只花30万就盖了漂亮的别墅,让人羡慕!
- 商住|供应不够,规划来凑,金山、东二环、南二环,又有新货?
- 购房置业|什么样的家庭才算“富裕家庭”?答案出来了
