赔付|首付745万房子被判退还要再赔付497万,买房的人都要注意了
很多人在大城市里打拼都希望有属于自己的一个家,毕竟这里是自己向往的城市,那么买房是很多年轻人要考虑的事情,也算人生中的大事。

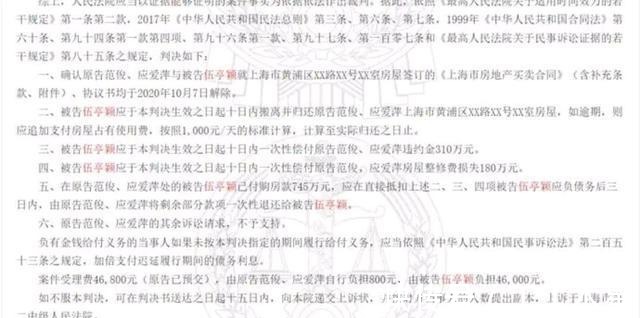
近日,堪称史上最惨购房人出现,因为一纸判决登上热搜,首付745万的房子需要退回给开发商,还要支付违约金,装修等费用共497.32万元。那她到底是因为什么成为史上最惨购房人呢?

当事人伍亭颖在2020年5月,计划用1550万元的总价,购买黄浦区的一套180.09平方米的商品房。在支付完首付745万元首付以后,因为贷款无法及时得到银行审批,没有在签约日期交付尾款,被开发商告上了法庭。根据合约,伍亭颖最终败诉,不仅需要退回已经付了首付745万元的房子,还要赔付违约金,装修费等497.32万元。【 赔付|首付745万房子被判退还要再赔付497万,买房的人都要注意了】

被网友称作史上最惨购买人。法院觉得开放商把伍亭颖告上法庭,此事合理但不合情。所以,在此提醒买房人,违约可是要退房还要赔付违约金的,各位买房要看清合同,遵守合同条约,不然就会赔了夫人又折兵。买房可是人生中很重要的事情,千万不要马虎了。
推荐阅读
- 首付|为什么说首套房很重要,因为首套房你可以享受3大好处
- 万科|首付745万的房没了还要赔500万!买二手房签合同时注意这8个细节
- 购房置业|楼市暖风来了央行提前降息,地方降低首付,最高给购房补贴200万
- 置物架柜|不靠父母付首付买房,装修直接简装,朋友来参观直夸漂亮上档次
- 借款人|首付不够,贷款来凑?别心存侥幸!
- 首付比例|“首付比例支持”将推行,这说明了什么问题?专业人士作出解答
- 贷款|北海:购二套住房或申请第二次公积金贷款,首付下调至40%
- 首付|2021年起,是存钱还是“咬牙买房”,内行建议满足3个条件再买
- 购房置业|我30多,不出意外,等我儿子成年,我可能连他买房的首付款都凑不齐
- 四口之家|楼市迎来“调整”?“首付比例支持”政策出台,这说明了什么?
