
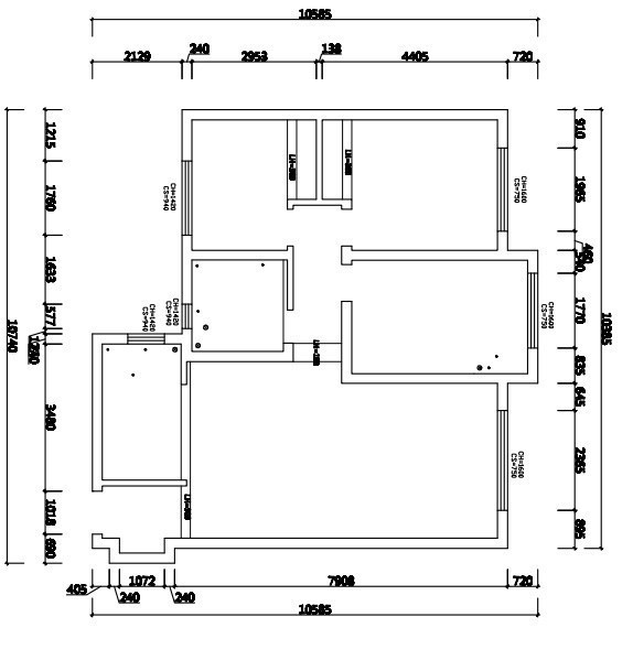
▲原始户型

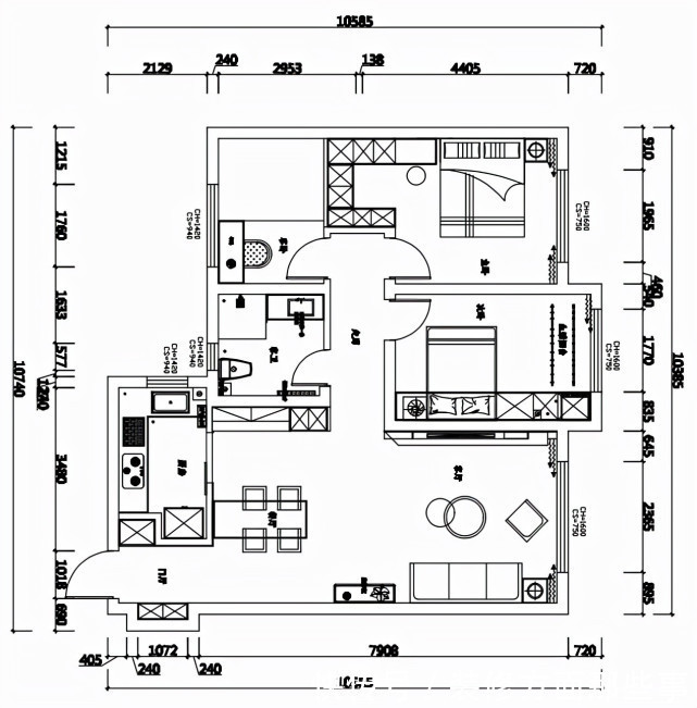
▲平面功能布置图
这个一个115平的户型,其实泰安很多小区都有这个户型,非常地常见,通常来说,不管是考虑二胎的需求,还是考虑老人回来帮带居住,基本的需求大致都是三个卧室都保留,卫生间尽量地干湿分离,收纳多一些,插座多一些,方便打扫卫生些,效果上通常都是简约大气些。

▲入户角度
进门的右手边,是原户型自带的鞋柜空间,做了穿插式的造型,不会显得很压抑,左手边经过拆改新建,做了一个隐藏式的入户衣帽柜。地面和沙发后背的整面墙都做成了灰色,墙板的整体木色,增添了不少温馨感,下面视频讲解得比较详细:

▲客厅角度
顶面是无主灯设计,磁吸轨道灯+筒灯,照度完全够用,层高也没有很压抑的感觉,所以有这方面疑虑的业主完全不必担心,只要是原始层高在2.7,就可以保证一个层高的舒适度。也欢迎实地参观哦~

▲客厅角度
如果想提升高级感,那硬装底色一定是越少越好,餐厅功能柜的黑色和影视墙电视机内嵌的黑色,以及客厅硬装所有的木色,都是统一的,走廊的平顶做了一点小圆弧造型,没有做很刻意的修饰,只是增加了一点精致感。

▲餐厅角度
入户门是换了装甲门,颜色和室内木门、套线出奇地一致,当时选的时候只觉得是接近,但是没想到,这么接近,哈哈,也算是小惊喜。
餐桌使用的双层爱格板+亚克力桌腿定制的2米长的悬浮餐桌,餐椅做了组合处理,三把马鞍皮的餐椅+一个1.8米的长条凳,同样是马鞍皮材质。
厨房做了宽90公分的茶色玻璃单轨推拉门。

▲客厅角度
客餐厅选用了风管机,内机位置是安装在餐边柜上方,做了加长的无边框出风口,长度6.5米。沙发背景墙做了清水泥的艺术漆。
窗帘做了电动轨道,棉麻质地的窗帘,也是选择了灰色。

餐厅的多功能柜,操作台面是岩板材质,和影视墙的台材质相同。柜子内嵌了蒸烤一体机,也做了很多抽屉,方便后期使用。

▲影视墙角度
影视墙做了格栅和木饰面的一个结合,地面用欧松板打底,表面是灰色岩板。
隐藏了电视机+路由器等所有的线路。让影视墙看起来没有那么杂乱。

▲客厅角度
绿色的恐龙凳,深得我心,可以代替一把单椅,不占空间,让空间增添了一点童趣。可口可乐的垃圾桶也是电动感应的,这些小的心思给生活加点乐趣。



推荐阅读
- 卫生间|129平现代美式三居室,打造出一个舒适又温馨的美式家
- 三居室|118平现代风三居室,一个简单而纯粹还原生活色彩的家
- 郑州|买房月供曝光!郑州最新平均工资8694元,撑得起房贷么?
- 三栋镇|最高8.48万/亩!要征115亩地!涉及三栋、河南岸!
- 石家庄|144平的面积,无人值守棋牌室,这是如何做到的?
- 简单感|现实的平衡取舍,才是生活之道!143平现代风格设计欣赏!
- 她家148平米,进门就被玄关迷住,不做吊顶跟背景墙,阳台超漂亮
- 修建|精选10套三层户型图纸,占地面积均不足百平,尤其适合新农村修建
- 南通|拍卖成功!江苏南通一处197平住宅192万成交!
- 购房置业|农村建新房就选这套四层别墅,占地100多平,8间卧室人人都有地睡
